Suppr超能文献

联合转录组和表观转录组分析确定THBS1为前列腺癌恩杂鲁胺耐药的调节因子。

Combined Transcriptomic and Epitranscriptomic Profiling Identifies THBS1 as A Regulator of Enzalutamide Resistance in Prostate Cancer.

作者信息

Hodara Emmanuelle, Swartz Lisa, Mades Aubree, Bsteh Daniel, Xu Tong, Rhie Suhn K, Goldkorn Amir

机构信息

Division of Medical Oncology, Department of Medicine, Keck School of Medicine of USC and Norris Comprehensive Cancer Center, Los Angeles, CA 90033, USA.

Department of Biochemistry and Molecular Medicine, Keck School of Medicine of USC, Los Angeles, CA 90033, USA.

出版信息

Cancer Heterog Plast. 2025;2(2). doi: 10.47248/chp2502020007. Epub 2025 Apr 21.

Abstract

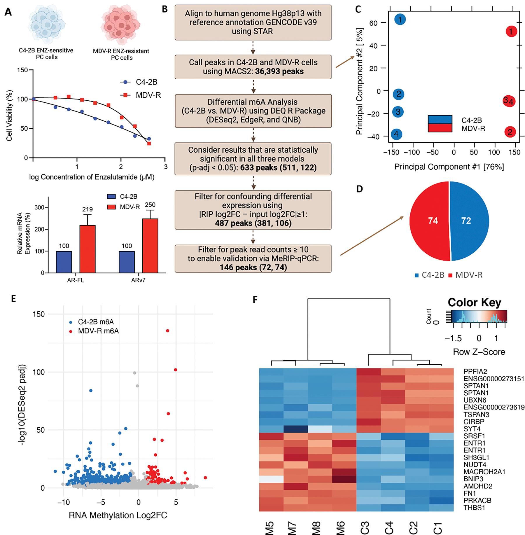
Cancer drug resistance arises not only from selection of resistant clones, but also through rapid activation of adaptive transcriptional programs. One mechanism of transcriptional regulation involves N6-methyladenosine (mA) RNA modification, which dynamically regulates mRNA processing and alternative splicing, ultimately impacting cell fate and differentiation. In prostate cancer (PC), resistance to systemic therapies such as the androgen receptor pathway inhibitor (ARPI) enzalutamide is associated with a host of well-documented androgen receptor (AR) alterations, including amplification, mutation, and alternative splicing. Given these functions, we hypothesized that mA modifications play a role in the transition to enzalutamide resistance in PC. To test this, we used methyl-RNA-immunoprecipitation followed by sequencing (MeRIP-seq) in parallel with RNA-seq to identify gene transcripts that were both differentially methylated and differentially expressed between enzalutamide-sensitive and enzalutamide-resistant PC cells. We filtered and prioritized these genes using clinical and functional database tools, including Gene Ontology (GO) enrichment analysis and Gene Set Enrichment Analysis (GSEA), The Cancer Genome Atlas (TCGA), and the Oncology Research Information Network (ORIEN) avatar. Using this approach, we identified 487 transcripts that were both differentially methylated and differentially expressed and validated six of the top 12 candidates via targeted qPCR and MeRIP-PCR. One of these, , was found to have increased mA level associated with decreased transcript levels in enzalutamide-resistant cells, a finding recapitulated in publicly available preclinical and clinical data. Moreover, in enzalutamide-sensitive cells, depletion of by siRNA-knockdown induced resistance to enzalutamide. While has previously been implicated in aggressive PC phenotypes, we now show that downregulation directly contributes to a rapid transition to enzalutamide resistance, suggesting a novel role for this gene in PC hormonal therapy resistance. These results constitute the first comprehensive epitranscriptomic profiling of ARPI resistance and identify as a potential driver of acute resistance in prostate cancer.

摘要

癌症耐药性不仅源于耐药克隆的选择,还通过适应性转录程序的快速激活产生。转录调控的一种机制涉及N6-甲基腺苷(m⁶A)RNA修饰,它动态调节mRNA加工和可变剪接,最终影响细胞命运和分化。在前列腺癌(PC)中,对雄激素受体通路抑制剂(ARPI)恩杂鲁胺等全身治疗的耐药性与许多已充分记录的雄激素受体(AR)改变有关,包括扩增、突变和可变剪接。鉴于这些功能,我们假设m⁶A修饰在PC向恩杂鲁胺耐药性的转变中起作用。为了验证这一点,我们使用甲基化RNA免疫沉淀测序(MeRIP-seq)并与RNA测序(RNA-seq)并行,以鉴定在恩杂鲁胺敏感和耐药PC细胞之间差异甲基化和差异表达的基因转录本。我们使用临床和功能数据库工具对这些基因进行筛选和排序,包括基因本体(GO)富集分析、基因集富集分析(GSEA)、癌症基因组图谱(TCGA)和肿瘤研究信息网络(ORIEN)虚拟人。使用这种方法,我们鉴定出487个差异甲基化和差异表达的转录本,并通过靶向定量PCR和MeRIP-PCR验证了前12个候选基因中的6个。其中一个基因,发现在恩杂鲁胺耐药细胞中m⁶A水平升高与转录本水平降低相关,这一发现在公开的临床前和临床数据中得到了证实。此外,在恩杂鲁胺敏感细胞中,通过siRNA敲低该基因会诱导对恩杂鲁胺的耐药性。虽然该基因以前与侵袭性PC表型有关,但我们现在表明其下调直接导致向恩杂鲁胺耐药性的快速转变,这表明该基因在PC激素治疗耐药性中具有新的作用。这些结果构成了ARPI耐药性的首次全面表观转录组分析,并确定该基因是前列腺癌急性耐药性的潜在驱动因素。

https://cdn.ncbi.nlm.nih.gov/pmc/blobs/4b56/12040338/5192ab3f0e03/nihms-2076661-f0001.jpg

文献检索

告别复杂PubMed语法,用中文像聊天一样搜索,搜遍4000万医学文献。AI智能推荐,让科研检索更轻松。

立即免费搜索

文件翻译

保留排版,准确专业,支持PDF/Word/PPT等文件格式,支持 12+语言互译。

免费翻译文档

深度研究

AI帮你快速写综述,25分钟生成高质量综述,智能提取关键信息,辅助科研写作。

立即免费体验