Suppr超能文献

异甘草素促进高尿酸诱导的血管损伤修复。

Isoliquiritigenin Promotes the Repair of High Uric Acid-Induced Vascular Injuries.

作者信息

Zhou Hongyan, Song Xinyu, Tian Yingying, Zhao Lili, Yang Jingyi, Ye Fangfu, Cao Ting, Zhang Jiayu

机构信息

School of Traditional Chinese Medicine Binzhou Medical University Yantai Shandong China.

The Second School of Clinical Medicine Binzhou Medical University Yantai China.

出版信息

Smart Med. 2025 Apr 4;4(2):e70000. doi: 10.1002/smmd.70000. eCollection 2025 Jun.

Abstract

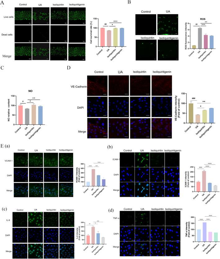
Hyperuricemia (HUA) is a chronic metabolic disease mainly stemming from purine metabolism disorders and strongly correlated with cardiovascular diseases, gout, chronic kidney disease, and other diseases. Elevated levels of uric acid (UA) in serum will lead to vascular endothelial cell injuries directly, subsequently impairing normal functions of human blood vessels. Therefore, investigating endothelial cell injuries resulting from HUA and corresponding drug screening for its treatment are of great significance in the prevention and treatment of vascular diseases. Given the inherent advantages of multiple targets and pathways, we delved into the potential of traditional Chinese medicine in alleviating vascular injuries induced by HUA in detail. Through the establishment of an injury index library and subsequent drug screening process, isoliquiritigenin proved to be a promising candidate for promoting the repair of HUA-induced vascular injuries. It had been identified, validated and its efficiency evaluated using blood vessel-on-a-chip and animal tests. Additionally, network pharmacology and molecular docking were further employed to elucidate the underlying mechanism. This work represents the first demonstration of isoliquiritigenin's capacity to facilitate the repair of vascular injuries triggered by high UA levels, and provides valuable insights for the treatment of HUA using traditional Chinese medicine.

摘要

高尿酸血症(HUA)是一种主要源于嘌呤代谢紊乱的慢性代谢性疾病,与心血管疾病、痛风、慢性肾脏病等疾病密切相关。血清尿酸(UA)水平升高会直接导致血管内皮细胞损伤,进而损害人体血管的正常功能。因此,研究高尿酸血症所致的内皮细胞损伤并进行相应的治疗药物筛选,对于血管疾病的防治具有重要意义。鉴于多靶点和多途径的固有优势,我们深入研究了中药在减轻高尿酸血症所致血管损伤方面的潜力。通过建立损伤指标库及后续的药物筛选过程,异甘草素被证明是促进高尿酸血症所致血管损伤修复的有潜力的候选药物。我们已利用芯片血管和动物实验对其进行了鉴定、验证及疗效评估。此外,还进一步采用网络药理学和分子对接来阐明其潜在机制。这项工作首次证明了异甘草素促进高尿酸水平引发的血管损伤修复的能力,并为利用中药治疗高尿酸血症提供了有价值的见解。

https://cdn.ncbi.nlm.nih.gov/pmc/blobs/9101/11970112/c13c783acedf/SMMD-4-e70000-g007.jpg

文献检索

告别复杂PubMed语法,用中文像聊天一样搜索,搜遍4000万医学文献。AI智能推荐,让科研检索更轻松。

立即免费搜索

文件翻译

保留排版,准确专业,支持PDF/Word/PPT等文件格式,支持 12+语言互译。

免费翻译文档

深度研究

AI帮你快速写综述,25分钟生成高质量综述,智能提取关键信息,辅助科研写作。

立即免费体验