Xu Maosen, Xu Li, Zhang Tao, Li Xue, Zhang Ziqi, Xia Ruolan, Jiang Ning, Yang Li, Wei Xiawei
Laboratory of Aging Research and Cancer Drug Target State Key Laboratory of Biotherapy National Clinical Research Center for Geriatrics West China Hospital Sichuan University Chengdu Sichuan China.
Jumbo Drug Bank Co., Ltd. Chengdu China.
MedComm (2020). 2025 Apr 29;6(5):e70155. doi: 10.1002/mco2.70155. eCollection 2025 May.
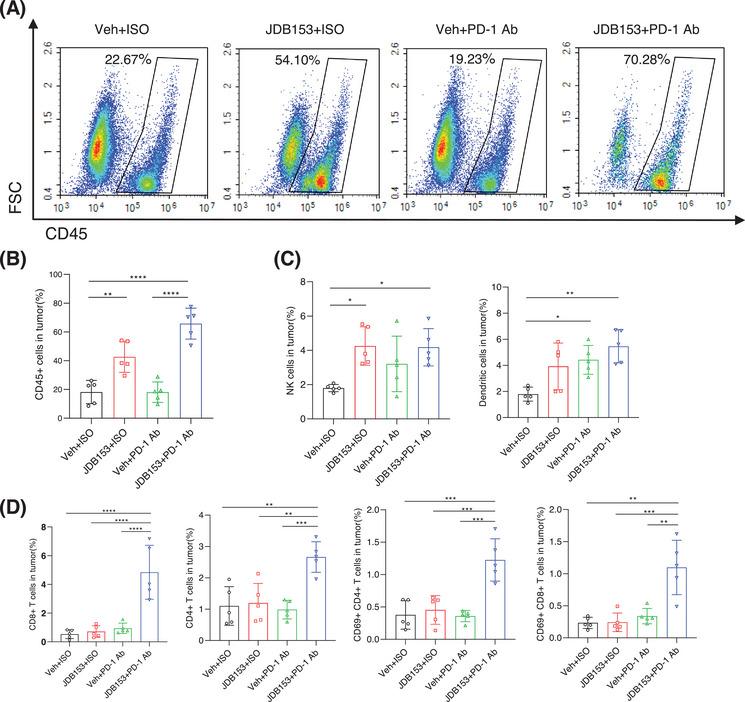
Lung cancer continues to be the primary cause of cancer-related mortality worldwide, with non-small cell lung cancer (NSCLC) being the predominant type. Dysregulation of protein translation that participates in cell proliferation is an important factor to define oncogenic processes and cancer development. The eukaryotic initiation factor 4E (eIF4E) regulates ribosomal translation of proteins from mRNA, and the mitogen-activated protein kinase interacting kinases (MNKs) is reported to be the only kinases that can phosphorylate eIF4E. Substantial previous work has proven that the MNK-eIF4E axis is usually dysregulated in many cancer types. Moreover, abnormal angiogenesis is essential for tumorigenesis and cancer progression, and vascular endothelial growth factors (VEGF) together with their receptors play multiple crucial roles in angiogenesis, especially VEGFR2. In this study, we report a novel dual MNK/VEGFR2 inhibitor named JDB153 and investigate its antitumor effects in NSCLC. JDB153 can effectively inhibit the phosphorylation of eIF4E and VEGFR2, suppress proliferation, migration and invasion, promote apoptosis, and induce cycle arrest of lung cancer cells. Importantly, JDB153 exhibits antitumor activity and synergizes with anti-PD-1 therapy and cisplatin with reliable safety. Our findings reveal the potential value of JDB153 in lung cancer as monotherapy or in combination with immunotherapy and chemotherapy, with the hope to provide a novel combinational strategy for NSCLC treatment clinically.
肺癌仍然是全球癌症相关死亡的主要原因,其中非小细胞肺癌(NSCLC)是主要类型。参与细胞增殖的蛋白质翻译失调是定义致癌过程和癌症发展的一个重要因素。真核起始因子4E(eIF4E)调节从mRNA进行的蛋白质核糖体翻译,据报道,丝裂原活化蛋白激酶相互作用激酶(MNKs)是唯一能够磷酸化eIF4E的激酶。先前的大量研究已经证明,MNK-eIF4E轴在许多癌症类型中通常失调。此外,异常血管生成对于肿瘤发生和癌症进展至关重要,血管内皮生长因子(VEGF)及其受体在血管生成中发挥多种关键作用,尤其是VEGFR2。在本研究中,我们报告了一种名为JDB153的新型双重MNK/VEGFR2抑制剂,并研究了其在NSCLC中的抗肿瘤作用。JDB153可以有效抑制eIF4E和VEGFR2的磷酸化,抑制增殖、迁移和侵袭,促进凋亡,并诱导肺癌细胞的周期停滞。重要的是,JDB153具有抗肿瘤活性,并且与抗PD-1疗法和顺铂协同作用,安全性可靠。我们的研究结果揭示了JDB153作为单一疗法或与免疫疗法和化疗联合使用在肺癌中的潜在价值,有望为NSCLC的临床治疗提供一种新的联合策略。