Suppr超能文献

来自老年人间充质干细胞的L-精氨酸可诱导血管生成并增强对缺血性心脏病的治疗效果。

L-arginine from elder human mesenchymal stem cells induces angiogenesis and enhances therapeutic effects on ischemic heart diseases.

作者信息

Li Jian-Zhong, Zhan Xu, Sun Hao-Bo, Chi Chao, Zhang Guo-Fu, Liu Dong-Hui, Zhang Wen-Xi, Sun Li-Hua, Kang Kai

机构信息

Department of Cardiovascular Surgery, The First Affiliated Hospital of Harbin Medical University, Harbin 150001, Heilongjiang Province, China.

Key Laboratory of Cell Transplantation of the National Ministry of Public Health, The First Affiliated Hospital of Harbin Medical University, Harbin 150001, Heilongjiang Province, China.

出版信息

World J Stem Cells. 2025 Apr 26;17(4):103314. doi: 10.4252/wjsc.v17.i4.103314.

Abstract

BACKGROUND

Mesenchymal stem cell (MSC)-based therapy may be a future treatment for myocardial infarction (MI). However, few studies have assessed the therapeutic efficacy of adipose tissue-derived MSCs (ADSCs) obtained from elderly patients in comparison to that of bone marrow-derived MSCs (BMSCs) from the same elderly patients. The metabolomics results revealed a significantly higher L-arginine excretion from aged ADSCs BMSCs in hypoxic conditions. This was hypothesized as the possible mechanism that ADSCs showed an improved angiogenic capacity and enhanced the therapeutic effect on ischemic heart diseases.

AIM

To investigate the role of L-arginine in enhancing angiogenesis and cardiac protection by comparing ADSCs and BMSCs in hypoxic conditions for MI therapy.

METHODS

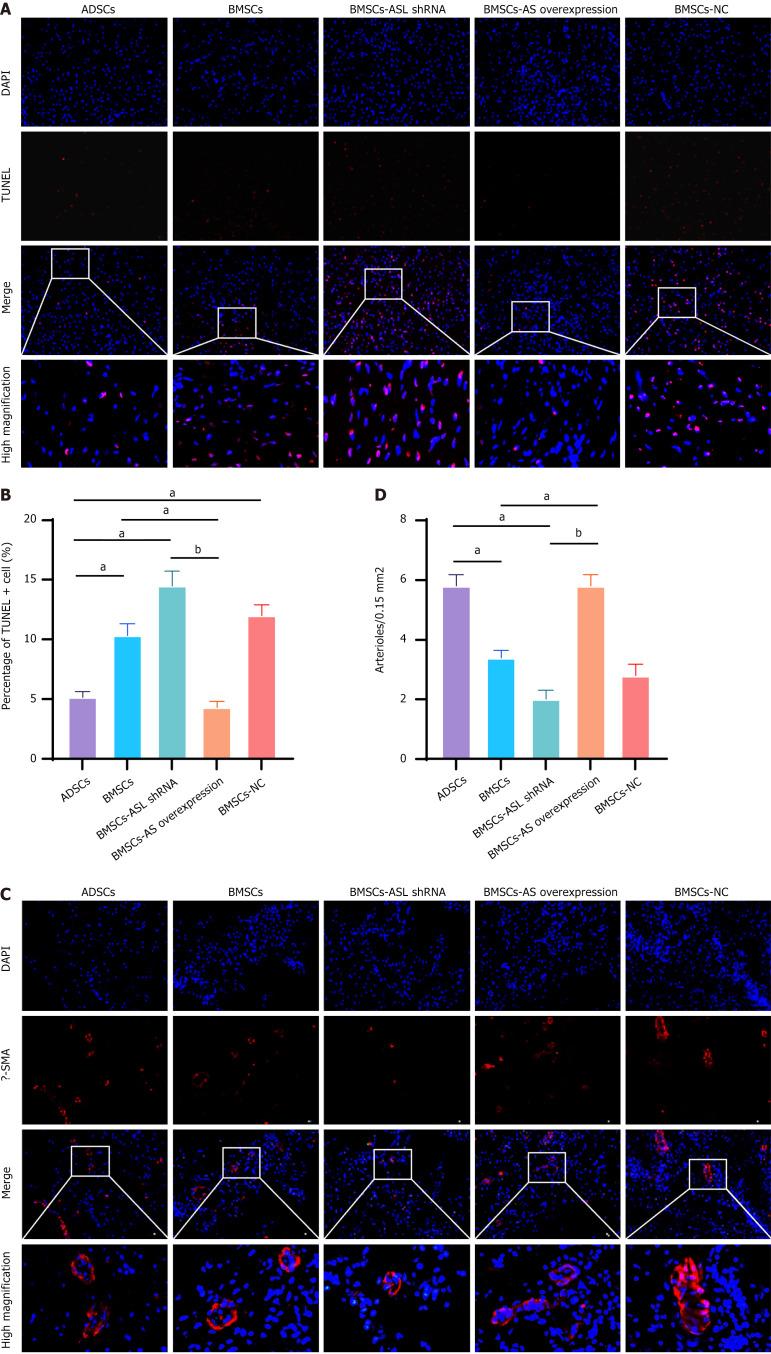
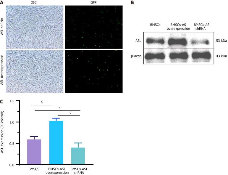
Metabolomic profiling of supernatants from ADSCs and BMSCs under hypoxic conditions were performed. Then, arginine succinate lyase (ASL) overexpression and short hairpin RNA plasmid were prepared and transfected into BMSCs. Subsequently, wound healing and Matrigel tube formation assays were used to verify the proangiogenetic effects of ADSC positive control, BMSCs, BMSCs ASL short hairpin RNA, BMSCs ASL overexpressed, and BMSC negative control on cocultured human umbilical vein endothelial cells. All sample sizes, which were determined to meet the statistical requirements and be greater than 3, were established on the basis of previously established literature standards. The protein levels of vascular endothelial growth factor (VEGF), basic fibroblast growth factor, . were detected. , the five types of cells were transplanted into the infarcted area of MI rat models, and the therapeutic effects of the transplanted cells were evaluated by echocardiography on cardiac function and by Masson's staining/terminal-deoxynucleotidyl transferase mediated nick end labeling assay/immunofluorescence detection on the infarcted area.

RESULTS

Metabolomic analysis showed that L-arginine was increased. Using gene transfection, we upregulated the production of L-arginine in aged patient-derived BMSCs , which in turn enhanced mitogen activated protein kinase and VEGF receptor 2 protein expression, VEGF and basic fibroblast growth factor secretion, and inductive angiogenesis to levels comparable to donor-matched ADSCs. After the cell transplantation , the modified BMSCs as well as ADSCs exhibited decreased apoptotic cells, enhanced vessel formation, reduced scar size, and improved cardiac function in the MI rat model. The therapeutic efficacy decreased by inhibiting L-arginine synthesis.

CONCLUSION

L-arginine is important for inducing therapeutic angiogenesis for ADSCs and BMSCs in hypoxic conditions. ADSCs have higher L-arginine secretion, which leads to better angiogenesis induction and cardiac protection. ADSC transplantation is a promising autologous cell therapy strategy in the context of the present aging society.

摘要

背景

基于间充质干细胞(MSC)的疗法可能是未来治疗心肌梗死(MI)的方法。然而,与来自同一年龄段患者的骨髓间充质干细胞(BMSC)相比,评估从老年患者获取的脂肪组织来源的间充质干细胞(ADSC)治疗效果的研究较少。代谢组学结果显示,在缺氧条件下,老年ADSC中L-精氨酸的排泄量显著高于BMSC。这被认为是ADSC显示出改善的血管生成能力并增强对缺血性心脏病治疗效果的可能机制。

目的

通过比较缺氧条件下ADSC和BMSC对MI的治疗效果,研究L-精氨酸在增强血管生成和心脏保护中的作用。

方法

对缺氧条件下ADSC和BMSC的上清液进行代谢组学分析。然后制备精氨酸琥珀酸裂解酶(ASL)过表达和短发夹RNA质粒,并转染到BMSC中。随后,采用伤口愈合和基质胶管形成试验,验证ADSC阳性对照、BMSC、BMSC ASL短发夹RNA、BMSC ASL过表达细胞以及BMSC阴性对照对共培养的人脐静脉内皮细胞的促血管生成作用。所有样本量均根据先前确立的文献标准确定,以满足统计要求且大于3。检测血管内皮生长因子(VEGF)、碱性成纤维细胞生长因子等的蛋白水平。将这五种类型的细胞移植到MI大鼠模型的梗死区域,通过超声心动图评估移植细胞对心脏功能的治疗效果,并通过Masson染色/末端脱氧核苷酸转移酶介导的缺口末端标记法/免疫荧光检测评估梗死区域的情况。

结果

代谢组学分析显示L-精氨酸增加。通过基因转染,我们上调了老年患者来源的BMSC中L-精氨酸的产生,这反过来增强了丝裂原活化蛋白激酶和VEGF受体2蛋白的表达、VEGF和碱性成纤维细胞生长因子的分泌,并将诱导血管生成提高到与供体匹配的ADSC相当的水平。细胞移植后,改良的BMSC以及ADSC在MI大鼠模型中均表现出凋亡细胞减少、血管形成增强、瘢痕大小减小和心脏功能改善。抑制L-精氨酸合成会降低治疗效果。

结论

L-精氨酸对于在缺氧条件下诱导ADSC和BMSC的治疗性血管生成很重要。ADSC具有更高的L-精氨酸分泌,这导致更好的血管生成诱导和心脏保护。在当前老龄化社会背景下,ADSC移植是一种有前景的自体细胞治疗策略。

https://cdn.ncbi.nlm.nih.gov/pmc/blobs/aa57/12038462/f7fbb81992ed/103314-g001.jpg

文献AI研究员

20分钟写一篇综述,助力文献阅读效率提升50倍。

立即体验

用中文搜PubMed

大模型驱动的PubMed中文搜索引擎

马上搜索

文档翻译

学术文献翻译模型,支持多种主流文档格式。

立即体验