• 文献检索
  • 文档翻译
  • 深度研究
  • 学术资讯
  • Suppr Zotero 插件Zotero 插件
  • 邀请有礼
  • 套餐&价格
  • 历史记录
应用&插件
Suppr Zotero 插件Zotero 插件浏览器插件Mac 客户端Windows 客户端微信小程序
定价
高级版会员购买积分包购买API积分包
服务
文献检索文档翻译深度研究API 文档MCP 服务
关于我们
关于 Suppr公司介绍联系我们用户协议隐私条款
关注我们

Suppr 超能文献

核心技术专利:CN118964589B侵权必究
粤ICP备2023148730 号-1Suppr @ 2026

文献检索

告别复杂PubMed语法,用中文像聊天一样搜索,搜遍4000万医学文献。AI智能推荐,让科研检索更轻松。

立即免费搜索

文件翻译

保留排版,准确专业,支持PDF/Word/PPT等文件格式,支持 12+语言互译。

免费翻译文档

深度研究

AI帮你快速写综述,25分钟生成高质量综述,智能提取关键信息,辅助科研写作。

立即免费体验

通过灌注细胞接种利用脂肪来源的基质血管成分细胞的血管生成潜力。

Harnessing the angiogenic potential of adipose-derived stromal vascular fraction cells with perfusion cell seeding.

作者信息

Reid Gregory, Cerino Giulia, Melly Ludovic, Fusco Deborah, Zhang Chunyan, Reuthebuch Oliver, Milan Giulia, Marsano Anna

机构信息

Cardiac Surgery and Engineering Group, Department of Biomedicine, University of Basel and University Hospital of Basel, 4031, Basel, Switzerland.

Department of Cardiac Surgery, University Hospital of Basel, 4031, Basel, Switzerland.

出版信息

Stem Cell Res Ther. 2025 May 1;16(1):220. doi: 10.1186/s13287-025-04286-6.

DOI:10.1186/s13287-025-04286-6
PMID:40312732
原文链接:https://pmc.ncbi.nlm.nih.gov/articles/PMC12044990/
Abstract

BACKGROUND

The rapid formation and long-term maintenance of functional vascular networks are crucial for the success of regenerative therapies. The stromal vascular fraction (SVF) from human adipose tissue is a readily available, heterogeneous cell source containing myeloid lineage cells, mesenchymal stromal cells, endothelial cells and their precursors, and pericytes, which are important for vascular support. Previous studies showed that seeding SVF cells under perfusion and pre-culturing them on three-dimensional (3D) collagen sponges enhances the vascular cell component in vitro while accelerating vascularization and improving human cell engraftment in vivo compared to static pre-culture. However, generating a perfusion-cultured SVF patch over a 5-day period is both costly and challenging for clinical translation. To overcome these limitations, this study explores a no-pre-culture strategy by comparing perfusion-based seeding with static cell loading on 3D sponges. The hypothesis is that perfusion-based seeding enhances in vivo cell engraftment and angiogenic potential by loading different SVF cell subpopulations onto 3D scaffolds during the seeding process.

METHODS

SVF-cells are seeded onto collagen scaffold using two approaches: a closed system perfusion bioreactor for 18 h or static loading onto the sponge surface. The in vitro cell distribution and baseline cytokine profiles were evaluated. Subsequently, human cell engraftment and differentiation were assessed in vivo using a nude rat subcutaneous implantation model. Analyses included the survival of transplanted human cells, the functionality and maturation of newly formed blood vessels within the SVF-patch.

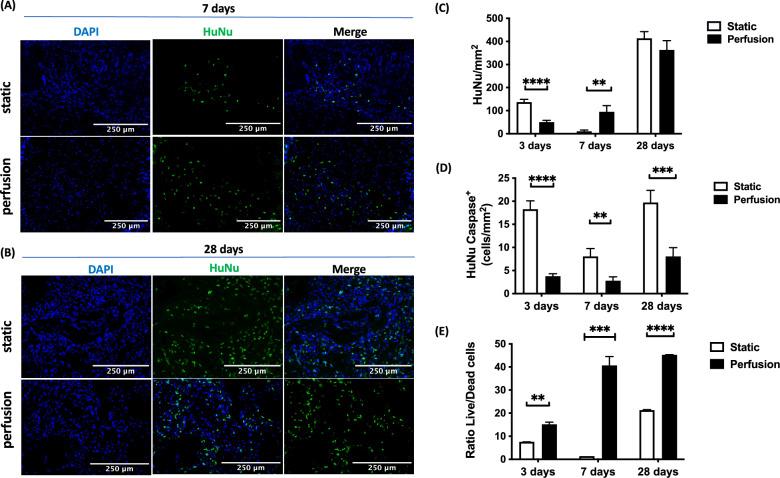
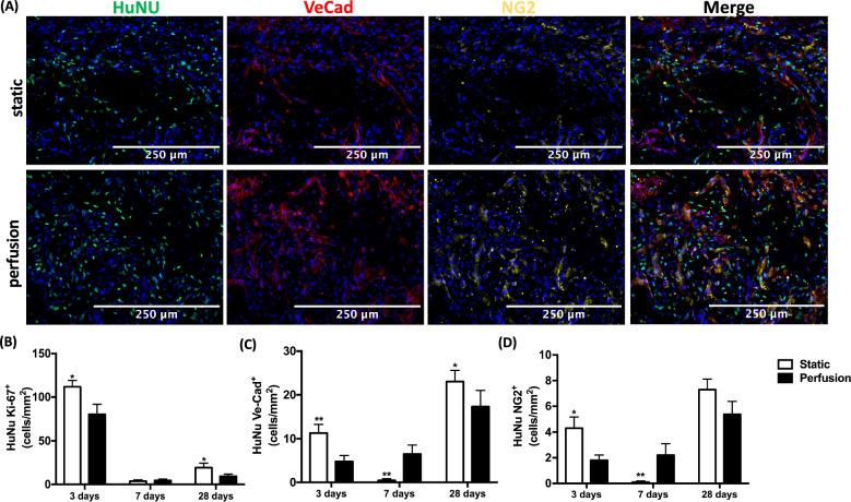
RESULTS

Perfusion seeding significantly reduced the number of myeloid cells and achieved uniform spatial distribution across the construct. Vascular endothelial growth factor release was significantly increased following perfusion culture, whereas pro-inflammatory cytokines such as tumor necrosis factor-α and interleukin-1β were decreased. In the short term, perfusion culture enhanced uniform vascularization and SVF cell engraftment in vivo. However, the long-term differences between the perfusion-seeded and static-seeded groups diminished.

CONCLUSION

Eliminating the need for prolonged pre-culture offers a feasible and cost-effective strategy for advancing regenerative cell-based therapies by reducing pre-culture times while preserving therapeutic efficacy. Perfusion-based seeding offers significant short-term benefits, including enhanced vascularization and cell engraftment, though long-term differences compared to static seeding are minimal. Further investigation is needed to evaluate its potential in a diseased ischemic heart model.

摘要

背景

功能性血管网络的快速形成和长期维持对于再生治疗的成功至关重要。人脂肪组织的基质血管成分(SVF)是一种易于获取的异质性细胞来源,包含髓系细胞、间充质基质细胞、内皮细胞及其前体,以及对血管支持很重要的周细胞。先前的研究表明,与静态预培养相比,在灌注条件下接种SVF细胞并在三维(3D)胶原海绵上预培养可增强体外血管细胞成分,同时加速血管生成并改善体内人细胞植入。然而,在5天内生成灌注培养的SVF贴片对于临床转化来说既昂贵又具有挑战性。为了克服这些限制,本研究通过比较基于灌注的接种与在3D海绵上的静态细胞加载来探索一种无预培养策略。假设是基于灌注的接种通过在接种过程中将不同的SVF细胞亚群加载到3D支架上,增强体内细胞植入和血管生成潜力。

方法

使用两种方法将SVF细胞接种到胶原支架上:在封闭系统灌注生物反应器中接种18小时或静态加载到海绵表面。评估体外细胞分布和基线细胞因子谱。随后,使用裸鼠皮下植入模型在体内评估人细胞植入和分化。分析包括移植人细胞的存活、SVF贴片中新生血管的功能和成熟情况。

结果

灌注接种显著减少了髓系细胞数量,并在构建体中实现了均匀的空间分布。灌注培养后血管内皮生长因子释放显著增加,而肿瘤坏死因子-α和白细胞介素-1β等促炎细胞因子减少。短期内,灌注培养增强了体内均匀的血管生成和SVF细胞植入。然而,灌注接种组和静态接种组之间的长期差异减小。

结论

通过减少预培养时间同时保持治疗效果,消除长时间预培养的需求为推进基于细胞的再生治疗提供了一种可行且具有成本效益的策略。基于灌注的接种具有显著的短期益处,包括增强血管生成和细胞植入,尽管与静态接种相比长期差异很小。需要进一步研究以评估其在患病缺血性心脏模型中的潜力。

https://cdn.ncbi.nlm.nih.gov/pmc/blobs/8a02/12044990/907049f9ab6d/13287_2025_4286_Fig5_HTML.jpg
https://cdn.ncbi.nlm.nih.gov/pmc/blobs/8a02/12044990/fb7e323ef88d/13287_2025_4286_Fig1_HTML.jpg
https://cdn.ncbi.nlm.nih.gov/pmc/blobs/8a02/12044990/b240daf65164/13287_2025_4286_Fig2_HTML.jpg
https://cdn.ncbi.nlm.nih.gov/pmc/blobs/8a02/12044990/0e3260622144/13287_2025_4286_Fig3_HTML.jpg
https://cdn.ncbi.nlm.nih.gov/pmc/blobs/8a02/12044990/ab3fbfd29978/13287_2025_4286_Fig4_HTML.jpg
https://cdn.ncbi.nlm.nih.gov/pmc/blobs/8a02/12044990/907049f9ab6d/13287_2025_4286_Fig5_HTML.jpg
https://cdn.ncbi.nlm.nih.gov/pmc/blobs/8a02/12044990/fb7e323ef88d/13287_2025_4286_Fig1_HTML.jpg
https://cdn.ncbi.nlm.nih.gov/pmc/blobs/8a02/12044990/b240daf65164/13287_2025_4286_Fig2_HTML.jpg
https://cdn.ncbi.nlm.nih.gov/pmc/blobs/8a02/12044990/0e3260622144/13287_2025_4286_Fig3_HTML.jpg
https://cdn.ncbi.nlm.nih.gov/pmc/blobs/8a02/12044990/ab3fbfd29978/13287_2025_4286_Fig4_HTML.jpg
https://cdn.ncbi.nlm.nih.gov/pmc/blobs/8a02/12044990/907049f9ab6d/13287_2025_4286_Fig5_HTML.jpg

相似文献

1
Harnessing the angiogenic potential of adipose-derived stromal vascular fraction cells with perfusion cell seeding.通过灌注细胞接种利用脂肪来源的基质血管成分细胞的血管生成潜力。
Stem Cell Res Ther. 2025 May 1;16(1):220. doi: 10.1186/s13287-025-04286-6.
2
Long-Term Severe In Vitro Hypoxia Exposure Enhances the Vascularization Potential of Human Adipose Tissue-Derived Stromal Vascular Fraction Cell Engineered Tissues.长期体外严重缺氧暴露增强了人脂肪组织来源基质血管部分细胞工程化组织的血管生成潜力。
Int J Mol Sci. 2021 Jul 24;22(15):7920. doi: 10.3390/ijms22157920.
3
Engineering of an angiogenic niche by perfusion culture of adipose-derived stromal vascular fraction cells.通过灌注培养脂肪来源的基质血管部分细胞构建血管生成龛。
Sci Rep. 2017 Oct 27;7(1):14252. doi: 10.1038/s41598-017-13882-3.
4
Three-dimensional perfusion culture of human adipose tissue-derived endothelial and osteoblastic progenitors generates osteogenic constructs with intrinsic vascularization capacity.人脂肪组织来源的内皮祖细胞和成骨祖细胞的三维灌注培养可生成具有内在血管生成能力的成骨构建体。
Stem Cells. 2007 Jul;25(7):1823-9. doi: 10.1634/stemcells.2007-0124. Epub 2007 Apr 19.
5
Characterization of vasculogenic potential of human adipose-derived endothelial cells in a three-dimensional vascularized skin substitute.三维血管化皮肤替代物中人类脂肪来源内皮细胞血管生成潜能的表征
Pediatr Surg Int. 2016 Jan;32(1):17-27. doi: 10.1007/s00383-015-3808-7. Epub 2015 Nov 30.
6
Growth Factor-Free Vascularization of Marine-Origin Collagen Sponges Using Cryopreserved Stromal Vascular Fractions from Human Adipose Tissue.利用人脂肪组织冷冻保存的基质血管成分实现海洋来源胶原海绵的无生长因子血管化。
Mar Drugs. 2022 Sep 30;20(10):623. doi: 10.3390/md20100623.
7
Perfusion bioreactor culture of human adipose-derived stromal cells on decellularized adipose tissue scaffolds enhances in vivo adipose tissue regeneration.脱细胞脂肪组织支架上的人脂肪来源基质细胞灌流生物反应器培养增强体内脂肪组织再生。
J Tissue Eng Regen Med. 2020 Dec;14(12):1827-1840. doi: 10.1002/term.3133. Epub 2020 Oct 2.
8
Evaluation of the stromal vascular fraction of adipose tissue as the basis for a stem cell-based tissue-engineered vascular graft.评估脂肪组织的基质血管成分作为基于干细胞的组织工程血管移植物的基础。
J Vasc Surg. 2017 Sep;66(3):883-890.e1. doi: 10.1016/j.jvs.2016.09.034. Epub 2016 Dec 22.
9
Engineered, axially-vascularized osteogenic grafts from human adipose-derived cells to treat avascular necrosis of bone in a rat model.人脂肪来源细胞构建的轴向血管化成骨移植物治疗大鼠骨坏死模型。
Acta Biomater. 2017 Nov;63:236-245. doi: 10.1016/j.actbio.2017.09.003. Epub 2017 Sep 8.
10
Comparison of Stromal Vascular Fraction and Passaged Adipose-Derived Stromal/Stem Cells as Point-of-Care Agents for Bone Regeneration.基质血管分数与传代脂肪源性基质/干细胞作为即时骨再生剂的比较。
Tissue Eng Part A. 2019 Nov;25(21-22):1459-1469. doi: 10.1089/ten.TEA.2018.0341. Epub 2019 Jun 14.

本文引用的文献

1
Metabolomics integrated with network pharmacology of blood-entry constituents reveals the bioactive component of Xuefu Zhuyu decoction and its angiogenic effects in treating traumatic brain injury.基于入血成分代谢组学与网络药理学的研究揭示血府逐瘀汤治疗创伤性脑损伤的活性成分及其血管生成作用
Chin Med. 2024 Sep 26;19(1):131. doi: 10.1186/s13020-024-01001-0.
2
A novel framework for uncovering the coordinative spectrum-effect correlation of the effective components of Yangyin Tongnao Granules on cerebral ischemia-reperfusion injury in rats.一种揭示养血清脑颗粒有效成分对脑缺血再灌注损伤的协同谱效关系的新方法。
J Ethnopharmacol. 2025 Jan 30;337(Pt 1):118844. doi: 10.1016/j.jep.2024.118844. Epub 2024 Sep 19.
3
Simvastatin alleviates glymphatic system damage via the VEGF-C/VEGFR3/PI3K-Akt pathway after experimental intracerebral hemorrhage.
辛伐他汀通过 VEGF-C/VEGFR3/PI3K-Akt 通路减轻实验性脑出血后的糖液系统损伤。
Brain Res Bull. 2024 Oct 1;216:111045. doi: 10.1016/j.brainresbull.2024.111045. Epub 2024 Aug 5.
4
Cause and consequence of heterogeneity in human mesenchymal stem cells: Challenges in clinical application.人类间充质干细胞异质性的原因和后果:临床应用中的挑战。
Pathol Res Pract. 2024 Aug;260:155354. doi: 10.1016/j.prp.2024.155354. Epub 2024 May 15.
5
Clinical features, treatment, and outcomes of patients with carfilzomib induced thrombotic microangiopathy.卡非佐米诱导的血栓性微血管病患者的临床特征、治疗和结局。
Int Immunopharmacol. 2024 Jun 15;134:112178. doi: 10.1016/j.intimp.2024.112178. Epub 2024 May 9.
6
Viable tendon neotissue from adult adipose-derived multipotent stromal cells.来自成人脂肪来源多能基质细胞的有活力的肌腱新组织。
Front Bioeng Biotechnol. 2024 Jan 8;11:1290693. doi: 10.3389/fbioe.2023.1290693. eCollection 2023.
7
Hypoxia-induced signaling in the cardiovascular system: pathogenesis and therapeutic targets.心血管系统缺氧诱导信号:发病机制和治疗靶点。
Signal Transduct Target Ther. 2023 Nov 20;8(1):431. doi: 10.1038/s41392-023-01652-9.
8
Harnessing human adipose-derived stromal cell chondrogenesis in vitro for enhanced endochondral ossification.在体外利用人脂肪来源的基质细胞成软骨分化增强软骨内骨化。
Biomaterials. 2023 Dec;303:122387. doi: 10.1016/j.biomaterials.2023.122387. Epub 2023 Nov 6.
9
Screening for primary aldosteronism on and off interfering medications.停用或不停用干扰药物时的原发性醛固酮增多症筛查。
Endocrine. 2024 Jan;83(1):178-187. doi: 10.1007/s12020-023-03520-6. Epub 2023 Oct 5.
10
Upscaled Skeletal Muscle Engineered Tissue with In Vivo Vascularization and Innervation Potential.具有体内血管化和神经支配潜力的放大骨骼肌工程组织。
Bioengineering (Basel). 2023 Jul 4;10(7):800. doi: 10.3390/bioengineering10070800.