• 文献检索
  • 文档翻译
  • 深度研究
  • 学术资讯
  • Suppr Zotero 插件Zotero 插件
  • 邀请有礼
  • 套餐&价格
  • 历史记录
应用&插件
Suppr Zotero 插件Zotero 插件浏览器插件Mac 客户端Windows 客户端微信小程序
定价
高级版会员购买积分包购买API积分包
服务
文献检索文档翻译深度研究API 文档MCP 服务
关于我们
关于 Suppr公司介绍联系我们用户协议隐私条款
关注我们

Suppr 超能文献

核心技术专利:CN118964589B侵权必究
粤ICP备2023148730 号-1Suppr @ 2026

文献检索

告别复杂PubMed语法,用中文像聊天一样搜索,搜遍4000万医学文献。AI智能推荐,让科研检索更轻松。

立即免费搜索

文件翻译

保留排版,准确专业,支持PDF/Word/PPT等文件格式,支持 12+语言互译。

免费翻译文档

深度研究

AI帮你快速写综述,25分钟生成高质量综述,智能提取关键信息,辅助科研写作。

立即免费体验

FTO下调介导的m6A修饰导致肝癌侵袭增强。

FTO downregulation-mediated m6A modification resulting in enhanced hepatocellular carcinoma invasion.

作者信息

Zhou Cheng, Zhang Yong, Shi Shi-Ming, Yin Dan, Li Xue-Dong, Shi Ying-Hong, Zhou Jian, Wang Zheng, Chen Qing

机构信息

Department of Liver Surgery and Transplantation, Liver Cancer Institute, Zhongshan Hospital, Key Laboratory of Carcinogenesis and Cancer Invasion of Ministry of Education, Fudan University, Shanghai, 200032, China.

Department of General Surgery, Zhongshan Hospital, Fudan University, Shanghai, 200032, China.

出版信息

Cell Biosci. 2025 May 2;15(1):58. doi: 10.1186/s13578-025-01395-w.

DOI:10.1186/s13578-025-01395-w
PMID:40316995
原文链接:https://pmc.ncbi.nlm.nih.gov/articles/PMC12049069/
Abstract

BACKGROUND

Dysregulation of N6-methyladenosine (m6A) modifications has been implicated in various cancers, including hepatocellular carcinoma (HCC). This study aimed to elucidate the role of m6A modifications in HCC prognosis and the molecular mechanisms involved, particularly focusing on the demethylase FTO.

METHODS

We analyzed m6A expression in a cohort of 323 HCC patients using immunohistochemical (IHC) staining. The expression of m6A-related genes (FTO, ALKBH5, METTL3, METTL14) was evaluated by qRT-PCR in 120 paired HCC tissues. Further, we established HCC cell lines with altered FTO expression to assess its impact on cell proliferation, invasion, and metastasis through various in vitro assays and in vivo orthotopic HCC mouse models. Statistical analyses included Pearson chi-square test, Kaplan-Meier survival analysis, and both univariate and multivariate Cox regression analyses.

RESULTS

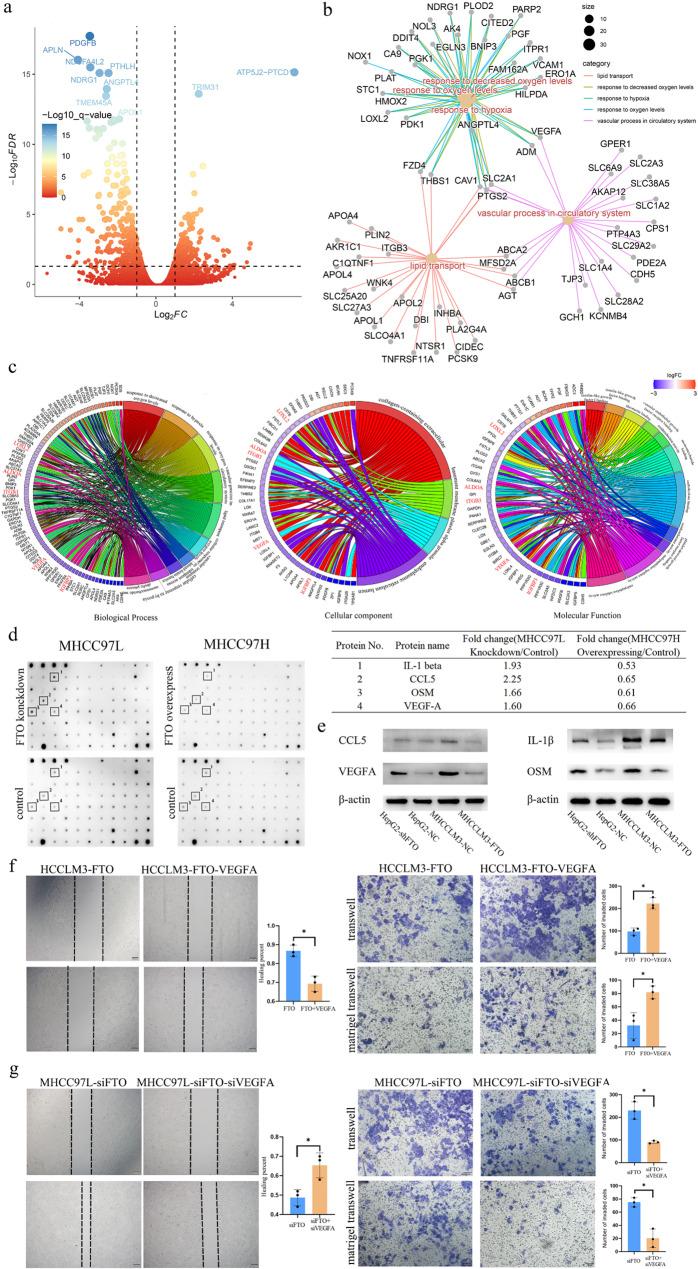
IHC staining revealed elevated m6A levels in HCC tissues compared to adjacent non-tumorous tissues, with 57.3% of HCC patients showing increased m6A expression. High m6A levels were correlated with poorer overall survival (OS) and recurrence-free survival (RFS) rates. FTO, a demethylase, was significantly downregulated in HCC tissues and cell lines, particularly in highly metastatic lines. Overexpression of FTO in HCC cells reduced proliferation, migration, and invasion, whereas FTO knockdown had the opposite effect. In vivo, FTO overexpression decreased tumor growth and metastasis. RNA-Seq analysis identified VEGFA as a key gene downregulated by FTO, implicating its role in angiogenesis and tumor progression.

CONCLUSIONS

Our findings suggest that elevated m6A levels are associated with poor prognosis in HCC patients. FTO downregulation contributes to aberrant m6A modifications, promoting HCC progression and metastasis. FTO acts as a tumor suppressor by negatively regulating VEGFA expression, highlighting its potential as a therapeutic target for HCC treatment. These results highlight the significance of m6A modifications in HCC and provide a foundation for future research on targeted therapies.

摘要

背景

N6-甲基腺苷(m6A)修饰失调与包括肝细胞癌(HCC)在内的多种癌症有关。本研究旨在阐明m6A修饰在HCC预后中的作用及相关分子机制,尤其聚焦于去甲基化酶FTO。

方法

我们采用免疫组织化学(IHC)染色分析了323例HCC患者队列中的m6A表达。通过qRT-PCR评估了120对HCC组织中m6A相关基因(FTO、ALKBH5、METTL3、METTL14)的表达。此外,我们建立了FTO表达改变的HCC细胞系,通过各种体外实验和体内原位HCC小鼠模型评估其对细胞增殖、侵袭和转移的影响。统计分析包括Pearson卡方检验、Kaplan-Meier生存分析以及单因素和多因素Cox回归分析。

结果

IHC染色显示,与相邻非肿瘤组织相比,HCC组织中的m6A水平升高,57.3%的HCC患者m6A表达增加。高m6A水平与较差的总生存期(OS)和无复发生存期(RFS)率相关。去甲基化酶FTO在HCC组织和细胞系中显著下调,尤其是在高转移细胞系中。HCC细胞中FTO的过表达降低了细胞增殖、迁移和侵袭,而FTO敲低则产生相反的效果。在体内,FTO过表达减少了肿瘤生长和转移。RNA测序分析确定VEGFA是FTO下调的关键基因,提示其在血管生成和肿瘤进展中的作用。

结论

我们的研究结果表明,m6A水平升高与HCC患者预后不良相关。FTO下调导致异常的m6A修饰,促进HCC进展和转移。FTO通过负调控VEGFA表达发挥肿瘤抑制作用,凸显了其作为HCC治疗靶点的潜力。这些结果突出了m6A修饰在HCC中的重要性,并为未来靶向治疗的研究奠定了基础。

https://cdn.ncbi.nlm.nih.gov/pmc/blobs/aacd/12049069/0f6a3343673b/13578_2025_1395_Fig6_HTML.jpg
https://cdn.ncbi.nlm.nih.gov/pmc/blobs/aacd/12049069/d9b5b1f449b6/13578_2025_1395_Fig1_HTML.jpg
https://cdn.ncbi.nlm.nih.gov/pmc/blobs/aacd/12049069/b7f10d7f319d/13578_2025_1395_Fig2_HTML.jpg
https://cdn.ncbi.nlm.nih.gov/pmc/blobs/aacd/12049069/cc026a7b0005/13578_2025_1395_Fig3_HTML.jpg
https://cdn.ncbi.nlm.nih.gov/pmc/blobs/aacd/12049069/de569afaef14/13578_2025_1395_Fig4_HTML.jpg
https://cdn.ncbi.nlm.nih.gov/pmc/blobs/aacd/12049069/56b1b5ee89f1/13578_2025_1395_Fig5_HTML.jpg
https://cdn.ncbi.nlm.nih.gov/pmc/blobs/aacd/12049069/0f6a3343673b/13578_2025_1395_Fig6_HTML.jpg
https://cdn.ncbi.nlm.nih.gov/pmc/blobs/aacd/12049069/d9b5b1f449b6/13578_2025_1395_Fig1_HTML.jpg
https://cdn.ncbi.nlm.nih.gov/pmc/blobs/aacd/12049069/b7f10d7f319d/13578_2025_1395_Fig2_HTML.jpg
https://cdn.ncbi.nlm.nih.gov/pmc/blobs/aacd/12049069/cc026a7b0005/13578_2025_1395_Fig3_HTML.jpg
https://cdn.ncbi.nlm.nih.gov/pmc/blobs/aacd/12049069/de569afaef14/13578_2025_1395_Fig4_HTML.jpg
https://cdn.ncbi.nlm.nih.gov/pmc/blobs/aacd/12049069/56b1b5ee89f1/13578_2025_1395_Fig5_HTML.jpg
https://cdn.ncbi.nlm.nih.gov/pmc/blobs/aacd/12049069/0f6a3343673b/13578_2025_1395_Fig6_HTML.jpg

相似文献

1
FTO downregulation-mediated m6A modification resulting in enhanced hepatocellular carcinoma invasion.FTO下调介导的m6A修饰导致肝癌侵袭增强。
Cell Biosci. 2025 May 2;15(1):58. doi: 10.1186/s13578-025-01395-w.
2
Down-regulated FTO and ALKBH5 co-operatively activates FOXO signaling through m6A methylation modification in HK2 mRNA mediated by IGF2BP2 to enhance glycolysis in colorectal cancer.下调的FTO和ALKBH5通过IGF2BP2介导的HK2 mRNA中的m6A甲基化修饰协同激活FOXO信号,以增强结直肠癌中的糖酵解。
Cell Biosci. 2023 Aug 14;13(1):148. doi: 10.1186/s13578-023-01100-9.
3
Targeting the oncogenic m6A demethylase FTO suppresses tumourigenesis and potentiates immune response in hepatocellular carcinoma.靶向致癌性m6A去甲基化酶FTO可抑制肝细胞癌的肿瘤发生并增强免疫反应。
Gut. 2024 Dec 10;74(1):90-102. doi: 10.1136/gutjnl-2024-331903.
4
FTO promotes liver inflammation by suppressing m6A mRNA methylation of IL-17RA.FTO 通过抑制 IL-17RA 的 m6A mRNA 甲基化来促进肝脏炎症。
Front Oncol. 2022 Sep 12;12:989353. doi: 10.3389/fonc.2022.989353. eCollection 2022.
5
m6A demethylase FTO promotes hepatocellular carcinoma tumorigenesis via mediating PKM2 demethylation.m6A去甲基化酶FTO通过介导丙酮酸激酶M2(PKM2)去甲基化促进肝细胞癌的肿瘤发生。
Am J Transl Res. 2019 Sep 15;11(9):6084-6092. eCollection 2019.
6
MAZ-mediated N6-methyladenosine modification of ZEB1 promotes hepatocellular carcinoma progression by regulating METTL3.MAZ介导的ZEB1的N6-甲基腺苷修饰通过调节METTL3促进肝细胞癌进展。
J Transl Med. 2025 Mar 4;23(1):265. doi: 10.1186/s12967-025-06314-8.
7
LncRNA FTO-IT1 promotes glycolysis and progression of hepatocellular carcinoma through modulating FTO-mediated N6-methyladenosine modification on GLUT1 and PKM2.长链非编码 RNA FTO-IT1 通过调节 FTO 介导的 GLUT1 和 PKM2 上的 N6-甲基腺苷修饰促进肝细胞癌的糖酵解和进展。
J Exp Clin Cancer Res. 2023 Oct 16;42(1):267. doi: 10.1186/s13046-023-02847-2.
8
RNA N6-methyladenosine demethylase FTO promotes breast tumor progression through inhibiting BNIP3.RNA N6-甲基腺嘌呤去甲基化酶 FTO 通过抑制 BNIP3 促进乳腺癌进展。
Mol Cancer. 2019 Mar 28;18(1):46. doi: 10.1186/s12943-019-1004-4.
9
AMD1 upregulates hepatocellular carcinoma cells stemness by FTO mediated mRNA demethylation.AMD1通过FTO介导的mRNA去甲基化上调肝癌细胞的干性。
Clin Transl Med. 2021 Mar;11(3):e352. doi: 10.1002/ctm2.352.
10
N-Methyladenosine RNA Demethylase FTO Promotes Gastric Cancer Metastasis by Down-Regulating the m6A Methylation of ITGB1.N-甲基腺苷RNA去甲基化酶FTO通过下调ITGB1的m6A甲基化促进胃癌转移。
Front Oncol. 2021 Jul 1;11:681280. doi: 10.3389/fonc.2021.681280. eCollection 2021.

引用本文的文献

1
Small-molecule and peptide inhibitors of m6A regulators.m6A调控因子的小分子和肽类抑制剂
Front Oncol. 2025 Aug 1;15:1629864. doi: 10.3389/fonc.2025.1629864. eCollection 2025.
2
Biological interpretation of DNA/RNA modification by ALKBH proteins and their role in human cancer.ALKBH蛋白对DNA/RNA修饰的生物学解读及其在人类癌症中的作用。
Eur J Med Res. 2025 Jun 6;30(1):458. doi: 10.1186/s40001-025-02735-9.

本文引用的文献

1
LncRNA FTO-IT1 promotes glycolysis and progression of hepatocellular carcinoma through modulating FTO-mediated N6-methyladenosine modification on GLUT1 and PKM2.长链非编码 RNA FTO-IT1 通过调节 FTO 介导的 GLUT1 和 PKM2 上的 N6-甲基腺苷修饰促进肝细胞癌的糖酵解和进展。
J Exp Clin Cancer Res. 2023 Oct 16;42(1):267. doi: 10.1186/s13046-023-02847-2.
2
WTAP activates MAPK signaling through m6A methylation in VEGFA mRNA-mediated by YTHDC1 to promote colorectal cancer development.WTAP 通过 YTHDC1 介导的 VEGFA mRNA 的 m6A 甲基化激活 MAPK 信号通路,促进结直肠癌的发展。
FASEB J. 2023 Aug;37(8):e23090. doi: 10.1096/fj.202300344RRR.
3
N6-Methyladenosine Promotes Translation of VEGFA to Accelerate Angiogenesis in Lung Cancer.
N6-甲基腺苷促进 VEGFA 的翻译,加速肺癌血管生成。
Cancer Res. 2023 Jul 5;83(13):2208-2225. doi: 10.1158/0008-5472.CAN-22-2449.
4
WTAP promotes macrophage recruitment and increases VEGF secretion via N6-methyladenosine modification in corneal neovascularization.WTAP 通过 N6-甲基腺苷修饰促进巨噬细胞募集并增加血管内皮生长因子分泌,从而促进角膜新生血管形成。
Biochim Biophys Acta Mol Basis Dis. 2023 Aug;1869(6):166708. doi: 10.1016/j.bbadis.2023.166708. Epub 2023 Apr 3.
5
Combination immunotherapy for hepatocellular carcinoma.肝细胞癌的联合免疫治疗。
J Hepatol. 2023 Aug;79(2):506-515. doi: 10.1016/j.jhep.2023.03.003. Epub 2023 Mar 16.
6
RNA m6A methylation across the transcriptome.RNA m6A 甲基化在转录组中的分布。
Mol Cell. 2023 Feb 2;83(3):428-441. doi: 10.1016/j.molcel.2023.01.006.
7
CircGPR137B/miR-4739/FTO feedback loop suppresses tumorigenesis and metastasis of hepatocellular carcinoma.环状 RNA GPR137B/miR-4739/FTO 反馈环路抑制肝细胞癌的发生和转移。
Mol Cancer. 2022 Jul 20;21(1):149. doi: 10.1186/s12943-022-01619-4.
8
Fine particulate matter induces METTL3-mediated mA modification of BIRC5 mRNA in bladder cancer.细颗粒物诱导膀胱癌中 METTL3 介导的 BIRC5 mRNA 的 mA 修饰。
J Hazard Mater. 2022 Sep 5;437:129310. doi: 10.1016/j.jhazmat.2022.129310. Epub 2022 Jun 8.
9
m6A methylated EphA2 and VEGFA through IGF2BP2/3 regulation promotes vasculogenic mimicry in colorectal cancer via PI3K/AKT and ERK1/2 signaling.m6A 甲基化 EphA2 和 VEGFA 通过 IGF2BP2/3 调控促进结直肠癌中的血管生成拟态形成,通过 PI3K/AKT 和 ERK1/2 信号通路。
Cell Death Dis. 2022 May 21;13(5):483. doi: 10.1038/s41419-022-04950-2.
10
Diabetes medications and risk of HCC.糖尿病药物与 HCC 风险。
Hepatology. 2022 Dec;76(6):1880-1897. doi: 10.1002/hep.32439. Epub 2022 Mar 22.