• 文献检索
  • 文档翻译
  • 深度研究
  • 学术资讯
  • Suppr Zotero 插件Zotero 插件
  • 邀请有礼
  • 套餐&价格
  • 历史记录
应用&插件
Suppr Zotero 插件Zotero 插件浏览器插件Mac 客户端Windows 客户端微信小程序
定价
高级版会员购买积分包购买API积分包
服务
文献检索文档翻译深度研究API 文档MCP 服务
关于我们
关于 Suppr公司介绍联系我们用户协议隐私条款
关注我们

Suppr 超能文献

核心技术专利:CN118964589B侵权必究
粤ICP备2023148730 号-1Suppr @ 2026

文献检索

告别复杂PubMed语法,用中文像聊天一样搜索,搜遍4000万医学文献。AI智能推荐,让科研检索更轻松。

立即免费搜索

文件翻译

保留排版,准确专业,支持PDF/Word/PPT等文件格式,支持 12+语言互译。

免费翻译文档

深度研究

AI帮你快速写综述,25分钟生成高质量综述,智能提取关键信息,辅助科研写作。

立即免费体验

溶质载体家族38成员9(SLC38A9)直接参与了由反式激活转录蛋白(Tat)诱导的星形胶质细胞内溶酶体功能障碍和衰老过程。

SLC38A9 is directly involved in Tat-induced endolysosome dysfunction and senescence in astrocytes.

作者信息

Rezagholizadeh Neda, Datta Gaurav, Hasler Wendie A, Nguon Erica C, Smokey Elise V, Khan Nabab, Chen Xuesong

机构信息

Department of Biomedical Sciences, University of North Dakota School of Medicine and Health Sciences, Grand Forks, ND, USA.

Department of Biomedical Sciences, University of North Dakota School of Medicine and Health Sciences, Grand Forks, ND, USA

出版信息

Life Sci Alliance. 2025 May 5;8(7). doi: 10.26508/lsa.202503231. Print 2025 Jul.

DOI:10.26508/lsa.202503231
PMID:40324823
原文链接:https://pmc.ncbi.nlm.nih.gov/articles/PMC12053450/
Abstract

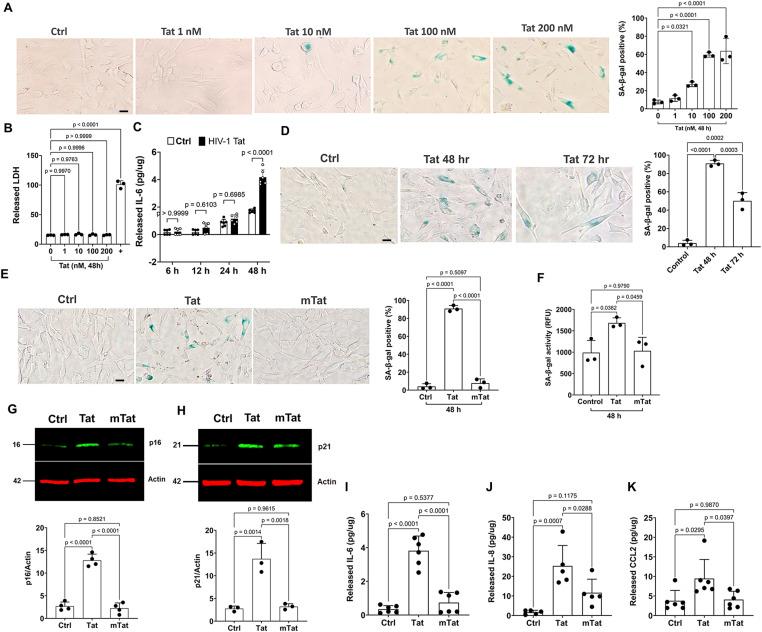
Cellular senescence contributes to accelerated aging and the development of various neurodegeneration disorders including HIV-associated neurocognitive disorders. The development of HIV-associated neurocognitive disorders is attributed, at least in part, to the CNS persistence of HIV-1 transactivator of transcription (Tat), an essential protein for viral transcription that is actively secreted from HIV-1-infected cells. Secreted Tat enters cells via receptor-mediated endocytosis and induces endolysosome dysfunction and cellular senescence in CNS cells. Given that endolysosome dysfunction represents an early step in exogenous Tat-induced cellular senescence, we tested the hypothesis that Tat induces cellular senescence via an endolysosome-dependent mechanism in human astrocytes. We demonstrated that internalized Tat interacts with an endolysosome-resident arginine sensor SLC38A9 via the arginine-rich basic domain. Such an interaction between Tat and SLC38A9 leads to endolysosome dysfunction, enhanced HIV-1 LTR transactivation, and cellular senescence. These findings suggest that endolysosome dysfunction drives the development of senescence and highlight the novel role of SLC38A9 in Tat-induced endolysosome dysfunction and astrocyte senescence.

摘要

细胞衰老促进加速衰老以及包括HIV相关神经认知障碍在内的各种神经退行性疾病的发展。HIV相关神经认知障碍的发展至少部分归因于HIV-1转录反式激活因子(Tat)在中枢神经系统中的持续存在,Tat是一种对病毒转录至关重要的蛋白质,由HIV-1感染细胞主动分泌。分泌的Tat通过受体介导的内吞作用进入细胞,并诱导中枢神经系统细胞内溶酶体功能障碍和细胞衰老。鉴于内溶酶体功能障碍是外源性Tat诱导细胞衰老的早期步骤,我们测试了Tat通过内溶酶体依赖性机制在人星形胶质细胞中诱导细胞衰老的假设。我们证明内化的Tat通过富含精氨酸的碱性结构域与内溶酶体驻留的精氨酸传感器SLC38A9相互作用。Tat与SLC38A9之间的这种相互作用导致内溶酶体功能障碍、HIV-1长末端重复序列(LTR)转录激活增强和细胞衰老。这些发现表明内溶酶体功能障碍驱动衰老的发展,并突出了SLC38A9在Tat诱导的内溶酶体功能障碍和星形胶质细胞衰老中的新作用。

https://cdn.ncbi.nlm.nih.gov/pmc/blobs/eab6/12053450/94cac3ce254d/LSA-2025-03231_Fig4.jpg
https://cdn.ncbi.nlm.nih.gov/pmc/blobs/eab6/12053450/196cfc6e81c7/LSA-2025-03231_Fig1.jpg
https://cdn.ncbi.nlm.nih.gov/pmc/blobs/eab6/12053450/b530b5e5c015/LSA-2025-03231_Fig2.jpg
https://cdn.ncbi.nlm.nih.gov/pmc/blobs/eab6/12053450/3b639c11c10e/LSA-2025-03231_Fig3.jpg
https://cdn.ncbi.nlm.nih.gov/pmc/blobs/eab6/12053450/94cac3ce254d/LSA-2025-03231_Fig4.jpg
https://cdn.ncbi.nlm.nih.gov/pmc/blobs/eab6/12053450/196cfc6e81c7/LSA-2025-03231_Fig1.jpg
https://cdn.ncbi.nlm.nih.gov/pmc/blobs/eab6/12053450/b530b5e5c015/LSA-2025-03231_Fig2.jpg
https://cdn.ncbi.nlm.nih.gov/pmc/blobs/eab6/12053450/3b639c11c10e/LSA-2025-03231_Fig3.jpg
https://cdn.ncbi.nlm.nih.gov/pmc/blobs/eab6/12053450/94cac3ce254d/LSA-2025-03231_Fig4.jpg

相似文献

1
SLC38A9 is directly involved in Tat-induced endolysosome dysfunction and senescence in astrocytes.溶质载体家族38成员9(SLC38A9)直接参与了由反式激活转录蛋白(Tat)诱导的星形胶质细胞内溶酶体功能障碍和衰老过程。
Life Sci Alliance. 2025 May 5;8(7). doi: 10.26508/lsa.202503231. Print 2025 Jul.
2
TLR7 Mediates HIV-1 Tat-Induced Cellular Senescence in Human Astrocytes.Toll样受体7介导HIV-1反式激活因子诱导的人星形胶质细胞衰老
Aging Cell. 2025 Apr 30:e70086. doi: 10.1111/acel.70086.
3
HIV-1 Tat endocytosis and retention in endolysosomes affects HIV-1 Tat-induced LTR transactivation in astrocytes.HIV-1 Tat 的内吞作用和在内溶酶体中的保留会影响 HIV-1 Tat 诱导的星形胶质细胞中 LTR 的转录激活。
FASEB J. 2022 Mar;36(3):e22184. doi: 10.1096/fj.202101722R.
4
Endolysosome iron restricts Tat-mediated HIV-1 LTR transactivation by increasing HIV-1 Tat oligomerization and β-catenin expression.内溶酶体铁通过增加 HIV-1 Tat 寡聚化和 β-连环蛋白表达来限制 Tat 介导的 HIV-1 LTR 转录激活。
J Neurovirol. 2021 Oct;27(5):755-773. doi: 10.1007/s13365-021-01016-5. Epub 2021 Sep 22.
5
BK channels regulate extracellular Tat-mediated HIV-1 LTR transactivation.BK 通道调节细胞外 Tat 介导的 HIV-1 LTR 转录激活。
Sci Rep. 2019 Aug 22;9(1):12285. doi: 10.1038/s41598-019-48777-y.
6
Two-pore channels regulate Tat endolysosome escape and Tat-mediated HIV-1 LTR transactivation.双孔通道调节 Tat 内体逃逸和 Tat 介导的 HIV-1 LTR 转录激活。
FASEB J. 2020 Mar;34(3):4147-4162. doi: 10.1096/fj.201902534R. Epub 2020 Jan 16.
7
Endolysosome involvement in HIV-1 transactivator protein-induced neuronal amyloid beta production.内溶酶体参与 HIV-1 转录激活蛋白诱导的神经元淀粉样β生成。
Neurobiol Aging. 2013 Oct;34(10):2370-8. doi: 10.1016/j.neurobiolaging.2013.04.015. Epub 2013 May 11.
8
17⍺-Estradiol Protects against HIV-1 Tat-Induced Endolysosome Dysfunction and Dendritic Impairments in Neurons.17α-雌二醇可预防 HIV-1 Tat 诱导的神经元内溶酶体功能障碍和树突损伤。
Cells. 2023 Mar 6;12(5):813. doi: 10.3390/cells12050813.
9
Role of endolysosomes in HIV-1 Tat-induced neurotoxicity.内溶酶体在 HIV-1 Tat 诱导的神经毒性中的作用。
ASN Neuro. 2012 Jun 20;4(4):243-52. doi: 10.1042/AN20120017.
10
Involvement of lncRNA TUG1 in HIV-1 Tat-Induced Astrocyte Senescence.长链非编码 RNA TUG1 参与 HIV-1 Tat 诱导的星形胶质细胞衰老。
Int J Mol Sci. 2023 Feb 22;24(5):4330. doi: 10.3390/ijms24054330.

本文引用的文献

1
Premature senescence is regulated by crosstalk among TFEB, the autophagy lysosomal pathway and ROS derived from damaged mitochondria in NaAsO-exposed auditory cells.在暴露于砷酸钠的听觉细胞中,过早衰老受转录因子EB(TFEB)、自噬溶酶体途径和受损线粒体产生的活性氧之间的相互作用调控。
Cell Death Discov. 2024 Aug 28;10(1):382. doi: 10.1038/s41420-024-02139-4.
2
ROS-mediated lysosomal membrane permeabilization and autophagy inhibition regulate bleomycin-induced cellular senescence.ROS 介导线粒体膜通透性和自噬抑制调节博来霉素诱导的细胞衰老。
Autophagy. 2024 Sep;20(9):2000-2016. doi: 10.1080/15548627.2024.2353548. Epub 2024 May 18.
3
Role of HIV-1 Tat Protein Interactions with Host Receptors in HIV Infection and Pathogenesis.
HIV-1 Tat 蛋白与宿主受体相互作用在 HIV 感染和发病机制中的作用。
Int J Mol Sci. 2024 Jan 30;25(3):1704. doi: 10.3390/ijms25031704.
4
Enhanced NF-κB activation via HIV-1 Tat-TRAF6 cross-talk.通过 HIV-1 Tat-TRAF6 相互作用增强 NF-κB 激活。
Sci Adv. 2024 Jan 19;10(3):eadi4162. doi: 10.1126/sciadv.adi4162.
5
Ambient atmospheric PM worsens mouse lung injury induced by influenza A virus through lysosomal dysfunction.环境大气 PM 通过溶酶体功能障碍加重甲型流感病毒诱导的小鼠肺损伤。
Respir Res. 2023 Dec 6;24(1):306. doi: 10.1186/s12931-023-02618-9.
6
Cellular senescence in brain aging and neurodegeneration.脑衰老和神经退行性变中的细胞衰老。
Ageing Res Rev. 2024 Jan;93:102141. doi: 10.1016/j.arr.2023.102141. Epub 2023 Nov 27.
7
The endolysosomal pathway and ALS/FTD.内溶酶体途径与 ALS/FTD。
Trends Neurosci. 2023 Dec;46(12):1025-1041. doi: 10.1016/j.tins.2023.09.004. Epub 2023 Oct 10.
8
Lysosomes in senescence and aging.衰老和老化中的溶酶体。
EMBO Rep. 2023 Nov 6;24(11):e57265. doi: 10.15252/embr.202357265. Epub 2023 Oct 9.
9
Role of Senescent Astrocytes in Health and Disease.衰老星形胶质细胞在健康和疾病中的作用。
Int J Mol Sci. 2023 May 9;24(10):8498. doi: 10.3390/ijms24108498.
10
The Endo-lysosomal System in Parkinson's Disease: Expanding the Horizon.帕金森病中的内溶酶体系统:拓展视野。
J Mol Biol. 2023 Jun 15;435(12):168140. doi: 10.1016/j.jmb.2023.168140. Epub 2023 May 4.