Suppr超能文献

在成纤维细胞生长因子(FGF)诱导的晶状体发育过程中,Shc1与Frs2和Shp2协同作用以募集Grb2。

Shc1 cooperates with Frs2 and Shp2 to recruit Grb2 in FGF-induced lens development.

作者信息

Wang Qian, Li Hongge, Mao Yingyu, Garg Ankur, Park Eun Sil, Wu Yihua, Chow Alyssa, Peregrin John, Zhang Xin

机构信息

Department of Ophthalmology, Columbia University, New York, United States.

Department of Pathology and Cell Biology, Columbia University, New York, United States.

出版信息

Elife. 2025 May 6;13:RP103615. doi: 10.7554/eLife.103615.

Abstract

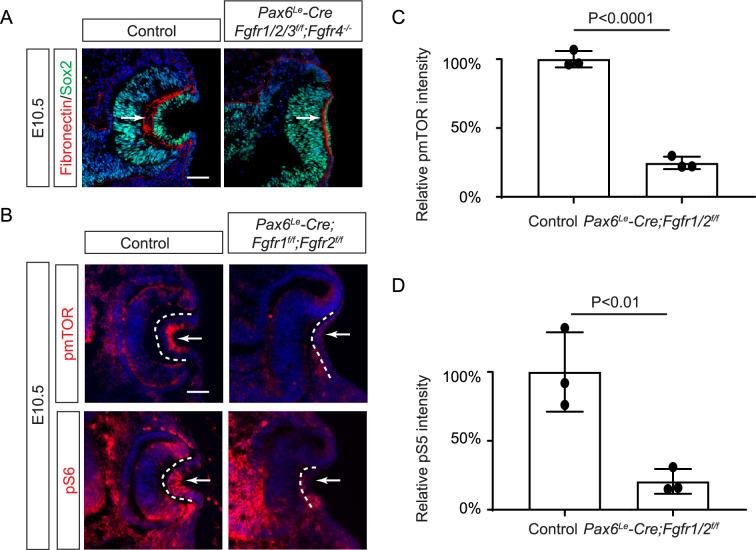
Fibroblast growth factor (FGF) signaling elicits multiple downstream pathways, most notably the Ras/MAPK cascade facilitated by the adaptor protein Grb2. However, the mechanism by which Grb2 is recruited to the FGF signaling complex remains unresolved. Here, we showed that genetic ablation of FGF signaling prevented murine lens induction by disrupting transcriptional regulation and actin cytoskeletal arrangements, which could be reproduced by deleting the juxtamembrane region of the FGF receptor and rescued by Kras activation. Conversely, mutations affecting the Frs2-binding site on the FGF receptor or the deletion of Frs2 and Shp2 primarily impact later stages of lens vesicle development involving lens fiber cell differentiation. Our study further revealed that the loss of Grb2 abolished MAPK signaling, resulting in a profound arrest of lens development. However, removing Grb2's putative Shp2 dephosphorylation site (Y209) neither produced a detectable phenotype nor impaired MAPK signaling during lens development. Furthermore, the catalytically inactive Shp2 mutation (C459S) only modestly impaired FGF signaling, whereas replacing Shp2's C-terminal phosphorylation sites (Y542/Y580) previously implicated in Grb2 binding only caused placental defects, perinatal lethality, and reduced lacrimal gland branching without impacting lens development, suggesting that Shp2 only partially mediates Grb2 recruitment. In contrast, we observed that FGF signaling is required for the phosphorylation of the Grb2-binding sites on Shc1 and the deletion of Shc1 exacerbates the lens vesicle defect caused by Frs2 and Shp2 deletion. These findings establish Shc1 as a critical collaborator with Frs2 and Shp2 in targeting Grb2 during FGF signaling.

摘要

成纤维细胞生长因子(FGF)信号引发多种下游通路,最显著的是由衔接蛋白Grb2促进的Ras/MAPK级联反应。然而,Grb2被招募到FGF信号复合物的机制仍未解决。在这里,我们表明FGF信号的基因消融通过破坏转录调控和肌动蛋白细胞骨架排列来阻止小鼠晶状体诱导,这可以通过删除FGF受体的近膜区域来重现,并通过Kras激活来挽救。相反,影响FGF受体上Frs2结合位点的突变或Frs2和Shp2的缺失主要影响晶状体泡发育的后期阶段,涉及晶状体纤维细胞分化。我们的研究进一步表明,Grb2的缺失消除了MAPK信号,导致晶状体发育严重停滞。然而,去除Grb2假定的Shp2去磷酸化位点(Y209)在晶状体发育过程中既没有产生可检测的表型,也没有损害MAPK信号。此外,催化无活性的Shp2突变(C459S)仅适度损害FGF信号,而替换先前与Grb2结合有关的Shp2的C末端磷酸化位点(Y542/Y580)仅导致胎盘缺陷、围产期致死率和泪腺分支减少,而不影响晶状体发育,这表明Shp2仅部分介导Grb2的招募。相比之下,我们观察到FGF信号是Shc1上Grb2结合位点磷酸化所必需的,Shc1的缺失加剧了由Frs2和Shp2缺失引起的晶状体泡缺陷。这些发现确立了Shc1在FGF信号传导过程中作为Frs2和Shp2靶向Grb2的关键合作者。

https://cdn.ncbi.nlm.nih.gov/pmc/blobs/df09/12055001/88733b2011fa/elife-103615-fig1.jpg

文献AI研究员

20分钟写一篇综述,助力文献阅读效率提升50倍。

立即体验

用中文搜PubMed

大模型驱动的PubMed中文搜索引擎

马上搜索

文档翻译

学术文献翻译模型,支持多种主流文档格式。

立即体验