Suppr超能文献

Crk 蛋白将 FGF 信号转导到促进晶状体纤维细胞伸长。

Crk proteins transduce FGF signaling to promote lens fiber cell elongation.

机构信息

Departments of Ophthalmology, Pathology and Cell Biology, Columbia University, New York, United States.

Department of Pathology, University of California San Diego, La Jolla, United States.

出版信息

Elife. 2018 Jan 23;7:e32586. doi: 10.7554/eLife.32586.

Abstract

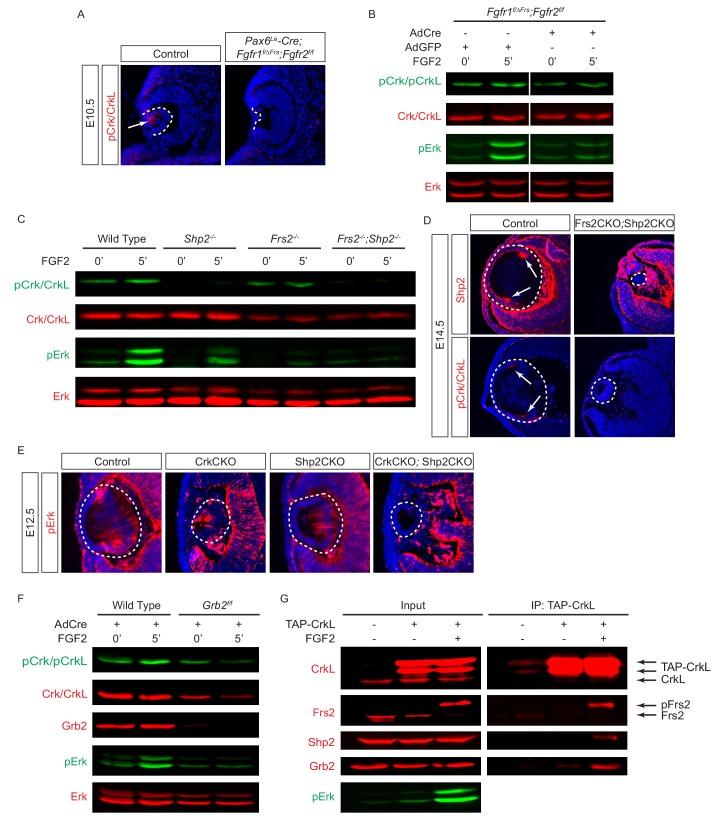
Specific cell shapes are fundamental to the organization and function of multicellular organisms. Fibroblast Growth Factor (FGF) signaling induces the elongation of lens fiber cells during vertebrate lens development. Nonetheless, exactly how this extracellular FGF signal is transmitted to the cytoskeletal network has previously not been determined. Here, we show that the Crk family of adaptor proteins, Crk and Crkl, are required for mouse lens morphogenesis but not differentiation. Genetic ablation and epistasis experiments demonstrated that and play overlapping roles downstream of FGF signaling in order to regulate lens fiber cell elongation. Upon FGF stimulation, Crk proteins were found to interact with Frs2, Shp2 and Grb2. The loss of Crk proteins was partially compensated for by the activation of Ras and Rac signaling. These results reveal that Crk proteins are important partners of the Frs2/Shp2/Grb2 complex in mediating FGF signaling, specifically promoting cell shape changes.

摘要

特定的细胞形状是多细胞生物组织和功能的基础。成纤维细胞生长因子(FGF)信号在脊椎动物晶状体发育过程中诱导晶状体纤维细胞的伸长。然而,细胞外 FGF 信号是如何传递到细胞骨架网络的,以前还没有确定。在这里,我们表明 Crk 家族衔接蛋白 Crk 和 Crkl 对于小鼠晶状体形态发生是必需的,但对于分化不是必需的。遗传消融和上位性实验表明, 和 在 FGF 信号下游发挥重叠作用,以调节晶状体纤维细胞伸长。在 FGF 刺激下,发现 Crk 蛋白与 Frs2、Shp2 和 Grb2 相互作用。Crk 蛋白的缺失部分可以通过 Ras 和 Rac 信号的激活来补偿。这些结果表明,Crk 蛋白是 Frs2/Shp2/Grb2 复合物在介导 FGF 信号转导,特别是促进细胞形状变化过程中的重要伙伴。

https://cdn.ncbi.nlm.nih.gov/pmc/blobs/3254/5818251/0f52a4674d6e/elife-32586-fig1.jpg

文献AI研究员

20分钟写一篇综述,助力文献阅读效率提升50倍。

立即体验

用中文搜PubMed

大模型驱动的PubMed中文搜索引擎

马上搜索

文档翻译

学术文献翻译模型,支持多种主流文档格式。

立即体验