• 文献检索
  • 文档翻译
  • 深度研究
  • 学术资讯
  • Suppr Zotero 插件Zotero 插件
  • 邀请有礼
  • 套餐&价格
  • 历史记录
应用&插件
Suppr Zotero 插件Zotero 插件浏览器插件Mac 客户端Windows 客户端微信小程序
定价
高级版会员购买积分包购买API积分包
服务
文献检索文档翻译深度研究API 文档MCP 服务
关于我们
关于 Suppr公司介绍联系我们用户协议隐私条款
关注我们

Suppr 超能文献

核心技术专利:CN118964589B侵权必究
粤ICP备2023148730 号-1Suppr @ 2026

文献检索

告别复杂PubMed语法,用中文像聊天一样搜索,搜遍4000万医学文献。AI智能推荐,让科研检索更轻松。

立即免费搜索

文件翻译

保留排版,准确专业,支持PDF/Word/PPT等文件格式,支持 12+语言互译。

免费翻译文档

深度研究

AI帮你快速写综述,25分钟生成高质量综述,智能提取关键信息,辅助科研写作。

立即免费体验

男性急性布鲁氏菌病患者血清代谢组学分析的初步研究。

A preliminary study of serum metabolomic profiling in male patients with acute brucellosis.

作者信息

Niu Shenglian, Li Qiang, Wang Jianling, Li Jiquan, Zhao Yanmei, Xue Hongmei, Ma Li, Zhao Zhijun, Zhang Qingwen

机构信息

Department of Public Health, Qinghai University Medical College, Xining, Qinghai, 810001, China.

Qinghai Institute for Endemic Disease Prevention and Control, Xining, 810021, Qinghai, China.

出版信息

Sci Rep. 2025 May 6;15(1):15771. doi: 10.1038/s41598-025-00661-8.

DOI:10.1038/s41598-025-00661-8
PMID:40328861
原文链接:https://pmc.ncbi.nlm.nih.gov/articles/PMC12056067/
Abstract

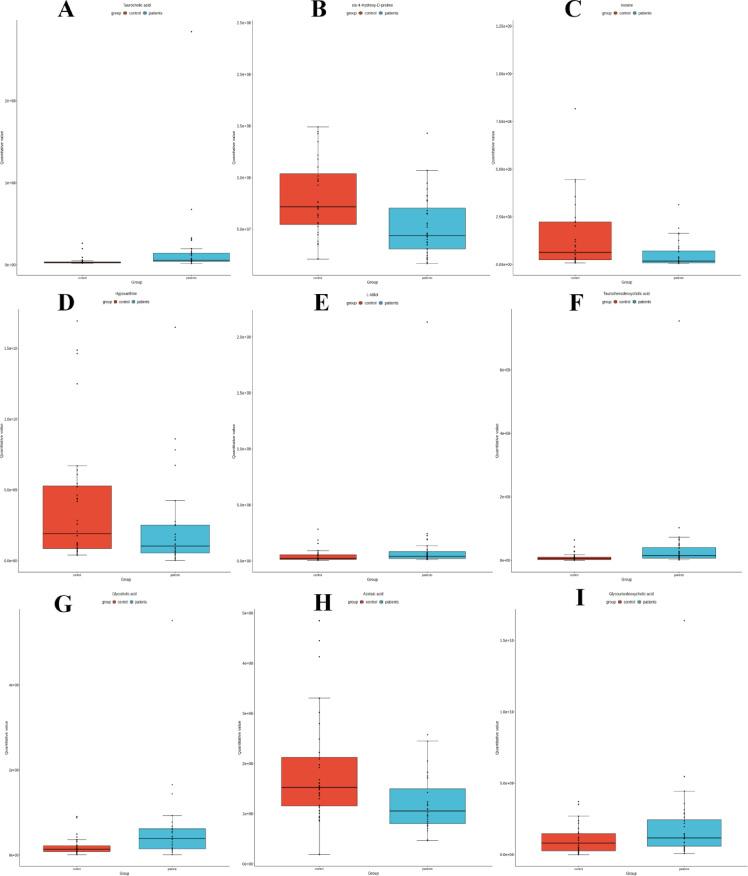
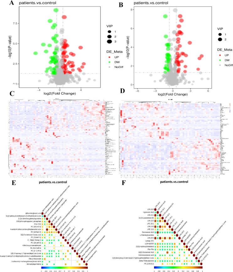
Brucellosis is a significant zoonotic disease that may lead to metabolic profile changes, which remain insufficiently studied. This study utilized an ultra-high performance liquid chromatography coupled with Q Exactive-Orbitrap mass spectrometry (UHPLC-QExactive-Orbitrap MS/MS) to investigate serum samples of acute brucellosis in 32 male patients against 32 well-matched healthy controls. The results revealed nine differential metabolites that correlated with human acute brucellosis, all showing increased levels, except cis-4-hydroxy-D-proline, inosine, hypoxanthine and azelaic acid. These differential metabolites were predominantly involved in metabolic pathways, such as primary bile acid biosynthesis, purine metabolism, taurine and hypotaurine metabolism, and d-amino acid metabolism. This study identified potential metabolite biomarkers of acute brucellosis and laid the foundation for its early diagnosis and prognostic assessment, thus helping to prevent the chronicity of acute brucellosis.

摘要

布鲁氏菌病是一种重要的人畜共患病,可能导致代谢谱变化,但对此研究仍不充分。本研究利用超高效液相色谱联用Q Exactive-Orbitrap质谱仪(UHPLC-QExactive-Orbitrap MS/MS),对32例男性急性布鲁氏菌病患者的血清样本与32例匹配良好的健康对照进行了研究。结果显示,与人类急性布鲁氏菌病相关的有9种差异代谢物,除顺式-4-羟基-D-脯氨酸、肌苷、次黄嘌呤和壬二酸外,其余均呈升高水平。这些差异代谢物主要参与初级胆汁酸生物合成、嘌呤代谢、牛磺酸和亚牛磺酸代谢以及D-氨基酸代谢等代谢途径。本研究确定了急性布鲁氏菌病潜在的代谢物生物标志物,为其早期诊断和预后评估奠定了基础,有助于预防急性布鲁氏菌病的慢性化。

https://cdn.ncbi.nlm.nih.gov/pmc/blobs/4777/12056067/68cde01a5d12/41598_2025_661_Fig6_HTML.jpg
https://cdn.ncbi.nlm.nih.gov/pmc/blobs/4777/12056067/41011b50bd70/41598_2025_661_Fig1_HTML.jpg
https://cdn.ncbi.nlm.nih.gov/pmc/blobs/4777/12056067/b2fb88f0e486/41598_2025_661_Fig2_HTML.jpg
https://cdn.ncbi.nlm.nih.gov/pmc/blobs/4777/12056067/6ead03020127/41598_2025_661_Fig3_HTML.jpg
https://cdn.ncbi.nlm.nih.gov/pmc/blobs/4777/12056067/0bc8993297ba/41598_2025_661_Fig4_HTML.jpg
https://cdn.ncbi.nlm.nih.gov/pmc/blobs/4777/12056067/6e9ea0c251cb/41598_2025_661_Fig5_HTML.jpg
https://cdn.ncbi.nlm.nih.gov/pmc/blobs/4777/12056067/68cde01a5d12/41598_2025_661_Fig6_HTML.jpg
https://cdn.ncbi.nlm.nih.gov/pmc/blobs/4777/12056067/41011b50bd70/41598_2025_661_Fig1_HTML.jpg
https://cdn.ncbi.nlm.nih.gov/pmc/blobs/4777/12056067/b2fb88f0e486/41598_2025_661_Fig2_HTML.jpg
https://cdn.ncbi.nlm.nih.gov/pmc/blobs/4777/12056067/6ead03020127/41598_2025_661_Fig3_HTML.jpg
https://cdn.ncbi.nlm.nih.gov/pmc/blobs/4777/12056067/0bc8993297ba/41598_2025_661_Fig4_HTML.jpg
https://cdn.ncbi.nlm.nih.gov/pmc/blobs/4777/12056067/6e9ea0c251cb/41598_2025_661_Fig5_HTML.jpg
https://cdn.ncbi.nlm.nih.gov/pmc/blobs/4777/12056067/68cde01a5d12/41598_2025_661_Fig6_HTML.jpg

相似文献

1
A preliminary study of serum metabolomic profiling in male patients with acute brucellosis.男性急性布鲁氏菌病患者血清代谢组学分析的初步研究。
Sci Rep. 2025 May 6;15(1):15771. doi: 10.1038/s41598-025-00661-8.
2
Revealing metabolic alterations in brucellosis patients by targeted metabolomics.应用靶向代谢组学揭示布鲁氏菌病患者的代谢变化。
J Pharm Biomed Anal. 2024 Oct 15;249:116370. doi: 10.1016/j.jpba.2024.116370. Epub 2024 Jul 15.
3
[Plasma metabolomics in a deep vein thrombosis rat model based on ultra-high performance liquid chromatography-electrostatic field orbitrap high resolution mass spectrometry].基于超高效液相色谱-静电场轨道阱高分辨率质谱的深静脉血栓形成大鼠模型中的血浆代谢组学
Se Pu. 2022 Aug;40(8):736-745. doi: 10.3724/SP.J.1123.2021.12024.
4
Discovery of potential biomarkers in acute kidney injury by ultra-high-performance liquid chromatography-tandem quadrupole time-of-flight mass spectrometry (UPLC-Q/TOF-MS).采用超高效液相色谱-串联四极杆飞行时间质谱法(UPLC-Q/TOF-MS)发现急性肾损伤的潜在生物标志物。
Int Urol Nephrol. 2021 Dec;53(12):2635-2643. doi: 10.1007/s11255-021-02829-3. Epub 2021 Mar 8.
5
Serum amino acid metabolic profiles of ankylosing spondylitis by targeted metabolomics analysis.基于靶向代谢组学分析的强直性脊柱炎血清氨基酸代谢特征。
Clin Rheumatol. 2020 Aug;39(8):2325-2336. doi: 10.1007/s10067-020-04974-z. Epub 2020 Mar 4.
6
Serum metabolite profiling of familial adenomatous polyposis using ultra performance liquid chromatography and tandem mass spectrometry.基于超高效液相色谱-串联质谱技术的家族性腺瘤性息肉病患者血清代谢组学分析。
Cancer Biol Ther. 2019;20(7):1017-1028. doi: 10.1080/15384047.2019.1595277. Epub 2019 Apr 14.
7
Serum Metabolomic Profiling Identifies Characterization of Non-Obstructive Azoospermic Men.血清代谢组学分析鉴定非梗阻性无精子症男性的特征
Int J Mol Sci. 2017 Jan 25;18(2):238. doi: 10.3390/ijms18020238.
8
Identification of novel serum biomarker for the detection of acute myeloid leukemia based on liquid chromatography-mass spectrometry.基于液相色谱-质谱联用技术鉴定急性髓系白血病的新型血清生物标志物。
J Pharm Biomed Anal. 2019 Mar 20;166:357-363. doi: 10.1016/j.jpba.2019.01.022. Epub 2019 Jan 14.
9
Untargeted metabolomics analysis of the urinary metabolic signature of acute and chronic gout.非靶向代谢组学分析急性和慢性痛风的尿代谢特征。
Clin Chim Acta. 2025 Jan 15;565:119968. doi: 10.1016/j.cca.2024.119968. Epub 2024 Sep 12.
10
Integrated biomarker for type 2 diabetes mellitus and impaired fasting glucose based on metabolomics analysis using ultra-high performance liquid chromatography quadrupole-Orbitrap high-resolution accurate mass spectrometry.基于超高效液相色谱四极杆-Orbitrap 高分辨率精确质量质谱代谢组学分析的 2 型糖尿病和空腹血糖受损的综合生物标志物。
Rapid Commun Mass Spectrom. 2020 Jun 30;34(12):e8779. doi: 10.1002/rcm.8779.

本文引用的文献

1
Azelaic Acid: Mechanisms of Action and Clinical Applications.壬二酸:作用机制与临床应用
Clin Cosmet Investig Dermatol. 2024 Oct 22;17:2359-2371. doi: 10.2147/CCID.S485237. eCollection 2024.
2
Bile acid metabolism and signalling in liver disease.胆汁酸代谢与肝脏疾病中的信号传导
J Hepatol. 2025 Jan;82(1):134-153. doi: 10.1016/j.jhep.2024.09.032. Epub 2024 Sep 28.
3
Revealing metabolic alterations in brucellosis patients by targeted metabolomics.应用靶向代谢组学揭示布鲁氏菌病患者的代谢变化。
J Pharm Biomed Anal. 2024 Oct 15;249:116370. doi: 10.1016/j.jpba.2024.116370. Epub 2024 Jul 15.
4
A candidate reference measurement procedure for quantification of glycocholic acid in human serum based on isotope dilution liquid chromatography-tandem mass spectrometry.基于同位素稀释液相色谱-串联质谱法检测人血清中甘氨胆酸的候选参考测量程序。
Anal Bioanal Chem. 2024 Sep;416(23):5121-5131. doi: 10.1007/s00216-024-05449-9. Epub 2024 Jul 24.
5
Antipyretic and anti-inflammatory effects of inosine, an active component of Kangfuxin.肌苷的解热和抗炎作用,肌苷是康复新液的一种有效成分。
Immunobiology. 2024 May;229(3):152812. doi: 10.1016/j.imbio.2024.152812. Epub 2024 May 21.
6
Incidence and warning signs for complications of human brucellosis: a multi-center observational study from China.人类布鲁氏菌病并发症的发病率及警示标志:一项来自中国的多中心观察性研究
Infect Dis Poverty. 2024 Feb 20;13(1):18. doi: 10.1186/s40249-024-01186-4.
7
The multiple uses of azelaic acid in dermatology: mechanism of action, preparations, and potential therapeutic applications.壬二酸在皮肤科的多种用途:作用机制、制剂及潜在治疗应用
Postepy Dermatol Alergol. 2023 Dec;40(6):716-724. doi: 10.5114/ada.2023.133955. Epub 2024 Jan 8.
8
Brucellosis: epidemiology, pathogenesis, diagnosis and treatment-a comprehensive review.布鲁氏菌病:流行病学、发病机制、诊断与治疗——全面综述。
Ann Med. 2023;55(2):2295398. doi: 10.1080/07853890.2023.2295398. Epub 2024 Jan 2.
9
Long ignored but making a comeback: a worldwide epidemiological evolution of human brucellosis.长期被忽视但正在卷土重来:人类布鲁氏菌病的全球流行病学演变
Emerg Microbes Infect. 2024 Dec;13(1):2290839. doi: 10.1080/22221751.2023.2290839. Epub 2024 Feb 19.
10
Metabolomic and lipidomic studies on the intervention of taurochenodeoxycholic acid in mice with hyperlipidemia.牛磺鹅去氧胆酸对高脂血症小鼠干预作用的代谢组学和脂质组学研究
Front Pharmacol. 2023 Nov 15;14:1255931. doi: 10.3389/fphar.2023.1255931. eCollection 2023.