• 文献检索
  • 文档翻译
  • 深度研究
  • 学术资讯
  • Suppr Zotero 插件Zotero 插件
  • 邀请有礼
  • 套餐&价格
  • 历史记录
应用&插件
Suppr Zotero 插件Zotero 插件浏览器插件Mac 客户端Windows 客户端微信小程序
定价
高级版会员购买积分包购买API积分包
服务
文献检索文档翻译深度研究API 文档MCP 服务
关于我们
关于 Suppr公司介绍联系我们用户协议隐私条款
关注我们

Suppr 超能文献

核心技术专利:CN118964589B侵权必究
粤ICP备2023148730 号-1Suppr @ 2026

文献检索

告别复杂PubMed语法,用中文像聊天一样搜索,搜遍4000万医学文献。AI智能推荐,让科研检索更轻松。

立即免费搜索

文件翻译

保留排版,准确专业,支持PDF/Word/PPT等文件格式,支持 12+语言互译。

免费翻译文档

深度研究

AI帮你快速写综述,25分钟生成高质量综述,智能提取关键信息,辅助科研写作。

立即免费体验

一种用于肾透明细胞癌预后预测和免疫微环境评估的新型糖原相关特征。

A novel glycogene-related signature for prognostic prediction and immune microenvironment assessment in kidney renal clear cell carcinoma.

作者信息

Zhao Xuyan, Cui Hanxiao, Zhou Mingjing, Ren Xueting, Li Zihao, Liu Peinan, Zhao Danni, Lin Shuai, Kang Huafeng

机构信息

The Comprehensive Breast Care Center, The Second Affiliated Hospital of Xi'an Jiaotong University, Xi'an, Shaanxi, China.

Department of Neurosurgery, The First Affiliated Hospital of Xi'an Jiaotong University, Xi'an, Shaanxi, China.

出版信息

Ann Med. 2025 Dec;57(1):2495762. doi: 10.1080/07853890.2025.2495762. Epub 2025 May 7.

DOI:10.1080/07853890.2025.2495762
PMID:40329678
原文链接:https://pmc.ncbi.nlm.nih.gov/articles/PMC12064129/
Abstract

BACKGROUND

Kidney Renal Clear Cell Carcinoma (KIRC) is a prevalent urinary malignancies worldwide. Glycosylation is a key post-translational modification that is essential in cancer progression. However, its relationship with prognosis, tumour microenvironment (TME), and treatment response in KIRC remains unclear.

METHOD

Expression profiles and clinical data were retrieved from The Cancer Genome Atlas and Gene Expression Omnibus databases. Consensus clustering, Cox regression, and LASSO regression analyses were conducted to develop an optimal glycogene-related signature. The prognostic relevance of this molecular signature was rigorously analyzed, along with its connections to tumour microenvironment (TME), tumour mutation burden, immune checkpoint activity, cancer-immunity cycle regulation, immunomodulatory gene expression patterns, and therapeutic response profiles. Validation was performed using real-world clinical specimens, quantitative PCR (qPCR), , supported by cohort analyses from the Human Protein Atlas (HPA) database.

RESULTS

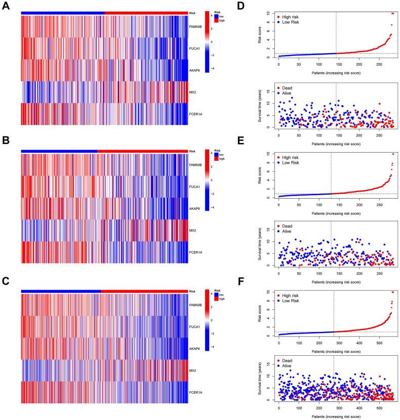
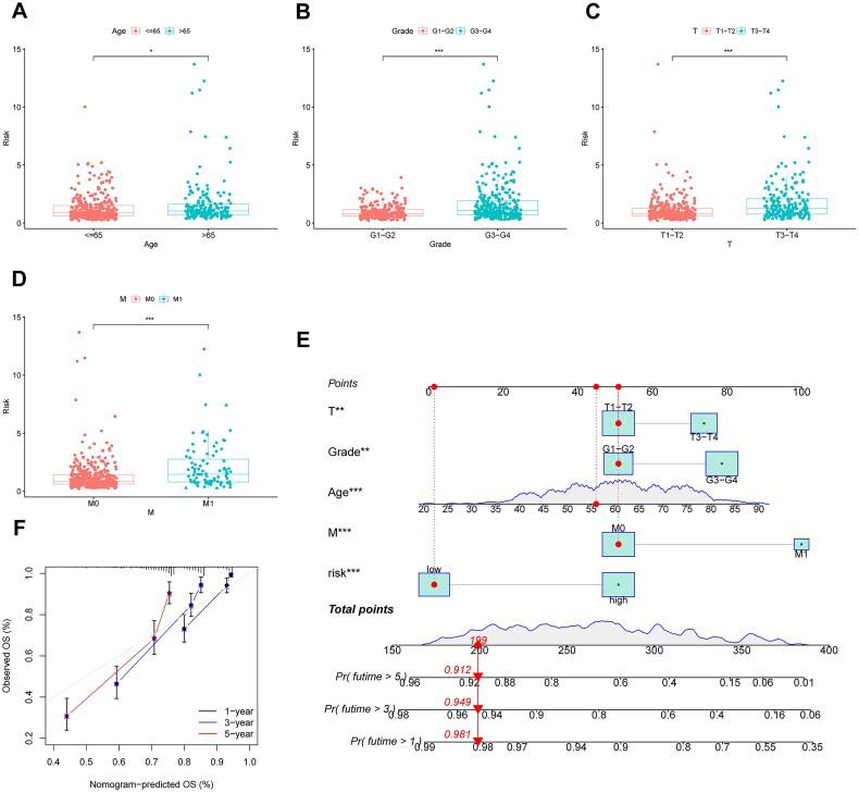
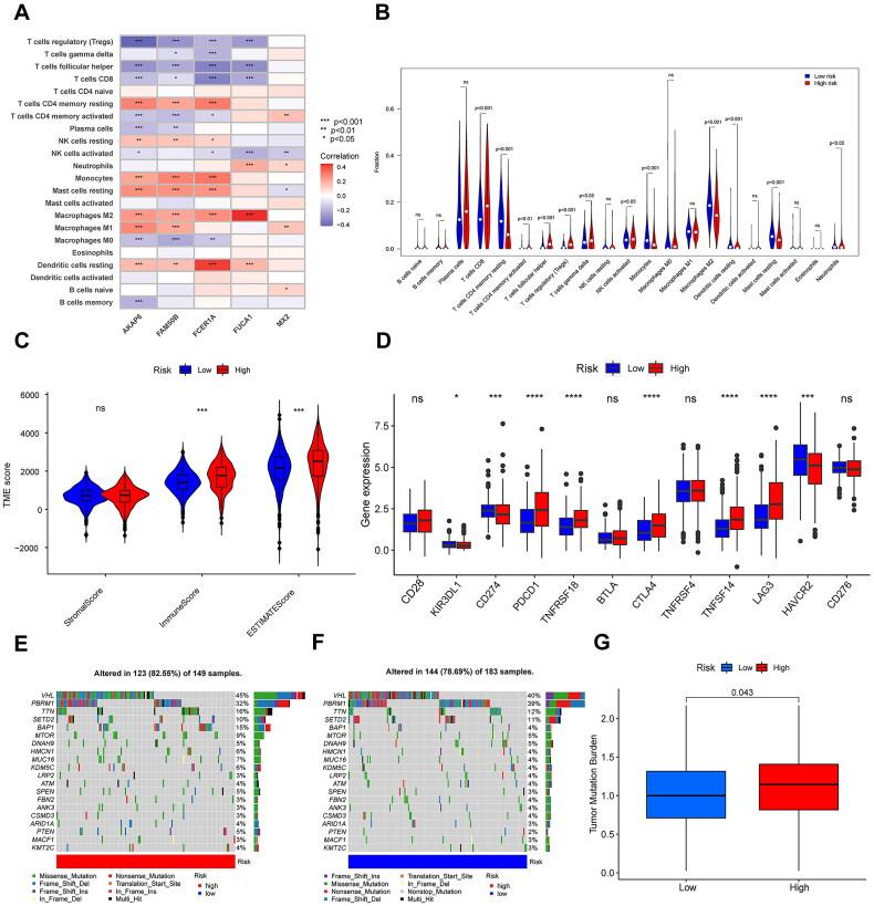
A glycogene-associated prognostic scoring system was established to categorize patients into risk-stratified subgroups. Patients in the high-risk cohort exhibited significantly poorer survival outcomes ( < 0.001). By incorporating clinicopathological variables into this framework, we established a predictive nomogram demonstrating strong calibration and a concordance index (C-index) of 0.78. The high-risk subgroup displayed elevated immune infiltration scores ( < 0.001), upregulated expression of immune checkpoint-related genes ( < 0.05), and an increased frequency of somatic mutations ( = 0.043). The risk score positively correlated with cancer-immunity cycle activation and immunotherapy-related signals. The high-risk groups also showed associations with T cell exhaustion, immune-activating genes, chemokines, and receptors. Drug sensitivity analysis revealed that low-risk patients were more sensitive to sorafenib, pazopanib, and erlotinib, whereas high-risk individuals responded better to temsirolimus ( < 0.01). qPCR analyses consistently revealed distinct expression patterns of MX2 and other key genes across the risk groups, further corroborated by the HPA findings.

CONCLUSION

This glycogene-based signature provides a robust tool for predicting prognosis, TME characteristics, and therapeutic responses in KIRC, offering potential clinical utility in patient management.

摘要

背景

肾透明细胞癌(KIRC)是全球范围内一种常见的泌尿系统恶性肿瘤。糖基化是一种关键的翻译后修饰,在癌症进展中至关重要。然而,其与KIRC预后、肿瘤微环境(TME)及治疗反应的关系仍不明确。

方法

从癌症基因组图谱和基因表达综合数据库中检索表达谱和临床数据。进行共识聚类、Cox回归和LASSO回归分析,以建立最佳的糖基因相关特征。对该分子特征的预后相关性进行了严格分析,并分析了其与肿瘤微环境(TME)、肿瘤突变负荷、免疫检查点活性、癌症免疫循环调节、免疫调节基因表达模式及治疗反应谱的联系。使用真实世界临床标本、定量PCR(qPCR)进行验证,并得到人类蛋白质图谱(HPA)数据库队列分析的支持。

结果

建立了一个糖基因相关的预后评分系统,将患者分为风险分层亚组。高风险队列中的患者生存结局明显较差(<0.001)。通过将临床病理变量纳入该框架,我们建立了一个预测列线图,显示出良好的校准性和0.78的一致性指数(C指数)。高风险亚组显示免疫浸润评分升高(<0.001)、免疫检查点相关基因表达上调(<0.05)和体细胞突变频率增加(=0.043)。风险评分与癌症免疫循环激活和免疫治疗相关信号呈正相关。高风险组还与T细胞耗竭、免疫激活基因、趋化因子和受体有关。药物敏感性分析显示,低风险患者对索拉非尼、帕唑帕尼和厄洛替尼更敏感,而高风险个体对替西罗莫司反应更好(<0.01)。qPCR分析一致显示MX2和其他关键基因在不同风险组中的表达模式不同,HPA的研究结果进一步证实了这一点。

结论

这种基于糖基因的特征为预测KIRC的预后、TME特征和治疗反应提供了一个强大的工具,在患者管理中具有潜在的临床应用价值。

https://cdn.ncbi.nlm.nih.gov/pmc/blobs/0a4e/12064129/dc0a0c708852/IANN_A_2495762_F0013_C.jpg
https://cdn.ncbi.nlm.nih.gov/pmc/blobs/0a4e/12064129/25e2549fbadd/IANN_A_2495762_F0001_C.jpg
https://cdn.ncbi.nlm.nih.gov/pmc/blobs/0a4e/12064129/6f7957828155/IANN_A_2495762_F0002_C.jpg
https://cdn.ncbi.nlm.nih.gov/pmc/blobs/0a4e/12064129/b5c2328994c8/IANN_A_2495762_F0003_C.jpg
https://cdn.ncbi.nlm.nih.gov/pmc/blobs/0a4e/12064129/9b80ce040255/IANN_A_2495762_F0004_C.jpg
https://cdn.ncbi.nlm.nih.gov/pmc/blobs/0a4e/12064129/e45ec26852f3/IANN_A_2495762_F0005_C.jpg
https://cdn.ncbi.nlm.nih.gov/pmc/blobs/0a4e/12064129/34d2125a4cd7/IANN_A_2495762_F0006_C.jpg
https://cdn.ncbi.nlm.nih.gov/pmc/blobs/0a4e/12064129/2f460f68ea14/IANN_A_2495762_F0007_C.jpg
https://cdn.ncbi.nlm.nih.gov/pmc/blobs/0a4e/12064129/5f675514ec47/IANN_A_2495762_F0008_C.jpg
https://cdn.ncbi.nlm.nih.gov/pmc/blobs/0a4e/12064129/8d4c6924da0c/IANN_A_2495762_F0009_C.jpg
https://cdn.ncbi.nlm.nih.gov/pmc/blobs/0a4e/12064129/9b08805b61c6/IANN_A_2495762_F0010_C.jpg
https://cdn.ncbi.nlm.nih.gov/pmc/blobs/0a4e/12064129/5782b9b2b7e2/IANN_A_2495762_F0011_C.jpg
https://cdn.ncbi.nlm.nih.gov/pmc/blobs/0a4e/12064129/bb3d3cc4d38a/IANN_A_2495762_F0012_C.jpg
https://cdn.ncbi.nlm.nih.gov/pmc/blobs/0a4e/12064129/dc0a0c708852/IANN_A_2495762_F0013_C.jpg
https://cdn.ncbi.nlm.nih.gov/pmc/blobs/0a4e/12064129/25e2549fbadd/IANN_A_2495762_F0001_C.jpg
https://cdn.ncbi.nlm.nih.gov/pmc/blobs/0a4e/12064129/6f7957828155/IANN_A_2495762_F0002_C.jpg
https://cdn.ncbi.nlm.nih.gov/pmc/blobs/0a4e/12064129/b5c2328994c8/IANN_A_2495762_F0003_C.jpg
https://cdn.ncbi.nlm.nih.gov/pmc/blobs/0a4e/12064129/9b80ce040255/IANN_A_2495762_F0004_C.jpg
https://cdn.ncbi.nlm.nih.gov/pmc/blobs/0a4e/12064129/e45ec26852f3/IANN_A_2495762_F0005_C.jpg
https://cdn.ncbi.nlm.nih.gov/pmc/blobs/0a4e/12064129/34d2125a4cd7/IANN_A_2495762_F0006_C.jpg
https://cdn.ncbi.nlm.nih.gov/pmc/blobs/0a4e/12064129/2f460f68ea14/IANN_A_2495762_F0007_C.jpg
https://cdn.ncbi.nlm.nih.gov/pmc/blobs/0a4e/12064129/5f675514ec47/IANN_A_2495762_F0008_C.jpg
https://cdn.ncbi.nlm.nih.gov/pmc/blobs/0a4e/12064129/8d4c6924da0c/IANN_A_2495762_F0009_C.jpg
https://cdn.ncbi.nlm.nih.gov/pmc/blobs/0a4e/12064129/9b08805b61c6/IANN_A_2495762_F0010_C.jpg
https://cdn.ncbi.nlm.nih.gov/pmc/blobs/0a4e/12064129/5782b9b2b7e2/IANN_A_2495762_F0011_C.jpg
https://cdn.ncbi.nlm.nih.gov/pmc/blobs/0a4e/12064129/bb3d3cc4d38a/IANN_A_2495762_F0012_C.jpg
https://cdn.ncbi.nlm.nih.gov/pmc/blobs/0a4e/12064129/dc0a0c708852/IANN_A_2495762_F0013_C.jpg

相似文献

1
A novel glycogene-related signature for prognostic prediction and immune microenvironment assessment in kidney renal clear cell carcinoma.一种用于肾透明细胞癌预后预测和免疫微环境评估的新型糖原相关特征。
Ann Med. 2025 Dec;57(1):2495762. doi: 10.1080/07853890.2025.2495762. Epub 2025 May 7.
2
Identification and validation of prognostic biomarkers in ccRCC: immune-stromal score and survival prediction.肾透明细胞癌中预后生物标志物的鉴定与验证:免疫-基质评分与生存预测
BMC Cancer. 2025 Jan 27;25(1):148. doi: 10.1186/s12885-025-13534-0.
3
A novel stemness-related lncRNA signature predicts prognosis, immune infiltration and drug sensitivity of clear cell renal cell carcinoma.一种新型的干性相关长链非编码RNA特征可预测透明细胞肾细胞癌的预后、免疫浸润和药物敏感性。
J Transl Med. 2025 Feb 27;23(1):238. doi: 10.1186/s12967-025-06251-6.
4
Integration of proteomics and transcriptomics to construct a prognostic signature of renal clear cell carcinoma.蛋白质组学和转录组学的整合构建肾透明细胞癌的预后标志物。
Int J Med Sci. 2024 Aug 19;21(11):2215-2232. doi: 10.7150/ijms.99992. eCollection 2024.
5
Integrated Multi-Omics Analysis Unveils Distinct Molecular Subtypes and a Robust Immune-Metabolic Prognostic Model in Clear Cell Renal Cell Carcinoma.整合多组学分析揭示透明细胞肾细胞癌中不同的分子亚型和强大的免疫代谢预后模型。
Int J Mol Sci. 2025 Mar 28;26(7):3125. doi: 10.3390/ijms26073125.
6
Activation of RHO-GTPase gene pattern correlates with adverse clinical outcome and immune microenvironment in clear cell renal cell carcinoma.RHO-GTP酶基因模式的激活与透明细胞肾细胞癌的不良临床结局及免疫微环境相关。
Clin Exp Med. 2025 Feb 25;25(1):67. doi: 10.1007/s10238-025-01593-3.
7
CENPF as a Potential Biomarker Associated with the Immune Microenvironment of Renal Cancer.CENPF作为一种与肾癌免疫微环境相关的潜在生物标志物。
Technol Cancer Res Treat. 2025 Jan-Dec;24:15330338251330791. doi: 10.1177/15330338251330791. Epub 2025 Mar 31.
8
A novel risk signature based on liquid-liquid phase separation-related genes reveals prognostic and tumour microenvironmental features in clear cell renal cell carcinoma.一种基于液-液相分离相关基因的新型风险特征揭示了透明细胞肾细胞癌的预后及肿瘤微环境特征。
Aging (Albany NY). 2024 Mar 27;16(7):6118-6134. doi: 10.18632/aging.205691.
9
Utilizing a novel model of PANoptosis-related genes for enhanced prognosis and immune status prediction in kidney renal clear cell carcinoma.利用一种新的 PANoptosis 相关基因模型增强肾透明细胞癌的预后和免疫状态预测。
Apoptosis. 2024 Jun;29(5-6):681-692. doi: 10.1007/s10495-023-01932-3. Epub 2024 Jan 28.
10
A Novel Prognostic Predictor of Immune Microenvironment and Therapeutic Response in Kidney Renal Clear Cell Carcinoma based on Necroptosis-related Gene Signature.基于坏死性凋亡相关基因特征的肾透明细胞癌免疫微环境和治疗反应的新型预后预测因子。
Int J Med Sci. 2022 Jan 24;19(2):377-392. doi: 10.7150/ijms.69060. eCollection 2022.

本文引用的文献

1
Integrated analysis of the relation to tumor immune microenvironment and predicted value of Stonin1 gene for immune checkpoint blockage and targeted treatment in kidney renal clear cell carcinoma.Stonin1 基因与肿瘤免疫微环境的关系及其对肾透明细胞癌免疫检查点阻断和靶向治疗预测价值的综合分析。
BMC Cancer. 2023 Feb 9;23(1):135. doi: 10.1186/s12885-023-10616-9.
2
Construction and Validation of a Novel Immune Checkpoint-Related Model in Clear Cell Renal Cell Carcinoma.构建和验证透明细胞肾细胞癌新型免疫检查点相关模型。
Dis Markers. 2022 Dec 30;2022:9010514. doi: 10.1155/2022/9010514. eCollection 2022.
3
Adjuvant PD-1 and PD-L1 Inhibitors and Relapse-Free Survival in Cancer Patients: The MOUSEION-04 Study.
辅助性PD-1和PD-L1抑制剂与癌症患者的无复发生存率:MOUSEION-04研究
Cancers (Basel). 2022 Aug 26;14(17):4142. doi: 10.3390/cancers14174142.
4
Relatlimab and Nivolumab versus Nivolumab in Untreated Advanced Melanoma.Relatlimab 和 Nivolumab 对比 Nivolumab 用于未经治疗的晚期黑色素瘤。
N Engl J Med. 2022 Jan 6;386(1):24-34. doi: 10.1056/NEJMoa2109970.
5
Angiogenesis Pathway in Kidney Renal Clear Cell Carcinoma and Its Prognostic Value for Cancer Risk Prediction.肾透明细胞癌中的血管生成途径及其对癌症风险预测的预后价值
Front Med (Lausanne). 2021 Oct 28;8:731214. doi: 10.3389/fmed.2021.731214. eCollection 2021.
6
Immunogenomic Analyses of the Prognostic Predictive Model for Patients With Renal Cancer.免疫基因组分析在肾癌患者预后预测模型中的应用。
Front Immunol. 2021 Oct 12;12:762120. doi: 10.3389/fimmu.2021.762120. eCollection 2021.
7
The Stromal and Immune Landscape of Nasopharyngeal Carcinoma and Its Implications for Precision Medicine Targeting the Tumor Microenvironment.鼻咽癌的基质和免疫格局及其对靶向肿瘤微环境的精准医学的意义。
Front Oncol. 2021 Sep 10;11:744889. doi: 10.3389/fonc.2021.744889. eCollection 2021.
8
Comprehensive Analysis of the Immune Infiltrates of Pyroptosis in Kidney Renal Clear Cell Carcinoma.肾透明细胞癌中焦亡免疫浸润的综合分析
Front Oncol. 2021 Sep 9;11:716854. doi: 10.3389/fonc.2021.716854. eCollection 2021.
9
High tumor mutation burden fails to predict immune checkpoint blockade response across all cancer types.高肿瘤突变负担未能预测所有癌症类型的免疫检查点阻断反应。
Ann Oncol. 2021 May;32(5):661-672. doi: 10.1016/j.annonc.2021.02.006. Epub 2021 Mar 15.
10
Global Cancer Statistics 2020: GLOBOCAN Estimates of Incidence and Mortality Worldwide for 36 Cancers in 185 Countries.《全球癌症统计数据 2020:全球 185 个国家和地区 36 种癌症的发病率和死亡率估计》。
CA Cancer J Clin. 2021 May;71(3):209-249. doi: 10.3322/caac.21660. Epub 2021 Feb 4.