• 文献检索
  • 文档翻译
  • 深度研究
  • 学术资讯
  • Suppr Zotero 插件Zotero 插件
  • 邀请有礼
  • 套餐&价格
  • 历史记录
应用&插件
Suppr Zotero 插件Zotero 插件浏览器插件Mac 客户端Windows 客户端微信小程序
定价
高级版会员购买积分包购买API积分包
服务
文献检索文档翻译深度研究API 文档MCP 服务
关于我们
关于 Suppr公司介绍联系我们用户协议隐私条款
关注我们

Suppr 超能文献

核心技术专利:CN118964589B侵权必究
粤ICP备2023148730 号-1Suppr @ 2026

文献检索

告别复杂PubMed语法,用中文像聊天一样搜索,搜遍4000万医学文献。AI智能推荐,让科研检索更轻松。

立即免费搜索

文件翻译

保留排版,准确专业,支持PDF/Word/PPT等文件格式,支持 12+语言互译。

免费翻译文档

深度研究

AI帮你快速写综述,25分钟生成高质量综述,智能提取关键信息,辅助科研写作。

立即免费体验

内涵体蛋白DENND10促进神经突延伸的发育能力。

Endosomal protein DENND10 promotes developmental competence of neurite extension.

作者信息

Li Aiqing, Zhang Jie, Ma Chao, Qi Lijuan, Hu Qiuming, Li Qian, Fang Yufei, Song Jianrui, Liu Yaobo, Zhang Yanling

机构信息

School of Life Sciences, Suzhou Medical College of Soochow University, Suzhou 215123, China.

Wisdom Lake Academy of Pharmacy, Jiangsu Provincial Higher Education Key Laboratory of Cell Therapy Nanoformulation (Construction), Suzhou Municipal Key Lab of Metabolic Syndrome and Drug Research, School of Science, Xi'an Jiaotong-Liverpool University, Suzhou 215123, China.

出版信息

iScience. 2025 Apr 8;28(5):112385. doi: 10.1016/j.isci.2025.112385. eCollection 2025 May 16.

DOI:10.1016/j.isci.2025.112385
PMID:40330880
原文链接:https://pmc.ncbi.nlm.nih.gov/articles/PMC12051703/
Abstract

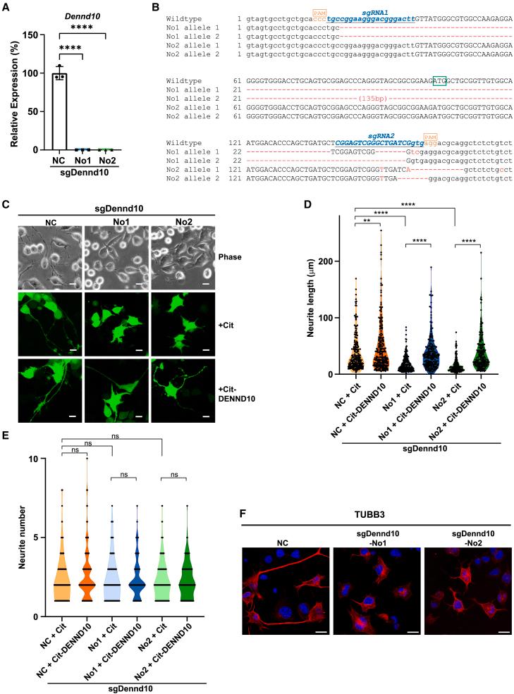
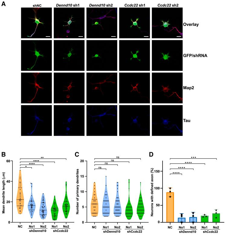
A distinguishing feature of neurons is the presence of long neurites that enable far-reaching communication. Establishing this complex morphology requires precise regulation of intracellular transport and signaling. Our study identifies DENND10, an ancient endosomal protein, as a crucial factor in shaping neuron morphology. DENND10 is a potential regulator of Rab GTPase signaling and interacts with the CCC/Retriever endosomal complex. Loss of DENND10 in a neuronal cell culture model resulted in shortened neurites. Quantitative proteomics revealed two distinct processes of neurite outgrowth: differentiation-induced biochemical changes and a pre-existing vesicular transport system modulated by DENND10. Mechanistically, both Rab27 and CCC complex subunit CCDC22 act downstream of DENND10 to support neurite extension. In primary cortical neurons, loss of DENND10 or CCDC22 led to shortened dendrites and impaired axon development. These findings provide a conceptual framework for neuronal morphogenesis during differentiation and highlight the critical role of DENND10/CCC in neurite extension.

摘要

神经元的一个显著特征是存在能够实现远距离通讯的长神经突。建立这种复杂的形态需要对细胞内运输和信号传导进行精确调控。我们的研究确定了一种古老的内体蛋白DENND10,它是塑造神经元形态的关键因素。DENND10是Rab GTPase信号传导的潜在调节因子,并与CCC/Retriever内体复合物相互作用。在神经元细胞培养模型中,DENND10的缺失导致神经突缩短。定量蛋白质组学揭示了神经突生长的两个不同过程:分化诱导的生化变化和由DENND10调节的预先存在的囊泡运输系统。从机制上讲,Rab27和CCC复合物亚基CCDC22都在DENND10的下游起作用,以支持神经突的延伸。在原代皮质神经元中,DENND10或CCDC22的缺失导致树突缩短和轴突发育受损。这些发现为分化过程中的神经元形态发生提供了一个概念框架,并突出了DENND10/CCC在神经突延伸中的关键作用。

https://cdn.ncbi.nlm.nih.gov/pmc/blobs/542b/12051703/aa8c714bd326/gr6.jpg
https://cdn.ncbi.nlm.nih.gov/pmc/blobs/542b/12051703/67a7d757f453/fx1.jpg
https://cdn.ncbi.nlm.nih.gov/pmc/blobs/542b/12051703/20f1abd521a7/gr1.jpg
https://cdn.ncbi.nlm.nih.gov/pmc/blobs/542b/12051703/5d7b7b967558/gr2.jpg
https://cdn.ncbi.nlm.nih.gov/pmc/blobs/542b/12051703/6a1b0360e0a2/gr3.jpg
https://cdn.ncbi.nlm.nih.gov/pmc/blobs/542b/12051703/b717566299cc/gr4.jpg
https://cdn.ncbi.nlm.nih.gov/pmc/blobs/542b/12051703/44ac5232db09/gr5.jpg
https://cdn.ncbi.nlm.nih.gov/pmc/blobs/542b/12051703/aa8c714bd326/gr6.jpg
https://cdn.ncbi.nlm.nih.gov/pmc/blobs/542b/12051703/67a7d757f453/fx1.jpg
https://cdn.ncbi.nlm.nih.gov/pmc/blobs/542b/12051703/20f1abd521a7/gr1.jpg
https://cdn.ncbi.nlm.nih.gov/pmc/blobs/542b/12051703/5d7b7b967558/gr2.jpg
https://cdn.ncbi.nlm.nih.gov/pmc/blobs/542b/12051703/6a1b0360e0a2/gr3.jpg
https://cdn.ncbi.nlm.nih.gov/pmc/blobs/542b/12051703/b717566299cc/gr4.jpg
https://cdn.ncbi.nlm.nih.gov/pmc/blobs/542b/12051703/44ac5232db09/gr5.jpg
https://cdn.ncbi.nlm.nih.gov/pmc/blobs/542b/12051703/aa8c714bd326/gr6.jpg

相似文献

1
Endosomal protein DENND10 promotes developmental competence of neurite extension.内涵体蛋白DENND10促进神经突延伸的发育能力。
iScience. 2025 Apr 8;28(5):112385. doi: 10.1016/j.isci.2025.112385. eCollection 2025 May 16.
2
Structure of the endosomal Commander complex linked to Ritscher-Schinzel syndrome.内体指挥官复合物的结构与 Ritscher-Schinzel 综合征相关。
Cell. 2023 May 11;186(10):2219-2237.e29. doi: 10.1016/j.cell.2023.04.003.
3
Structural Organization of the Retriever-CCC Endosomal Recycling Complex.寻回蛋白-CCC内体循环复合物的结构组织
Res Sq. 2023 Jun 16:rs.3.rs-3026818. doi: 10.21203/rs.3.rs-3026818/v1.
4
Structural Organization of the Retriever-CCC Endosomal Recycling Complex.寻回蛋白-CCC内体循环复合物的结构组织
bioRxiv. 2023 Jun 7:2023.06.06.543888. doi: 10.1101/2023.06.06.543888.
5
Endosomal PI(3)P regulation by the COMMD/CCDC22/CCDC93 (CCC) complex controls membrane protein recycling.内体 PI(3)P 的调节由 COMMD/CCDC22/CCDC93(CCC)复合物控制膜蛋白的回收。
Nat Commun. 2019 Sep 19;10(1):4271. doi: 10.1038/s41467-019-12221-6.
6
Mutation of Kinesin-6 Kif20b causes defects in cortical neuron polarization and morphogenesis.驱动蛋白-6 Kif20b的突变导致皮质神经元极化和形态发生缺陷。
Neural Dev. 2017 Mar 31;12(1):5. doi: 10.1186/s13064-017-0082-5.
7
Prox1 inhibits neurite outgrowth during central nervous system development.Prox1 抑制中枢神经系统发育过程中的神经突生长。
Cell Mol Life Sci. 2021 Apr;78(7):3443-3465. doi: 10.1007/s00018-020-03709-2. Epub 2020 Nov 28.
8
Rab22 controls NGF signaling and neurite outgrowth in PC12 cells.Rab22 调控 PC12 细胞中的 NGF 信号和神经突生长。
Mol Biol Cell. 2011 Oct;22(20):3853-60. doi: 10.1091/mbc.E11-03-0277. Epub 2011 Aug 17.
9
The atypical guanine nucleotide exchange factor Dock4 regulates neurite differentiation through modulation of Rac1 GTPase and actin dynamics.非典型鸟嘌呤核苷酸交换因子 Dock4 通过调节 Rac1 GTP 酶和肌动蛋白动力学来调节神经突分化。
J Biol Chem. 2013 Jul 5;288(27):20034-45. doi: 10.1074/jbc.M113.458612. Epub 2013 May 17.
10
GTP hydrolysis of TC10 promotes neurite outgrowth through exocytic fusion of Rab11- and L1-containing vesicles by releasing exocyst component Exo70.TC10的GTP水解通过释放外排体成分Exo70,促进含Rab11和L1的囊泡的胞吐融合,从而促进神经突生长。
PLoS One. 2013 Nov 4;8(11):e79689. doi: 10.1371/journal.pone.0079689. eCollection 2013.

本文引用的文献

1
Endosomal protein DENND10/FAM45A integrates extracellular vesicle release with cancer cell migration.内体蛋白 DENND10/FAM45A 将细胞外囊泡释放与癌细胞迁移整合在一起。
BMC Biol. 2024 Jul 10;22(1):154. doi: 10.1186/s12915-024-01948-4.
2
Structure and interactions of the endogenous human Commander complex.内源性人指挥官复合物的结构与相互作用。
Nat Struct Mol Biol. 2024 Jun;31(6):925-938. doi: 10.1038/s41594-024-01246-1. Epub 2024 Mar 8.
3
Cell type-specific functions of Alzheimer's disease endocytic risk genes.阿尔茨海默病内吞风险基因的细胞类型特异性功能。
Philos Trans R Soc Lond B Biol Sci. 2024 Apr 8;379(1899):20220378. doi: 10.1098/rstb.2022.0378. Epub 2024 Feb 19.
4
The pathogenesis of Parkinson's disease.帕金森病的发病机制。
Lancet. 2024 Jan 20;403(10423):293-304. doi: 10.1016/S0140-6736(23)01478-2.
5
Structural organization of the retriever-CCC endosomal recycling complex.回扫器-CCC 内体再循环复合物的结构组织。
Nat Struct Mol Biol. 2024 Jun;31(6):910-924. doi: 10.1038/s41594-023-01184-4. Epub 2023 Dec 7.
6
The muscle-enriched myokine Musclin impairs beige fat thermogenesis and systemic energy homeostasis via Tfr1/PKA signaling in male mice.富含肌肉的肌因子肌凝蛋白通过 Tfr1/PKA 信号通路损害雄性小鼠米色脂肪的产热和全身能量稳态。
Nat Commun. 2023 Jul 19;14(1):4257. doi: 10.1038/s41467-023-39710-z.
7
Structure of the endosomal Commander complex linked to Ritscher-Schinzel syndrome.内体指挥官复合物的结构与 Ritscher-Schinzel 综合征相关。
Cell. 2023 May 11;186(10):2219-2237.e29. doi: 10.1016/j.cell.2023.04.003.
8
Human TKTL1 implies greater neurogenesis in frontal neocortex of modern humans than Neanderthals.人类 TKTL1 比尼安德特人在额前新皮质中暗示了更大的神经发生。
Science. 2022 Sep 9;377(6611):eabl6422. doi: 10.1126/science.abl6422.
9
ER stress and UPR in Alzheimer's disease: mechanisms, pathogenesis, treatments.阿尔茨海默病中的内质网应激和未折叠蛋白反应:机制、发病机制、治疗方法。
Cell Death Dis. 2022 Aug 15;13(8):706. doi: 10.1038/s41419-022-05153-5.
10
Therapeutic Targeting of Rab GTPases: Relevance for Alzheimer's Disease.Rab鸟苷三磷酸酶的治疗靶点:与阿尔茨海默病的相关性
Biomedicines. 2022 May 16;10(5):1141. doi: 10.3390/biomedicines10051141.