• 文献检索
  • 文档翻译
  • 深度研究
  • 学术资讯
  • Suppr Zotero 插件Zotero 插件
  • 邀请有礼
  • 套餐&价格
  • 历史记录
应用&插件
Suppr Zotero 插件Zotero 插件浏览器插件Mac 客户端Windows 客户端微信小程序
定价
高级版会员购买积分包购买API积分包
服务
文献检索文档翻译深度研究API 文档MCP 服务
关于我们
关于 Suppr公司介绍联系我们用户协议隐私条款
关注我们

Suppr 超能文献

核心技术专利:CN118964589B侵权必究
粤ICP备2023148730 号-1Suppr @ 2026

文献检索

告别复杂PubMed语法,用中文像聊天一样搜索,搜遍4000万医学文献。AI智能推荐,让科研检索更轻松。

立即免费搜索

文件翻译

保留排版,准确专业,支持PDF/Word/PPT等文件格式,支持 12+语言互译。

免费翻译文档

深度研究

AI帮你快速写综述,25分钟生成高质量综述,智能提取关键信息,辅助科研写作。

立即免费体验

肠系膜淋巴B细胞迁移至肠道并通过调节肠道T细胞加重三硝基苯磺酸诱导的大鼠结肠炎。

Mesenteric Lymphatic B Cells Migrate to the Gut and Aggravate TNBS-Induced Rat Colitis via Regulating Intestinal T Cells.

作者信息

Zhang Yu, Zhao Qinghe, Wu Zhe, Chen Ning, Li Na, Liu Jiao, Zhang Menglei, Li Shuolei, Chi Yujing, Liu Yulan

机构信息

Department of Gastroenterology, Peking University People's Hospital, Beijing 100044, China.

Clinical Center of Immune-Mediated Digestive Diseases, Peking University People's Hospital, Beijing 100044, China.

出版信息

Int J Mol Sci. 2025 Apr 9;26(8):3519. doi: 10.3390/ijms26083519.

DOI:10.3390/ijms26083519
PMID:40331987
原文链接:https://pmc.ncbi.nlm.nih.gov/articles/PMC12026553/
Abstract

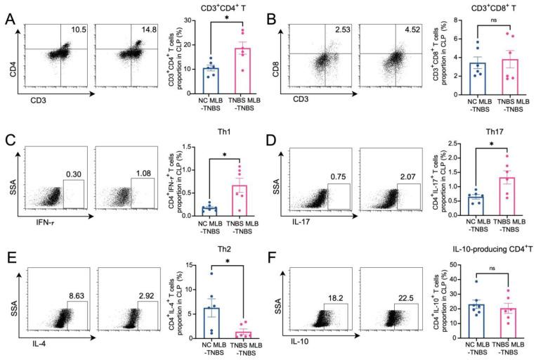
Inflammatory bowel disease (IBD), comprising Crohn's disease (CD) and ulcerative colitis (UC), is affecting a growing global population. Unlike UC, which is characterized by inflammation confined to the intestinal mucosa and submucosa, CD involves transmural inflammation of the intestine. Although the lymphatic system is believed to play a role in the pathogenesis of CD, its exact contribution remains poorly understood. Mesenteric lymphatics (MLs), which drain interstitial fluid and immune cells into mesenteric lymph nodes, have been implicated in this process. In the present study, we aimed to investigate the role of ML immune cells in TNBS-induced colitis in rats. Flow cytometry analysis revealed an increased ratio of B cells and altered B cell function in the MLs of colitis rats compared to controls. The adoptive transfer of mesenteric lymphatic B (MLB) cells isolated from colitis rats to recipient rats exacerbated colitis and was associated with the enhanced migration of MLB cells to the gut. RNA sequencing analysis demonstrated a significant upregulation of genes associated with inflammation and immune responses in MLB cells from colitis rats, particularly key molecules involved in T cell activation, such as () and (), and the chemotactic receptor (), which mediates B cell migration in response to T cells. Mechanistically, MLB cells from colitis rats were recruited to the colon by intra-intestinal T cells through the Ccr8-C-C motif chemokine ligand 1 (Ccl1) axis, where they subsequently exacerbated inflammatory responses via enhanced differentiation. These observations indicate that the migration of MLB cells to the gut exacerbates TNBS-induced colitis in rats by modulating intestinal T cells.

摘要

炎症性肠病(IBD)包括克罗恩病(CD)和溃疡性结肠炎(UC),影响着全球日益增长的人口。与以局限于肠黏膜和黏膜下层的炎症为特征的UC不同,CD涉及肠道的透壁性炎症。尽管淋巴系统被认为在CD的发病机制中起作用,但其确切作用仍知之甚少。肠系膜淋巴管(MLs)将组织间液和免疫细胞引流至肠系膜淋巴结,在此过程中发挥了作用。在本研究中,我们旨在探讨ML免疫细胞在大鼠三硝基苯磺酸(TNBS)诱导的结肠炎中的作用。流式细胞术分析显示,与对照组相比,结肠炎大鼠MLs中B细胞比例增加且B细胞功能改变。将从结肠炎大鼠分离的肠系膜淋巴B(MLB)细胞过继转移至受体大鼠会加重结肠炎,且与MLB细胞向肠道的迁移增强有关。RNA测序分析表明,结肠炎大鼠MLB细胞中与炎症和免疫反应相关的基因显著上调,特别是参与T细胞活化的关键分子,如()和(),以及介导B细胞对T细胞反应而迁移的趋化受体()。从机制上讲,结肠炎大鼠的MLB细胞通过肠道内T细胞经Ccr8 - C - C基序趋化因子配体1(Ccl1)轴被募集至结肠,在那里它们随后通过增强分化加剧炎症反应。这些观察结果表明,MLB细胞向肠道的迁移通过调节肠道T细胞加重了大鼠TNBS诱导的结肠炎。

https://cdn.ncbi.nlm.nih.gov/pmc/blobs/71c1/12026553/1012393991c9/ijms-26-03519-g008.jpg
https://cdn.ncbi.nlm.nih.gov/pmc/blobs/71c1/12026553/f4083f8a29ed/ijms-26-03519-g0A1.jpg
https://cdn.ncbi.nlm.nih.gov/pmc/blobs/71c1/12026553/ee8253ea63f8/ijms-26-03519-g001.jpg
https://cdn.ncbi.nlm.nih.gov/pmc/blobs/71c1/12026553/9a854530e8a8/ijms-26-03519-g002.jpg
https://cdn.ncbi.nlm.nih.gov/pmc/blobs/71c1/12026553/224a554a119a/ijms-26-03519-g003.jpg
https://cdn.ncbi.nlm.nih.gov/pmc/blobs/71c1/12026553/0fd6e81e2fa0/ijms-26-03519-g004.jpg
https://cdn.ncbi.nlm.nih.gov/pmc/blobs/71c1/12026553/914fdf09652d/ijms-26-03519-g005.jpg
https://cdn.ncbi.nlm.nih.gov/pmc/blobs/71c1/12026553/b064bf39a61c/ijms-26-03519-g006.jpg
https://cdn.ncbi.nlm.nih.gov/pmc/blobs/71c1/12026553/251e1ba02db3/ijms-26-03519-g007.jpg
https://cdn.ncbi.nlm.nih.gov/pmc/blobs/71c1/12026553/1012393991c9/ijms-26-03519-g008.jpg
https://cdn.ncbi.nlm.nih.gov/pmc/blobs/71c1/12026553/f4083f8a29ed/ijms-26-03519-g0A1.jpg
https://cdn.ncbi.nlm.nih.gov/pmc/blobs/71c1/12026553/ee8253ea63f8/ijms-26-03519-g001.jpg
https://cdn.ncbi.nlm.nih.gov/pmc/blobs/71c1/12026553/9a854530e8a8/ijms-26-03519-g002.jpg
https://cdn.ncbi.nlm.nih.gov/pmc/blobs/71c1/12026553/224a554a119a/ijms-26-03519-g003.jpg
https://cdn.ncbi.nlm.nih.gov/pmc/blobs/71c1/12026553/0fd6e81e2fa0/ijms-26-03519-g004.jpg
https://cdn.ncbi.nlm.nih.gov/pmc/blobs/71c1/12026553/914fdf09652d/ijms-26-03519-g005.jpg
https://cdn.ncbi.nlm.nih.gov/pmc/blobs/71c1/12026553/b064bf39a61c/ijms-26-03519-g006.jpg
https://cdn.ncbi.nlm.nih.gov/pmc/blobs/71c1/12026553/251e1ba02db3/ijms-26-03519-g007.jpg
https://cdn.ncbi.nlm.nih.gov/pmc/blobs/71c1/12026553/1012393991c9/ijms-26-03519-g008.jpg

相似文献

1
Mesenteric Lymphatic B Cells Migrate to the Gut and Aggravate TNBS-Induced Rat Colitis via Regulating Intestinal T Cells.肠系膜淋巴B细胞迁移至肠道并通过调节肠道T细胞加重三硝基苯磺酸诱导的大鼠结肠炎。
Int J Mol Sci. 2025 Apr 9;26(8):3519. doi: 10.3390/ijms26083519.
2
Mesenteric Lymphatic B Cells Migrate to the Intestine and Aggravate DSS-Induced Colitis via the CXCR5-CXCL13 Axis.肠系膜淋巴B细胞通过CXCR5-CXCL13轴迁移至肠道并加重右旋糖酐硫酸钠诱导的结肠炎。
Biology (Basel). 2024 May 6;13(5):322. doi: 10.3390/biology13050322.
3
P2X7 receptor promotes intestinal inflammation in chemically induced colitis and triggers death of mucosal regulatory T cells.P2X7 受体促进化学诱导结肠炎中的肠道炎症,并引发黏膜调节性 T 细胞死亡。
Biochim Biophys Acta Mol Basis Dis. 2017 Jun;1863(6):1183-1194. doi: 10.1016/j.bbadis.2017.03.004. Epub 2017 Mar 7.
4
Mesenteric Lymphatic Alterations Observed During DSS Induced Intestinal Inflammation Are Driven in a TLR4-PAMP/DAMP Discriminative Manner.在 DSS 诱导的肠道炎症过程中观察到肠系膜淋巴管的改变是由 TLR4-PAMP/DAMP 区分驱动的。
Front Immunol. 2019 Mar 26;10:557. doi: 10.3389/fimmu.2019.00557. eCollection 2019.
5
Perinodal adipose tissue and mesenteric lymph node activation during reactivated TNBS-colitis in rats.大鼠再激活型三硝基苯磺酸结肠炎期间结旁脂肪组织和肠系膜淋巴结的激活。
Dig Dis Sci. 2011 Sep;56(9):2545-52. doi: 10.1007/s10620-011-1644-8. Epub 2011 Mar 6.
6
The presentation of haptenated proteins and activation of T cells in the mesenteric lymph nodes by dendritic cells in the TNBS colitis rat.TNBS诱导的结肠炎大鼠中,树突状细胞在肠系膜淋巴结中对半抗原化蛋白的呈递及T细胞的激活
Ann N Y Acad Sci. 2004 Dec;1029:346-7. doi: 10.1196/annals.1309.017.
7
[Cimifugin ameliorates Crohn's disease-like colitis in mice by modulating Th-cell immune balance inhibiting the MAPK pathway].升麻素苷通过调节Th细胞免疫平衡和抑制丝裂原活化蛋白激酶(MAPK)途径改善小鼠克罗恩病样结肠炎
Nan Fang Yi Ke Da Xue Xue Bao. 2025 Mar 20;45(3):595-602. doi: 10.12122/j.issn.1673-4254.2025.03.17.
8
[Diosmetin regulates intestinal immune balance by inhibiting PI3K/AKT signaling to relieve 2, 4, 6-trinitrobenzene sulfonic acid-induced Crohn's disease-like colitis in mice].香叶木素通过抑制PI3K/AKT信号通路调节肠道免疫平衡以缓解2,4,6-三硝基苯磺酸诱导的小鼠克罗恩病样结肠炎
Nan Fang Yi Ke Da Xue Xue Bao. 2023 Mar 20;43(3):474-482. doi: 10.12122/j.issn.1673-4254.2023.03.19.
9
Bergapten enhances mitophagy to regulate intestinal barrier and Th17/Treg balance in mice with Crohn's disease-like colitis via PPARγ/NF-κB signaling pathway.佛手柑内酯通过PPARγ/NF-κB信号通路增强自噬,以调节克罗恩病样结肠炎小鼠的肠道屏障及Th17/Treg平衡。
Naunyn Schmiedebergs Arch Pharmacol. 2024 Oct;397(10):7589-7597. doi: 10.1007/s00210-024-03113-8. Epub 2024 Apr 26.
10
Adeno-associated virus mediated delivery of Tregitope 167 ameliorates experimental colitis.腺相关病毒介导的 Tregitope 167 传递可改善实验性结肠炎。
World J Gastroenterol. 2012 Aug 28;18(32):4288-99. doi: 10.3748/wjg.v18.i32.4288.

本文引用的文献

1
Role of the afferent lymph as an immunological conduit to analyze tissue antigenic and inflammatory load.作为免疫通道的输入淋巴管,用于分析组织抗原和炎症负荷的作用。
Cell Rep. 2024 Jun 25;43(6):114311. doi: 10.1016/j.celrep.2024.114311. Epub 2024 Jun 5.
2
Mesenteric Lymphatic B Cells Migrate to the Intestine and Aggravate DSS-Induced Colitis via the CXCR5-CXCL13 Axis.肠系膜淋巴B细胞通过CXCR5-CXCL13轴迁移至肠道并加重右旋糖酐硫酸钠诱导的结肠炎。
Biology (Basel). 2024 May 6;13(5):322. doi: 10.3390/biology13050322.
3
Altered B-Cell Expansion and Maturation in Draining Mesenteric Lymph Nodes of Inflamed Gut in Crohn's Disease.
克罗恩病炎症肠道引流肠系膜淋巴结中B细胞扩增及成熟的改变
Cell Mol Gastroenterol Hepatol. 2024;17(4):662-666. doi: 10.1016/j.jcmgh.2023.12.006. Epub 2023 Dec 24.
4
B cell-mediated CD4 T-cell costimulation via CD86 exacerbates pro-inflammatory cytokine production during autoimmune intestinal inflammation.B 细胞通过 CD86 介导的 CD4 T 细胞共刺激作用可加重自身免疫性肠道炎症期间促炎细胞因子的产生。
Mucosal Immunol. 2024 Feb;17(1):67-80. doi: 10.1016/j.mucimm.2023.10.005. Epub 2023 Oct 31.
5
Noninvasive Assessment of Postoperative Disease Recurrence in Crohn's Disease: A Multicenter, Prospective Cohort Study on Behalf of the Italian Group for Inflammatory Bowel Disease.非侵入性评估克罗恩病术后疾病复发:意大利炎症性肠病组代表的多中心前瞻性队列研究。
Clin Gastroenterol Hepatol. 2023 Nov;21(12):3143-3151. doi: 10.1016/j.cgh.2022.11.039. Epub 2022 Dec 12.
6
ADSCs stimulated by VEGF-C alleviate intestinal inflammation via dual mechanisms of enhancing lymphatic drainage by a VEGF-C/VEGFR-3-dependent mechanism and inhibiting the NF-κB pathway by the secretome.VEGF-C 刺激的 ADSCs 通过 VEGF-C/VEGFR-3 依赖性机制增强淋巴管引流和通过分泌组抑制 NF-κB 途径的双重机制缓解肠道炎症。
Stem Cell Res Ther. 2022 Sep 5;13(1):448. doi: 10.1186/s13287-022-03132-3.
7
Diagnostic significance of mesenteric lymph node involvement in proximal small bowel Crohn's disease.肠系膜淋巴结受累在近端小肠克罗恩病中的诊断意义
Therap Adv Gastroenterol. 2022 Aug 22;15:17562848221118664. doi: 10.1177/17562848221118664. eCollection 2022.
8
Role of the CXCL13/CXCR5 Axis in Autoimmune Diseases.CXCL13/CXCR5 轴在自身免疫性疾病中的作用。
Front Immunol. 2022 Mar 4;13:850998. doi: 10.3389/fimmu.2022.850998. eCollection 2022.
9
Ileitis-associated tertiary lymphoid organs arise at lymphatic valves and impede mesenteric lymph flow in response to tumor necrosis factor.肿瘤坏死因子作用下,回肠炎相关三级淋巴器官在淋巴管瓣膜处形成,并阻碍肠系膜淋巴液流动。
Immunity. 2021 Dec 14;54(12):2795-2811.e9. doi: 10.1016/j.immuni.2021.10.003. Epub 2021 Nov 16.
10
Increased risk of inflammatory bowel disease among patients treated with rituximab in Iceland from 2001 to 2018.2001 年至 2018 年冰岛接受利妥昔单抗治疗的患者炎症性肠病风险增加。
Scand J Gastroenterol. 2021 Jan;56(1):46-52. doi: 10.1080/00365521.2020.1854847. Epub 2020 Dec 5.