Suppr超能文献

利用癌症相关成纤维细胞作为剪切波弹性成像生物标志物预测三阴性乳腺癌的抗程序性死亡蛋白1疗效

Using Cancer-Associated Fibroblasts as a Shear-Wave Elastography Imaging Biomarker to Predict Anti-PD-1 Efficacy of Triple-Negative Breast Cancer.

作者信息

Zhang Zhiming, Liang Shuyu, Zheng Dongdong, Wang Shiyu, Zhou Jin, Wang Ziqi, Huang Yunxia, Chang Cai, Wang Yuanyuan, Guo Yi, Zhou Shichong

机构信息

Department of Ultrasonography, Fudan University Shanghai Cancer Center, Shanghai 200032, China.

Department of Oncology, Shanghai Medical College, Fudan University, Shanghai 200032, China.

出版信息

Int J Mol Sci. 2025 Apr 9;26(8):3525. doi: 10.3390/ijms26083525.

Abstract

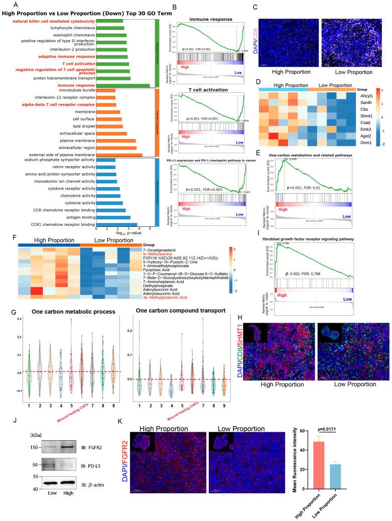
In the clinical setting, the efficacy of single-agent immune checkpoint inhibitors (ICIs) in triple-negative breast cancer (TNBC) remains suboptimal. Therefore, there is a pressing need to develop predictive biomarkers to identify non-responders. Considering that cancer-associated fibroblasts (CAFs) represent an integral component of the tumor microenvironment that affects the stiffness of solid tumors on shear-wave elastography (SWE) imaging, wound healing CAFs (WH CAFs) were identified in highly heterogeneous TNBC. This subtype highly expressed vitronectin (VTN) and constituted the majority of CAFs. Moreover, WH CAFs were negatively correlated with CD8 T cell infiltration levels and influenced tumor proliferation in the Eo771 mouse model. Furthermore, multi-omics analysis validated its role in immunosuppression. In order to non-invasively classify patients as responders or non-responders to ICI monotherapy, a deep learning model was constructed to classify the level of WH CAFs based on SWE imaging. As anticipated, this model effectively distinguished the level of WH CAFs in tumors. Based on the classification of the level of WH CAFs, while tumors with a high level of WH CAFs were found to exhibit a poor response to anti programmed cell death protein 1 (PD-1) monotherapy, they were responsive to the combination of anti-PD-1 and erdafitinib, a selective fibroblast growth factor receptor (FGFR) inhibitor. Overall, these findings establish a reference for a novel non-invasive method for predicting ICI efficacy to guide the selection of TNBC patients for precision treatment in clinical settings.

摘要

在临床环境中,单药免疫检查点抑制剂(ICI)在三阴性乳腺癌(TNBC)中的疗效仍然不尽人意。因此,迫切需要开发预测性生物标志物以识别无反应者。鉴于癌症相关成纤维细胞(CAF)是肿瘤微环境的一个重要组成部分,其会影响剪切波弹性成像(SWE)中实体瘤的硬度,于是在高度异质性的TNBC中鉴定出了伤口愈合型CAF(WH CAF)。这种亚型高表达玻连蛋白(VTN),且构成了CAF的大部分。此外,在Eo771小鼠模型中,WH CAF与CD8 T细胞浸润水平呈负相关,并影响肿瘤增殖。此外,多组学分析验证了其在免疫抑制中的作用。为了将患者无创地分类为ICI单药治疗的反应者或无反应者,构建了一个深度学习模型,用于基于SWE成像对WH CAF的水平进行分类。不出所料,该模型有效地辨别了肿瘤中WH CAF的水平。基于对WH CAF水平的分类,发现WH CAF水平高的肿瘤对抗程序性细胞死亡蛋白1(PD-1)单药治疗反应不佳,但它们对抗PD-1与选择性成纤维细胞生长因子受体(FGFR)抑制剂厄达替尼的联合治疗有反应。总体而言,这些发现为一种预测ICI疗效的新型无创方法建立了参考,以指导临床环境中TNBC患者的精准治疗选择。

https://cdn.ncbi.nlm.nih.gov/pmc/blobs/9954/12027048/d18f037a4176/ijms-26-03525-sch001a.jpg

文献检索

告别复杂PubMed语法,用中文像聊天一样搜索,搜遍4000万医学文献。AI智能推荐,让科研检索更轻松。

立即免费搜索

文件翻译

保留排版,准确专业,支持PDF/Word/PPT等文件格式,支持 12+语言互译。

免费翻译文档

深度研究

AI帮你快速写综述,25分钟生成高质量综述,智能提取关键信息,辅助科研写作。

立即免费体验