Hong Yifan, Ye Tianbao, Jiang Hui, Wang Aiting, Wang Boqian, Li Yiyang, Xie Haiyang, Meng Hongyu, Shen Chengxing, Ding Xianting
School of Life and Health Sciences, Fuyao University of Science and Technology, Fuzhou, 350109, People's Republic of China.
State Key Laboratory of Oncogenes and Related Genes, Institute for Personalized Medicine, School of Biomedical Engineering, Shanghai Jiao Tong University, Shanghai, 200030, People's Republic of China.
Cell Biol Toxicol. 2025 May 7;41(1):81. doi: 10.1007/s10565-025-10034-6.
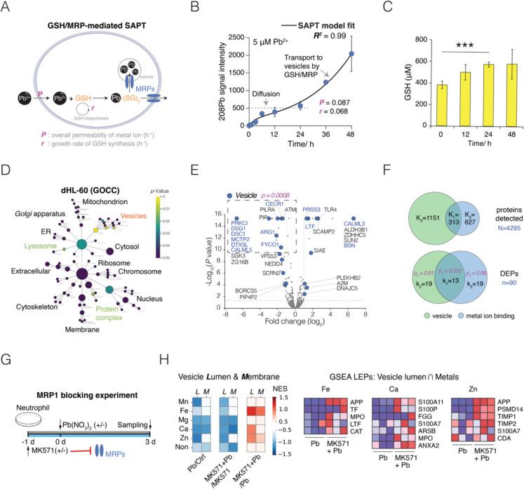
Lead exposure is of high prevalence, and over a billion people are chronically exposed to alarming level of lead. Human immune system is highly vulnerable to lead, but the underlying mechanism remains unknown. Using single-cell mass cytometry and mass spectrometry-based proteomics, we performed a panoramic survey of lead targets at both cellular and molecular levels in murine immune system upon chronic lead exposure. We produced a single-cell landscape of lead, thiol metabolism and lead-induced toxicity across all immune cell types. We found that immune cells with extreme thiol metabolism are the most sensitive upon chronic lead exposure. It shows that CD4 + T cells and neutrophils are the most sensitive to lead, which is due respectively to a molecular mechanism rooted in their characteristic thiol metabolic capacity. Meanwhile, we found that lead accumulation by RBC further inflicted secondary toxicity to RBC phagocytes in spleen, e.g. macrophages and neutrophils. Unlike CD4 + T cells, which can be rescued by supplementation with thiol chelator, lead toxicity in these phagocytes cannot be effectively mitigated by thiol chelators. Overall, it forms a multiscale panoramic lead-immune system interactome upon chronic lead exposure, which provides valuable information for proactive prevention, therapy formulation and public health evaluation.
铅暴露十分普遍,超过十亿人长期暴露于令人担忧的铅水平。人类免疫系统对铅高度敏感,但其潜在机制尚不清楚。我们使用单细胞质谱流式细胞术和基于质谱的蛋白质组学,对慢性铅暴露后小鼠免疫系统中铅的细胞和分子水平靶点进行了全景式研究。我们绘制了所有免疫细胞类型中铅、硫醇代谢和铅诱导毒性的单细胞图谱。我们发现,硫醇代谢极端的免疫细胞在慢性铅暴露时最为敏感。结果表明,CD4 + T细胞和中性粒细胞对铅最为敏感,这分别归因于其独特硫醇代谢能力所导致的分子机制。同时,我们发现红细胞积累的铅会对脾脏中的红细胞吞噬细胞(如巨噬细胞和中性粒细胞)造成继发性毒性。与可通过补充硫醇螯合剂挽救的CD4 + T细胞不同,硫醇螯合剂无法有效减轻这些吞噬细胞中的铅毒性。总体而言,这形成了慢性铅暴露下多尺度的全景式铅-免疫系统相互作用组,为主动预防、治疗方案制定和公共卫生评估提供了有价值的信息。