• 文献检索
  • 文档翻译
  • 深度研究
  • 学术资讯
  • Suppr Zotero 插件Zotero 插件
  • 邀请有礼
  • 套餐&价格
  • 历史记录
应用&插件
Suppr Zotero 插件Zotero 插件浏览器插件Mac 客户端Windows 客户端微信小程序
定价
高级版会员购买积分包购买API积分包
服务
文献检索文档翻译深度研究API 文档MCP 服务
关于我们
关于 Suppr公司介绍联系我们用户协议隐私条款
关注我们

Suppr 超能文献

核心技术专利:CN118964589B侵权必究
粤ICP备2023148730 号-1Suppr @ 2026

文献检索

告别复杂PubMed语法,用中文像聊天一样搜索,搜遍4000万医学文献。AI智能推荐,让科研检索更轻松。

立即免费搜索

文件翻译

保留排版,准确专业,支持PDF/Word/PPT等文件格式,支持 12+语言互译。

免费翻译文档

深度研究

AI帮你快速写综述,25分钟生成高质量综述,智能提取关键信息,辅助科研写作。

立即免费体验

人类心力衰竭的空间转录图谱

Spatial transcriptional landscape of human heart failure.

作者信息

Lee Sang Eun, Joo Jeong Ho, Hwang Hee Sang, Chen Shang-Fu, Evans Douglas, Lee Kyoung Yul, Kim Kyung-Hee, Hyun Junho, Kim Min-Seok, Jung Sung-Ho, Kim Jae-Joong, Lee Jeong Seok, Torkamani Ali

机构信息

Department of Cardiology, Asan Medical Center, University of Ulsan College of Medicine, Seoul, Korea.

Scripps Research Translational Institute, 3344 North Torrey Pines Court, La Jolla, CA 92037, USA.

出版信息

Eur Heart J. 2025 Aug 14;46(31):3098-3114. doi: 10.1093/eurheartj/ehaf272.

DOI:10.1093/eurheartj/ehaf272
PMID:40335066
原文链接:https://pmc.ncbi.nlm.nih.gov/articles/PMC12349961/
Abstract

BACKGROUND AND AIMS

Heart failure (HF) remains a significant clinical challenge due to its diverse aetiologies and complex pathophysiology. The molecular alterations specific to distinct cell types and histological patterns during HF progression are still poorly characterized. This study aimed to explore cell-type- and histology-specific gene expression profiles in cardiomyopathies.

METHODS

Ninety tissue cores from 44 participants, encompassing various forms of cardiomyopathy and control samples with diverse histological features, were analysed using the GeoMx Whole Human Transcriptome Atlas. Data on cell types, clinical information, and histological features were integrated to examine gene expression profiles in cardiomyopathy.

RESULTS

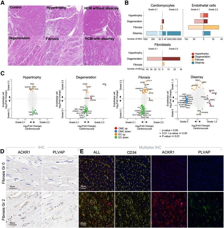
The study characterized the cellular composition of ventricular myocardium and validated the GeoMx platform's efficiency in compartmentalizing specific cell types, demonstrating high accuracy for cardiomyocytes but limitations for endothelial cells and fibroblasts. Differentially expressed genes, including UCHL1 from cardiomyocytes, were associated with degeneration, while CCL14, ACKR1, and PLVAP from endothelial cells were linked to fibrosis. Multiplex immunohistochemistry and integrative analysis of prior sc/snRNA-seq data identified a PLVAP, ACKR1, and CCL14-positive pro-inflammatory endothelial cell subtype linked to fibrosis in HF. Downregulation of ribosomal proteins in cardiomyocytes was associated with myocyte disarray in hypertrophic cardiomyopathy. Additionally, pronounced inflammatory responses were observed in end-stage HF. Combined histological and clinical analysis identified CRIP3, PFKFB2, and TAX1BP3 as novel contributors to HF pathogenesis.

CONCLUSIONS

These findings highlight the critical role of cell-enriched and histology-specific transcriptome mapping in understanding the complex pathophysiological landscape of failing hearts, offering molecular insights and potential therapeutic targets for future interventions.

摘要

背景与目的

心力衰竭(HF)因其病因多样和病理生理复杂,仍然是一项重大的临床挑战。HF进展过程中不同细胞类型和组织学模式特有的分子改变仍未得到充分表征。本研究旨在探索心肌病中细胞类型和组织学特异性的基因表达谱。

方法

使用GeoMx全人类转录组图谱分析了来自44名参与者的90个组织芯,包括各种形式的心肌病和具有不同组织学特征的对照样本。整合细胞类型、临床信息和组织学特征的数据,以检查心肌病中的基因表达谱。

结果

该研究表征了心室心肌的细胞组成,并验证了GeoMx平台在区分特定细胞类型方面的效率,证明对心肌细胞具有高准确性,但对内皮细胞和成纤维细胞存在局限性。差异表达基因,包括来自心肌细胞的UCHL1,与变性相关,而来自内皮细胞的CCL14、ACKR1和PLVAP与纤维化相关。多重免疫组织化学和先前sc/snRNA-seq数据的综合分析确定了一种与HF纤维化相关的PLVAP、ACKR1和CCL14阳性促炎内皮细胞亚型。心肌细胞中核糖体蛋白的下调与肥厚型心肌病中的心肌细胞紊乱有关。此外,在终末期HF中观察到明显的炎症反应。组织学和临床联合分析确定CRIP3、PFKFB2和TAX1BP3是HF发病机制的新贡献者。

结论

这些发现突出了细胞富集和组织学特异性转录组图谱在理解衰竭心脏复杂病理生理格局中的关键作用,为未来干预提供了分子见解和潜在治疗靶点。

https://cdn.ncbi.nlm.nih.gov/pmc/blobs/d564/12349961/5a0665578f45/ehaf272f5.jpg
https://cdn.ncbi.nlm.nih.gov/pmc/blobs/d564/12349961/9d256ec234af/ehaf272_sga.jpg
https://cdn.ncbi.nlm.nih.gov/pmc/blobs/d564/12349961/3f57c5982e87/ehaf272f1.jpg
https://cdn.ncbi.nlm.nih.gov/pmc/blobs/d564/12349961/6c5ef217a131/ehaf272f2.jpg
https://cdn.ncbi.nlm.nih.gov/pmc/blobs/d564/12349961/a0a01597e647/ehaf272f3.jpg
https://cdn.ncbi.nlm.nih.gov/pmc/blobs/d564/12349961/5db8435ce4a1/ehaf272f4a.jpg
https://cdn.ncbi.nlm.nih.gov/pmc/blobs/d564/12349961/5a0665578f45/ehaf272f5.jpg
https://cdn.ncbi.nlm.nih.gov/pmc/blobs/d564/12349961/9d256ec234af/ehaf272_sga.jpg
https://cdn.ncbi.nlm.nih.gov/pmc/blobs/d564/12349961/3f57c5982e87/ehaf272f1.jpg
https://cdn.ncbi.nlm.nih.gov/pmc/blobs/d564/12349961/6c5ef217a131/ehaf272f2.jpg
https://cdn.ncbi.nlm.nih.gov/pmc/blobs/d564/12349961/a0a01597e647/ehaf272f3.jpg
https://cdn.ncbi.nlm.nih.gov/pmc/blobs/d564/12349961/5db8435ce4a1/ehaf272f4a.jpg
https://cdn.ncbi.nlm.nih.gov/pmc/blobs/d564/12349961/5a0665578f45/ehaf272f5.jpg

相似文献

1
Spatial transcriptional landscape of human heart failure.人类心力衰竭的空间转录图谱
Eur Heart J. 2025 Aug 14;46(31):3098-3114. doi: 10.1093/eurheartj/ehaf272.
2
Molecular features and cell composition of left-dominant arrhythmogenic cardiomyopathy reveals key pathways and therapeutic targets.左优势型致心律失常性心肌病的分子特征和细胞组成揭示关键途径及治疗靶点。
Cardiovasc Pathol. 2025 Sep-Oct;78:107743. doi: 10.1016/j.carpath.2025.107743. Epub 2025 May 16.
3
Trbp inhibits cardiac fibrosis through TGF-β pathway-mediated cross-talk between cardiomyocytes and fibroblasts.Trbp通过TGF-β途径介导的心肌细胞与成纤维细胞之间的相互作用抑制心脏纤维化。
Clin Sci (Lond). 2025 Mar 11;139(5):1-14. doi: 10.1042/CS20242397.
4
Developing a Panel of Shared Susceptibility Genes as Diagnostic Biomarkers for chronic obstructive pulmonary disease and Heart Failure.开发一组共享易感性基因作为慢性阻塞性肺疾病和心力衰竭的诊断生物标志物。
Comput Biol Med. 2025 Sep;196(Pt A):110657. doi: 10.1016/j.compbiomed.2025.110657. Epub 2025 Jul 4.
5
Modeling acute myocardial infarction and cardiac fibrosis using human induced pluripotent stem cell-derived multi-cellular heart organoids.使用人诱导多能干细胞衍生的多细胞心脏类器官模拟急性心肌梗死和心脏纤维化。
Cell Death Dis. 2024 May 1;15(5):308. doi: 10.1038/s41419-024-06703-9.
6
Comprehensive single-cell transcriptomic analysis reveals fibroblast subpopulations and the prognostic association of COMT in prostate cancer progression, COMT , COMT.全面的单细胞转录组分析揭示了成纤维细胞亚群以及儿茶酚-O-甲基转移酶(COMT)在前列腺癌进展中的预后关联,儿茶酚-O-甲基转移酶(COMT),儿茶酚-O-甲基转移酶(COMT) 。 (注:原文中COMT重复出现,不太符合正常表述逻辑,翻译时保留了原文形式)
Sci Rep. 2025 Jul 28;15(1):27467. doi: 10.1038/s41598-025-10624-8.
7
Nonsense Variant PRDM16-Q187X Causes Impaired Myocardial Development and TGF-β Signaling Resulting in Noncompaction Cardiomyopathy in Humans and Mice.无意义变异 PRDM16-Q187X 导致心肌发育障碍和 TGF-β 信号转导异常,从而引起人类和小鼠的心肌致密化不全心肌病。
Circ Heart Fail. 2023 Dec;16(12):e010351. doi: 10.1161/CIRCHEARTFAILURE.122.010351. Epub 2023 Dec 19.
8
Diabetes mellitus aggravates myocardial inflammation and oxidative stress in aortic stenosis: a mechanistic link to HFpEF features.糖尿病会加重主动脉瓣狭窄中的心肌炎症和氧化应激:与射血分数保留的心力衰竭特征的机制联系。
Cardiovasc Diabetol. 2025 May 13;24(1):203. doi: 10.1186/s12933-025-02748-y.
9
CD206IL-4Rα Macrophages Are Drivers of Adverse Cardiac Remodeling in Ischemic Cardiomyopathy.CD206IL-4Rα巨噬细胞是缺血性心肌病中不良心脏重塑的驱动因素。
Circulation. 2025 Jul 29;152(4):257-273. doi: 10.1161/CIRCULATIONAHA.124.072411. Epub 2025 May 1.
10
Single-cell epigenomic and transcriptomic analysis unveils the pivotal role of GATA5/ISL1+ fibroblasts in cardiac repair post-myocardial infarction.单细胞表观基因组和转录组分析揭示了GATA5/ISL1+成纤维细胞在心肌梗死后心脏修复中的关键作用。
Cardiovasc Res. 2025 Aug 14;121(9):1419-1432. doi: 10.1093/cvr/cvaf101.

本文引用的文献

1
Knock-down of IGFBP2 ameliorates lung fibrosis and inflammation in rats with severe pneumonia through STAT3 pathway.敲低IGFBP2通过STAT3通路改善重症肺炎大鼠的肺纤维化和炎症。
Growth Factors. 2023 Oct;41(4):210-220. doi: 10.1080/08977194.2023.2259497. Epub 2023 Oct 19.
2
Defining cardiac functional recovery in end-stage heart failure at single-cell resolution.在单细胞分辨率下定义终末期心力衰竭中的心脏功能恢复。
Nat Cardiovasc Res. 2023 Apr;2(4):399-416. doi: 10.1038/s44161-023-00260-8. Epub 2023 Apr 6.
3
Spatially resolved multiomics of human cardiac niches.
人类心脏龛位的空间分辨多组学研究。
Nature. 2023 Jul;619(7971):801-810. doi: 10.1038/s41586-023-06311-1. Epub 2023 Jul 12.
4
Diabetes Induces Cardiac Fibroblast Activation, Promoting a Matrix-Preserving Nonmyofibroblast Phenotype, Without Stimulating Pericyte to Fibroblast Conversion.糖尿病诱导心肌成纤维细胞活化,促进基质保留型非肌成纤维细胞表型,而不刺激周细胞向成纤维细胞转化。
J Am Heart Assoc. 2023 Mar 21;12(6):e027463. doi: 10.1161/JAHA.122.027463. Epub 2023 Mar 9.
5
Methods and applications for single-cell and spatial multi-omics.单细胞和空间多组学的方法和应用。
Nat Rev Genet. 2023 Aug;24(8):494-515. doi: 10.1038/s41576-023-00580-2. Epub 2023 Mar 2.
6
Lumican accumulates with fibrillar collagen in fibrosis in hypertrophic cardiomyopathy.在肥厚型心肌病的纤维化中,赖氨酰氧化酶样蛋白 2 与纤维胶原聚集。
ESC Heart Fail. 2023 Apr;10(2):858-871. doi: 10.1002/ehf2.14234. Epub 2022 Nov 29.
7
Spatially resolved whole transcriptome profiling in human and mouse tissue using Digital Spatial Profiling.利用数字空间分析技术在人体和小鼠组织中进行空间分辨的全转录组分析。
Genome Res. 2022 Oct;32(10):1892-1905. doi: 10.1101/gr.276206.121. Epub 2022 Sep 13.
8
Single-cell transcriptomics reveals cell-type-specific diversification in human heart failure.单细胞转录组学揭示了人类心力衰竭中细胞类型特异性的多样化。
Nat Cardiovasc Res. 2022 Mar;1(3):263-280. doi: 10.1038/s44161-022-00028-6. Epub 2022 Mar 16.
9
Spatial multi-omic map of human myocardial infarction.人类心肌梗死的空间多组学图谱。
Nature. 2022 Aug;608(7924):766-777. doi: 10.1038/s41586-022-05060-x. Epub 2022 Aug 10.
10
Single-nucleus profiling of human dilated and hypertrophic cardiomyopathy.人类扩张型和肥厚型心肌病的单细胞分析。
Nature. 2022 Aug;608(7921):174-180. doi: 10.1038/s41586-022-04817-8. Epub 2022 Jun 22.