• 文献检索
  • 文档翻译
  • 深度研究
  • 学术资讯
  • Suppr Zotero 插件Zotero 插件
  • 邀请有礼
  • 套餐&价格
  • 历史记录
应用&插件
Suppr Zotero 插件Zotero 插件浏览器插件Mac 客户端Windows 客户端微信小程序
定价
高级版会员购买积分包购买API积分包
服务
文献检索文档翻译深度研究API 文档MCP 服务
关于我们
关于 Suppr公司介绍联系我们用户协议隐私条款
关注我们

Suppr 超能文献

核心技术专利:CN118964589B侵权必究
粤ICP备2023148730 号-1Suppr @ 2026

文献检索

告别复杂PubMed语法,用中文像聊天一样搜索,搜遍4000万医学文献。AI智能推荐,让科研检索更轻松。

立即免费搜索

文件翻译

保留排版,准确专业,支持PDF/Word/PPT等文件格式,支持 12+语言互译。

免费翻译文档

深度研究

AI帮你快速写综述,25分钟生成高质量综述,智能提取关键信息,辅助科研写作。

立即免费体验

多发性骨髓瘤患者中高表达ULK2的CD14单核细胞对T淋巴细胞的抑制作用

T-lymphocytes suppression by CD14 monocytes with high expression of ULK2 in patients with multiple myeloma.

作者信息

Peng Fengping, Liu Zhaoyun, Jiang Fengjuan, Li Nianbin, Wang Hao, Meng Nanhao, Liu Hui, Ding Kai, Fu Rong

机构信息

Department of Hematology, Tianjin Medical University General Hospital, 154 Anshan Street, Heping District, Tianjin, 300052, People's Republic of China.

Tianjin Key Laboratory of Bone Marrow Failure and Malignant Hemopoietic Clone Control, Tianjin, 300052, People's Republic of China.

出版信息

J Transl Med. 2025 May 7;23(1):511. doi: 10.1186/s12967-025-06516-0.

DOI:10.1186/s12967-025-06516-0
PMID:40336101
原文链接:https://pmc.ncbi.nlm.nih.gov/articles/PMC12057009/
Abstract

BACKGROUND

Multiple myeloma (MM), a plasma cell malignancy, remains incurable and is highly prone to relapse. Immunosuppressive cells in the bone marrow environment inhibit endogenous T-lymphocytes activity and reduce the efficacy immunotherapies. Abnormal bone marrow monocytes in MM have been associated with inferior outcomes. This study explored the mechanism of T-lymphocytes suppression by bone marrow CD14 monocytes in MM.

METHODS

Single-cell RNA sequence data (GSE124310) derived from MM samples were analyzed. CD14 monocytes from the bone marrow of patients with newly-diagnosed MM were detected, and RNA sequencing was performed. Interactions between CD14 monocytes and T-lymphocytes, as along with the corresponding downstream signaling mechanism, were assessed through in vitro and in vivo experiments.

RESULTS

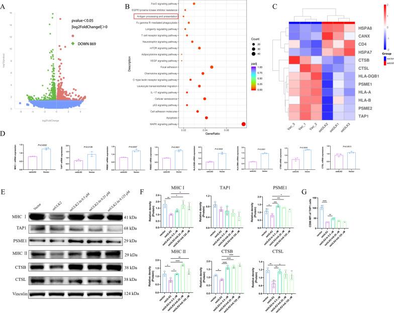
The alterations in MHC II signaling related to outgoing interaction were decreased in CD14 + monocytes from patients with MM. Abnormal numbers, defective antigen presentation, and downregulated surface co-stimulatory molecules in bone marrow CD14 monocytes were also observed. RNA sequencing identified upregulated expression of Unc-51 like autophagy activating kinase 2 (ULK2) in these monocytes, a protein involved in the antigen processing and presentation pathway. CD14 monocytes from patients with NDMM suppressed T-lymphocyte activity, and treatment of CD14 monocytes with a ULK1/ULK2 inhibitor alleviated this suppression. MM xenograft model showed that CD14 monocytes high-expressing ULK2 suppressed T-lymphocytes and promoted tumor growth.

CONCLUSION

We demonstrated that CD14 monocytes from MM can disrupt the delivery of antigenic peptides through the antigen processing and presentation pathway. This disruption affects T-lymphocytes activity and attenuates their ability to kill malignant cells and secrete cytokines. These findings lay the foundation for understanding the immuno-suppressive environment in MM, improving the efficacy of immunotherapy based on T-lymphocytes, and developing new therapeutic targets.

摘要

背景

多发性骨髓瘤(MM)是一种浆细胞恶性肿瘤,仍无法治愈且极易复发。骨髓环境中的免疫抑制细胞会抑制内源性T淋巴细胞活性,并降低免疫治疗的疗效。MM中异常的骨髓单核细胞与较差的预后相关。本研究探讨了MM中骨髓CD14单核细胞抑制T淋巴细胞的机制。

方法

分析来自MM样本的单细胞RNA序列数据(GSE124310)。检测新诊断MM患者骨髓中的CD14单核细胞,并进行RNA测序。通过体外和体内实验评估CD14单核细胞与T淋巴细胞之间的相互作用及其相应的下游信号传导机制。

结果

MM患者CD14 +单核细胞中与外向相互作用相关的MHC II信号改变减少。还观察到骨髓CD14单核细胞数量异常、抗原呈递缺陷以及表面共刺激分子下调。RNA测序确定这些单核细胞中Unc-51样自噬激活激酶2(ULK2)的表达上调,ULK2是一种参与抗原加工和呈递途径的蛋白质。NDMM患者的CD14单核细胞抑制T淋巴细胞活性,用ULK1/ULK2抑制剂处理CD14单核细胞可减轻这种抑制作用。MM异种移植模型显示,高表达ULK2的CD14单核细胞抑制T淋巴细胞并促进肿瘤生长。

结论

我们证明,MM中的CD14单核细胞可通过抗原加工和呈递途径破坏抗原肽的传递。这种破坏影响T淋巴细胞活性,并削弱其杀死恶性细胞和分泌细胞因子的能力。这些发现为理解MM中的免疫抑制环境、提高基于T淋巴细胞的免疫治疗疗效以及开发新的治疗靶点奠定了基础。

https://cdn.ncbi.nlm.nih.gov/pmc/blobs/a562/12057009/b2ff6e236900/12967_2025_6516_Fig6_HTML.jpg
https://cdn.ncbi.nlm.nih.gov/pmc/blobs/a562/12057009/a6421aebcaaf/12967_2025_6516_Fig1_HTML.jpg
https://cdn.ncbi.nlm.nih.gov/pmc/blobs/a562/12057009/fdc87738715e/12967_2025_6516_Fig2_HTML.jpg
https://cdn.ncbi.nlm.nih.gov/pmc/blobs/a562/12057009/2c48784142ca/12967_2025_6516_Fig3_HTML.jpg
https://cdn.ncbi.nlm.nih.gov/pmc/blobs/a562/12057009/a4a289ead10e/12967_2025_6516_Fig4_HTML.jpg
https://cdn.ncbi.nlm.nih.gov/pmc/blobs/a562/12057009/d5a775d4f198/12967_2025_6516_Fig5_HTML.jpg
https://cdn.ncbi.nlm.nih.gov/pmc/blobs/a562/12057009/b2ff6e236900/12967_2025_6516_Fig6_HTML.jpg
https://cdn.ncbi.nlm.nih.gov/pmc/blobs/a562/12057009/a6421aebcaaf/12967_2025_6516_Fig1_HTML.jpg
https://cdn.ncbi.nlm.nih.gov/pmc/blobs/a562/12057009/fdc87738715e/12967_2025_6516_Fig2_HTML.jpg
https://cdn.ncbi.nlm.nih.gov/pmc/blobs/a562/12057009/2c48784142ca/12967_2025_6516_Fig3_HTML.jpg
https://cdn.ncbi.nlm.nih.gov/pmc/blobs/a562/12057009/a4a289ead10e/12967_2025_6516_Fig4_HTML.jpg
https://cdn.ncbi.nlm.nih.gov/pmc/blobs/a562/12057009/d5a775d4f198/12967_2025_6516_Fig5_HTML.jpg
https://cdn.ncbi.nlm.nih.gov/pmc/blobs/a562/12057009/b2ff6e236900/12967_2025_6516_Fig6_HTML.jpg

相似文献

1
T-lymphocytes suppression by CD14 monocytes with high expression of ULK2 in patients with multiple myeloma.多发性骨髓瘤患者中高表达ULK2的CD14单核细胞对T淋巴细胞的抑制作用
J Transl Med. 2025 May 7;23(1):511. doi: 10.1186/s12967-025-06516-0.
2
expressing CD14CD16 monocytes expand in multiple myeloma patients leading to increased osteoclasts.表达CD14CD16的单核细胞在多发性骨髓瘤患者中增多,导致破骨细胞增加。
Haematologica. 2017 Apr;102(4):773-784. doi: 10.3324/haematol.2016.153841. Epub 2017 Jan 5.
3
Efficient presentation of tumor idiotype to autologous T cells by CD83(+) dendritic cells derived from highly purified circulating CD14(+) monocytes in multiple myeloma patients.多发性骨髓瘤患者中,源自高度纯化循环CD14(+)单核细胞的CD83(+)树突状细胞向自体T细胞有效呈递肿瘤独特型。
Exp Hematol. 2000 Aug;28(8):931-40. doi: 10.1016/s0301-472x(00)00486-0.
4
Immunosuppressive CD14+HLA-DRlow/- monocytes in prostate cancer.前列腺癌中的免疫抑制性 CD14+HLA-DRlow/-单核细胞。
Prostate. 2010 Mar 1;70(4):443-55. doi: 10.1002/pros.21078.
5
CD169 Defines Activated CD14 Monocytes With Enhanced CD8 T Cell Activation Capacity.CD169 定义了具有增强 CD8 T 细胞激活能力的活化 CD14 单核细胞。
Front Immunol. 2021 Jul 28;12:697840. doi: 10.3389/fimmu.2021.697840. eCollection 2021.
6
Elevated Fibronectin Levels in Profibrotic CD14 Monocytes and CD14 Macrophages in Systemic Sclerosis.纤维化 CD14 单核细胞和 CD14 巨噬细胞中纤维连接蛋白水平升高与系统性硬化症。
Front Immunol. 2021 Aug 24;12:642891. doi: 10.3389/fimmu.2021.642891. eCollection 2021.
7
Immunosuppressive CD14+HLA-DR(low)/- monocytes in B-cell non-Hodgkin lymphoma.B 细胞非霍奇金淋巴瘤中免疫抑制性 CD14+HLA-DR(low)/- 单核细胞。
Blood. 2011 Jan 20;117(3):872-81. doi: 10.1182/blood-2010-05-283820. Epub 2010 Nov 9.
8
PD-L1/PD-1 Pattern of Expression Within the Bone Marrow Immune Microenvironment in Smoldering Myeloma and Active Multiple Myeloma Patients.冒烟型骨髓瘤和活动性多发性骨髓瘤患者骨髓免疫微环境中 PD-L1/PD-1 的表达模式。
Front Immunol. 2021 Jan 8;11:613007. doi: 10.3389/fimmu.2020.613007. eCollection 2020.
9
Bone marrow-derived mesenchymal stem cells promote cell proliferation of multiple myeloma through inhibiting T cell immune responses via PD-1/PD-L1 pathway.骨髓间充质干细胞通过 PD-1/PD-L1 通路抑制 T 细胞免疫反应促进多发性骨髓瘤细胞增殖。
Cell Cycle. 2018;17(7):858-867. doi: 10.1080/15384101.2018.1442624. Epub 2018 May 21.
10
CD14 monocytes: the immune communication hub in early vasculitis symptoms of Kawasaki disease.CD14单核细胞:川崎病早期血管炎症状中的免疫通讯枢纽。
Front Immunol. 2025 Mar 26;16:1557231. doi: 10.3389/fimmu.2025.1557231. eCollection 2025.

引用本文的文献

1
Cepharanthine Enhances MHC-I Antigen Presentation and Anti-Tumor Immunity in Melanoma via Autophagy Inhibition.千金藤素通过抑制自噬增强黑色素瘤中MHC-I抗原呈递和抗肿瘤免疫。
Cells. 2025 Aug 9;14(16):1231. doi: 10.3390/cells14161231.

本文引用的文献

1
ULK2 Is a Key Pro-Autophagy Protein That Contributes to the High Chemoresistance and Disease Relapse in FLT3-Mutated Acute Myeloid Leukemia.ULK2是一种关键的促自噬蛋白,它导致FLT3突变的急性髓系白血病具有高化疗耐药性和疾病复发。
Int J Mol Sci. 2024 Jan 4;25(1):646. doi: 10.3390/ijms25010646.
2
Genomic and immune signatures predict clinical outcome in newly diagnosed multiple myeloma treated with immunotherapy regimens.基因组和免疫特征可预测接受免疫治疗方案治疗的新诊断多发性骨髓瘤患者的临床结局。
Nat Cancer. 2023 Dec;4(12):1660-1674. doi: 10.1038/s43018-023-00657-1. Epub 2023 Nov 9.
3
Large T cell clones expressing immune checkpoints increase during multiple myeloma evolution and predict treatment resistance.
大 T 细胞克隆表达免疫检查点在多发性骨髓瘤演变过程中增加,并预测治疗耐药性。
Nat Commun. 2023 Sep 20;14(1):5825. doi: 10.1038/s41467-023-41562-6.
4
Identification of potential resistance mechanisms and therapeutic targets for the relapse of BCMA CAR-T therapy in relapsed/refractory multiple myeloma through single-cell sequencing.通过单细胞测序鉴定复发/难治性多发性骨髓瘤中BCMA嵌合抗原受体T细胞(CAR-T)疗法复发的潜在耐药机制和治疗靶点。
Exp Hematol Oncol. 2023 May 8;12(1):44. doi: 10.1186/s40164-023-00402-5.
5
Tumor immune evasion through loss of MHC class-I antigen presentation.肿瘤通过 MHC Ⅰ类抗原呈递缺失实现免疫逃逸。
Curr Opin Immunol. 2023 Aug;83:102329. doi: 10.1016/j.coi.2023.102329. Epub 2023 Apr 30.
6
Distinct mechanisms of dysfunctional antigen-presenting DCs and monocytes by single-cell sequencing in multiple myeloma.单细胞测序技术揭示多发性骨髓瘤中功能失调的抗原呈递 DCs 和单核细胞的不同机制。
Cancer Sci. 2023 Jul;114(7):2750-2760. doi: 10.1111/cas.15800. Epub 2023 Apr 12.
7
The pre-existing T cell landscape determines the response to bispecific T cell engagers in multiple myeloma patients.预先存在的T细胞格局决定了多发性骨髓瘤患者对双特异性T细胞衔接器的反应。
Cancer Cell. 2023 Apr 10;41(4):711-725.e6. doi: 10.1016/j.ccell.2023.02.008. Epub 2023 Mar 9.
8
Peripheral blood monocyte count is a dynamic prognostic biomarker in multiple myeloma.外周血单核细胞计数是多发性骨髓瘤的一种动态预后生物标志物。
Blood Adv. 2023 Feb 28;7(4):482-490. doi: 10.1182/bloodadvances.2022008021.
9
Immune biomarkers of response to immunotherapy in patients with high-risk smoldering myeloma.高危冒烟型骨髓瘤患者免疫治疗反应的免疫生物标志物。
Cancer Cell. 2022 Nov 14;40(11):1358-1373.e8. doi: 10.1016/j.ccell.2022.10.017.
10
Hippo Signaling Pathway Regulates Cancer Cell-Intrinsic MHC-II Expression.Hippo 信号通路调控肿瘤细胞固有 MHC-II 的表达。
Cancer Immunol Res. 2022 Dec 2;10(12):1559-1569. doi: 10.1158/2326-6066.CIR-22-0227.