• 文献检索
  • 文档翻译
  • 深度研究
  • 学术资讯
  • Suppr Zotero 插件Zotero 插件
  • 邀请有礼
  • 套餐&价格
  • 历史记录
应用&插件
Suppr Zotero 插件Zotero 插件浏览器插件Mac 客户端Windows 客户端微信小程序
定价
高级版会员购买积分包购买API积分包
服务
文献检索文档翻译深度研究API 文档MCP 服务
关于我们
关于 Suppr公司介绍联系我们用户协议隐私条款
关注我们

Suppr 超能文献

核心技术专利:CN118964589B侵权必究
粤ICP备2023148730 号-1Suppr @ 2026

文献检索

告别复杂PubMed语法,用中文像聊天一样搜索,搜遍4000万医学文献。AI智能推荐,让科研检索更轻松。

立即免费搜索

文件翻译

保留排版,准确专业,支持PDF/Word/PPT等文件格式,支持 12+语言互译。

免费翻译文档

深度研究

AI帮你快速写综述,25分钟生成高质量综述,智能提取关键信息,辅助科研写作。

立即免费体验

依达拉奉对骨关节炎的治疗作用:靶向NRF2信号通路和线粒体功能

Therapeutic effect of edaravone on osteoarthritis: targeting NRF2 signaling and mitochondrial function.

作者信息

Jiang Chao, Gong Yuhang, Wu Xinyu, Chen Jiangjie, Chen Yiyu, Chen Jingyao, Tang Fang, Fang Zhiyu, Bao Yuxuan, Ye Jiajing, Wang Zhangfu, Hong Zhenghua

机构信息

Department of Orthopaedics, Taizhou Hospital Affiliated to Wenzhou Medical University, Taizhou, China.

Enze Medical Research Center, Taizhou Hospital Affiliated to Wenzhou Medical University, Taizhou, China.

出版信息

J Orthop Translat. 2025 Apr 25;52:220-232. doi: 10.1016/j.jot.2025.04.008. eCollection 2025 May.

DOI:10.1016/j.jot.2025.04.008
PMID:40337550
原文链接:https://pmc.ncbi.nlm.nih.gov/articles/PMC12056803/
Abstract

BACKGROUND

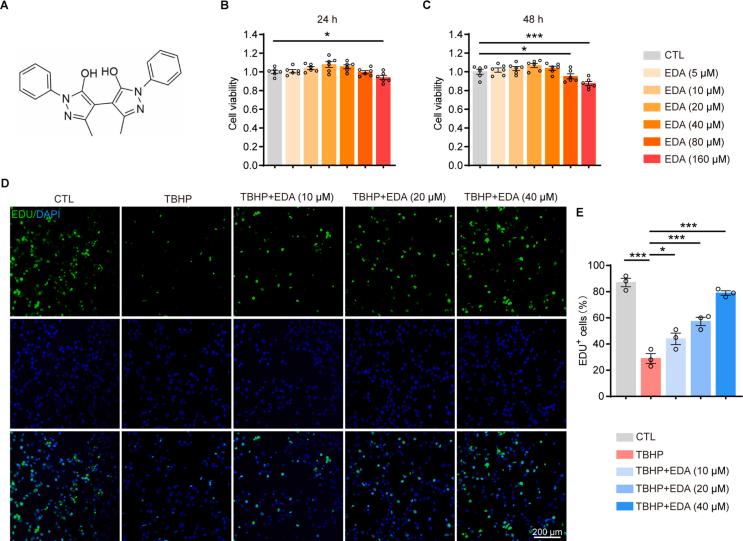
Osteoarthritis (OA), the most prevalent form of arthritis, is swiftly emerging as a chronic health condition, that poses the primary cause of disability and significant socioeconomic burden. Despite its prevalence, effective therapeutic options for OA remain elusive. This study seeks to explore the therapeutic potential of edaravone (EDA), a FDA-approved free radical scavenger, in the context of OA development and to elucidate its underlying mechanisms.

METHODS

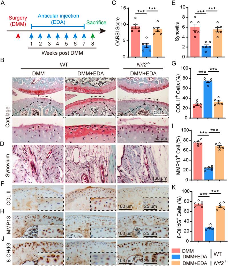
, oxidative stress models were induced by stimulating chondrocytes with t-butylhydroperoxide (TBHP); then, we investigated the influence of EDA on chondrocyte dysfunction, apoptosis, inflammatory responses and mitochondrial function in TBHP-treated chondrocytes, along with the underlying mechanisms. , destabilization of the medial meniscus (DMM) model was used to investigate the impact of EDA on OA progression. mice were applied to determine the potential role of NRF2 as a target for EDA.

RESULTS

EDA notably alleviates chondrocyte dysfunction triggered by oxidative stress, safeguards chondrocytes from apoptosis and inflammatory responses, and preserves mitochondrial function and redox balance within chondrocytes. At the molecular level, EDA appears to halt the progression of OA by engaging and activating the nuclear factor erythroid 2-related factor 2 (NRF2) pathway, which is crucial for maintaining mitochondrial function and redox equilibrium. Notably, the protective effects of EDA on OA are abolished in mice, underscoring the significance of the NRF2 signaling pathway in mediating EDA's therapeutic effects.

CONCLUSION

EDA has the potential to mitigate chondrocyte degeneration, thereby slowing the progression of OA. Thus, EDA may represent a novel therapeutic agent for the treatment of OA, potentially expanding its clinical utility.

THE TRANSLATIONAL POTENTIAL OF THIS ARTICLE

As a clinically licensed drug used for the treatment of neurological disorders, edaravone has shown promising therapeutic effects on OA development. Mechanistically, edaravone stabilized mitochondrial function and maintained redox homeostasis by activating NRF2 signaling pathway. The protective effects of edaravone against OA were verified and . These findings presented robust evidence for repurposing edaravone for the treatment of OA in clinic.

摘要

背景

骨关节炎(OA)是最常见的关节炎形式,正迅速成为一种慢性健康问题,是导致残疾的主要原因和重大社会经济负担。尽管其发病率很高,但OA的有效治疗选择仍然难以捉摸。本研究旨在探讨依达拉奉(EDA)(一种经美国食品药品监督管理局批准的自由基清除剂)在OA发展过程中的治疗潜力,并阐明其潜在机制。

方法

通过用叔丁基过氧化氢(TBHP)刺激软骨细胞诱导氧化应激模型;然后,我们研究了EDA对TBHP处理的软骨细胞中软骨细胞功能障碍、凋亡、炎症反应和线粒体功能的影响及其潜在机制。使用内侧半月板不稳定(DMM)模型研究EDA对OA进展的影响。使用Nrf2基因敲除小鼠来确定NRF2作为EDA靶点的潜在作用。

结果

EDA显著减轻氧化应激引发的软骨细胞功能障碍,保护软骨细胞免受凋亡和炎症反应,并维持软骨细胞内的线粒体功能和氧化还原平衡。在分子水平上,EDA似乎通过参与并激活核因子红细胞2相关因子2(NRF2)途径来阻止OA的进展,该途径对于维持线粒体功能和氧化还原平衡至关重要。值得注意的是,在Nrf2基因敲除小鼠中,EDA对OA的保护作用被消除,这突出了NRF2信号通路在介导EDA治疗作用中的重要性。

结论

EDA有减轻软骨细胞退变的潜力,从而减缓OA的进展。因此,EDA可能代表一种治疗OA的新型治疗药物,可能扩大其临床应用。

本文的转化潜力

作为一种用于治疗神经系统疾病的临床许可药物,依达拉奉已显示出对OA发展有良好的治疗效果。从机制上讲,依达拉奉通过激活NRF2信号通路稳定线粒体功能并维持氧化还原稳态。依达拉奉对OA的保护作用在细胞实验和动物实验中得到了验证。这些发现为依达拉奉在临床上重新用于治疗OA提供了有力证据。

https://cdn.ncbi.nlm.nih.gov/pmc/blobs/e59c/12056803/8aacbe4bd3d3/mmcfigs4.jpg
https://cdn.ncbi.nlm.nih.gov/pmc/blobs/e59c/12056803/5b7be9b02cb0/ga1.jpg
https://cdn.ncbi.nlm.nih.gov/pmc/blobs/e59c/12056803/2870cb70eb48/gr1.jpg
https://cdn.ncbi.nlm.nih.gov/pmc/blobs/e59c/12056803/300af4231623/gr2.jpg
https://cdn.ncbi.nlm.nih.gov/pmc/blobs/e59c/12056803/cd246c11926f/gr3.jpg
https://cdn.ncbi.nlm.nih.gov/pmc/blobs/e59c/12056803/7e437ae08c4e/gr4.jpg
https://cdn.ncbi.nlm.nih.gov/pmc/blobs/e59c/12056803/58f5c491c566/gr5.jpg
https://cdn.ncbi.nlm.nih.gov/pmc/blobs/e59c/12056803/eac6b63cc06e/gr6.jpg
https://cdn.ncbi.nlm.nih.gov/pmc/blobs/e59c/12056803/324abba66cf5/gr7.jpg
https://cdn.ncbi.nlm.nih.gov/pmc/blobs/e59c/12056803/9a5b05d064cc/gr8.jpg
https://cdn.ncbi.nlm.nih.gov/pmc/blobs/e59c/12056803/c5f68ad8801d/mmcfigs1.jpg
https://cdn.ncbi.nlm.nih.gov/pmc/blobs/e59c/12056803/41e177d63538/mmcfigs2.jpg
https://cdn.ncbi.nlm.nih.gov/pmc/blobs/e59c/12056803/1aa72a7c0d95/mmcfigs3.jpg
https://cdn.ncbi.nlm.nih.gov/pmc/blobs/e59c/12056803/8aacbe4bd3d3/mmcfigs4.jpg
https://cdn.ncbi.nlm.nih.gov/pmc/blobs/e59c/12056803/5b7be9b02cb0/ga1.jpg
https://cdn.ncbi.nlm.nih.gov/pmc/blobs/e59c/12056803/2870cb70eb48/gr1.jpg
https://cdn.ncbi.nlm.nih.gov/pmc/blobs/e59c/12056803/300af4231623/gr2.jpg
https://cdn.ncbi.nlm.nih.gov/pmc/blobs/e59c/12056803/cd246c11926f/gr3.jpg
https://cdn.ncbi.nlm.nih.gov/pmc/blobs/e59c/12056803/7e437ae08c4e/gr4.jpg
https://cdn.ncbi.nlm.nih.gov/pmc/blobs/e59c/12056803/58f5c491c566/gr5.jpg
https://cdn.ncbi.nlm.nih.gov/pmc/blobs/e59c/12056803/eac6b63cc06e/gr6.jpg
https://cdn.ncbi.nlm.nih.gov/pmc/blobs/e59c/12056803/324abba66cf5/gr7.jpg
https://cdn.ncbi.nlm.nih.gov/pmc/blobs/e59c/12056803/9a5b05d064cc/gr8.jpg
https://cdn.ncbi.nlm.nih.gov/pmc/blobs/e59c/12056803/c5f68ad8801d/mmcfigs1.jpg
https://cdn.ncbi.nlm.nih.gov/pmc/blobs/e59c/12056803/41e177d63538/mmcfigs2.jpg
https://cdn.ncbi.nlm.nih.gov/pmc/blobs/e59c/12056803/1aa72a7c0d95/mmcfigs3.jpg
https://cdn.ncbi.nlm.nih.gov/pmc/blobs/e59c/12056803/8aacbe4bd3d3/mmcfigs4.jpg

相似文献

1
Therapeutic effect of edaravone on osteoarthritis: targeting NRF2 signaling and mitochondrial function.依达拉奉对骨关节炎的治疗作用:靶向NRF2信号通路和线粒体功能
J Orthop Translat. 2025 Apr 25;52:220-232. doi: 10.1016/j.jot.2025.04.008. eCollection 2025 May.
2
Fibroblast growth factor 9 reduces TBHP-induced oxidative stress in chondrocytes and diminishes mouse osteoarthritis by activating ERK/Nrf2 signaling pathway.成纤维细胞生长因子9通过激活ERK/Nrf2信号通路减轻叔丁基过氧化氢诱导的软骨细胞氧化应激并减轻小鼠骨关节炎。
Int Immunopharmacol. 2023 Jan;114:109606. doi: 10.1016/j.intimp.2022.109606. Epub 2022 Dec 19.
3
Vinpocetine protects against osteoarthritis by inhibiting ferroptosis and extracellular matrix degradation via activation of the Nrf2/GPX4 pathway.长春西汀通过激活 Nrf2/GPX4 通路抑制铁死亡和细胞外基质降解来防治骨关节炎。
Phytomedicine. 2024 Dec;135:156115. doi: 10.1016/j.phymed.2024.156115. Epub 2024 Sep 30.
4
Edaravone ameliorates depressive and anxiety-like behaviors via Sirt1/Nrf2/HO-1/Gpx4 pathway.依达拉奉通过 Sirt1/Nrf2/HO-1/Gpx4 通路改善抑郁和焦虑样行为。
J Neuroinflammation. 2022 Feb 7;19(1):41. doi: 10.1186/s12974-022-02400-6.
5
Bardoxolone-Methyl Prevents Oxidative Stress-Mediated Apoptosis and Extracellular Matrix Degradation in vitro and Alleviates Osteoarthritis in vivo.Bardoxolone-Methyl 可预防体外氧化应激介导的细胞凋亡和细胞外基质降解,并减轻体内骨关节炎。
Drug Des Devel Ther. 2021 Sep 4;15:3735-3747. doi: 10.2147/DDDT.S314767. eCollection 2021.
6
Forsythoside A mitigates osteoarthritis and inhibits chondrocyte senescence by promoting mitophagy and suppressing NLRP3 inflammasome via the Nrf2 pathway.forsythoside A 通过促进自噬和抑制 NLRP3 炎性小体来减轻骨关节炎并抑制软骨细胞衰老,其机制与 Nrf2 通路有关。
Phytomedicine. 2024 Dec;135:156052. doi: 10.1016/j.phymed.2024.156052. Epub 2024 Oct 2.
7
S-allyl cysteine reduces osteoarthritis pathology in the tert-butyl hydroperoxide-treated chondrocytes and the destabilization of the medial meniscus model mice via the Nrf2 signaling pathway.S-烯丙基半胱氨酸通过Nrf2信号通路减轻叔丁基过氧化氢处理的软骨细胞中的骨关节炎病理变化以及内侧半月板模型小鼠的半月板不稳定。
Aging (Albany NY). 2020 Oct 7;12(19):19254-19272. doi: 10.18632/aging.103757.
8
Protective effects of combined treatment with mild hypothermia and edaravone against cerebral ischemia/reperfusion injury via oxidative stress and Nrf2 pathway regulation.联合亚低温和依达拉奉治疗通过氧化应激和 Nrf2 通路调节对脑缺血/再灌注损伤的保护作用。
Int J Oncol. 2020 Aug;57(2):500-508. doi: 10.3892/ijo.2020.5077. Epub 2020 Jun 4.
9
Sappanone a alleviates osteoarthritis progression by inhibiting chondrocyte ferroptosis via activating the SIRT1/Nrf2 signaling pathway.紫檀芪通过激活 SIRT1/Nrf2 信号通路抑制软骨细胞铁死亡来缓解骨关节炎进展。
Naunyn Schmiedebergs Arch Pharmacol. 2024 Nov;397(11):8759-8770. doi: 10.1007/s00210-024-03179-4. Epub 2024 Jun 4.
10
Edaravone attenuates experimental asthma in mice through induction of HO-1 and the Keap1/Nrf2 pathway.依达拉奉通过诱导血红素加氧酶-1(HO-1)和Keap1/Nrf2信号通路减轻小鼠实验性哮喘。
Exp Ther Med. 2020 Feb;19(2):1407-1416. doi: 10.3892/etm.2019.8351. Epub 2019 Dec 19.

引用本文的文献

1
"Multidisciplinary synergy driving innovation in orthopaedic translational medicine".多学科协同推动骨科转化医学创新
J Orthop Translat. 2025 Jun 4;52:A1-A3. doi: 10.1016/j.jot.2025.06.001. eCollection 2025 May.

本文引用的文献

1
Nrf2-Keap1 in Cardiovascular Disease: Which Is the Cart and Which the Horse?Nrf2-Keap1 在心血管疾病中的作用:孰因孰果?
Physiology (Bethesda). 2024 Sep 1;39(5):0. doi: 10.1152/physiol.00015.2024. Epub 2024 Apr 30.
2
Biphasic release of betamethasone from an injectable HA hydrogel implant for alleviating lumbar disc herniation induced sciatica.从一种可注射的 HA 水凝胶植入物中双相释放倍他米松,用于缓解腰椎间盘突出症引起的坐骨神经痛。
Acta Biomater. 2024 Mar 1;176:173-189. doi: 10.1016/j.actbio.2024.01.016. Epub 2024 Jan 18.
3
EULAR recommendations for the non-pharmacological core management of hip and knee osteoarthritis: 2023 update.
EULAR 推荐的髋和膝骨关节炎非药物核心管理:2023 更新。
Ann Rheum Dis. 2024 May 15;83(6):730-740. doi: 10.1136/ard-2023-225041.
4
Edaravone Confers Neuroprotective, Anti-inflammatory, and Antioxidant Effects on the Fetal Brain of a Placental-ischemia Mouse Model.依达拉奉对胎盘缺血模型胎鼠大脑具有神经保护、抗炎及抗氧化作用。
J Neuroimmune Pharmacol. 2023 Dec;18(4):640-656. doi: 10.1007/s11481-023-10095-6. Epub 2023 Nov 4.
5
Oxidative stress as a key modulator of cell fate decision in osteoarthritis and osteoporosis: a narrative review.氧化应激作为调控骨关节炎和骨质疏松细胞命运的关键因素:一个叙述性综述。
Cell Mol Biol Lett. 2023 Sep 30;28(1):76. doi: 10.1186/s11658-023-00489-y.
6
Oral Edaravone - Introducing a Flexible Treatment Option for Amyotrophic Lateral Sclerosis.口服依达拉奉——为肌萎缩侧索硬化症引入一种灵活的治疗选择。
Expert Rev Neurother. 2023 Jul-Dec;23(10):859-866. doi: 10.1080/14737175.2023.2251687. Epub 2023 Sep 12.
7
The NRF2/Keap1 pathway as a therapeutic target in inflammatory bowel disease.NRF2/Keap1 通路作为炎症性肠病的治疗靶点。
Trends Mol Med. 2023 Oct;29(10):830-842. doi: 10.1016/j.molmed.2023.07.008. Epub 2023 Aug 7.
8
The role and intervention of mitochondrial metabolism in osteoarthritis.线粒体代谢在骨关节炎中的作用和干预。
Mol Cell Biochem. 2024 Jun;479(6):1513-1524. doi: 10.1007/s11010-023-04818-9. Epub 2023 Jul 24.
9
Osteoarthritis, part of life or a curable disease? A bird's-eye view.骨关节炎,生命的一部分还是可治愈的疾病?鸟瞰全局。
J Intern Med. 2023 Jun;293(6):681-693. doi: 10.1111/joim.13634. Epub 2023 Apr 2.
10
Mitochondrial pores at the crossroad between cell death and inflammatory signaling.线粒体孔在细胞死亡和炎症信号之间的十字路口。
Mol Cell. 2023 Mar 16;83(6):843-856. doi: 10.1016/j.molcel.2023.02.021.