Zhang Dainan, Wang Xiaoyin, Xiao Meng, Ma Shunchang, Li Shaomin, Jia Wang
Department of Neurosurgery, Beijing Tian Hospital, Beijing Neurosurgical Institute, Capital Medical University, Beijing, China.
Henan Key Laboratory of Neurorestoratology, The First Affiliated Hospital of Xinxiang Medical University, Weihui, Henan, China.
Oncogenesis. 2025 May 9;14(1):15. doi: 10.1038/s41389-025-00559-0.
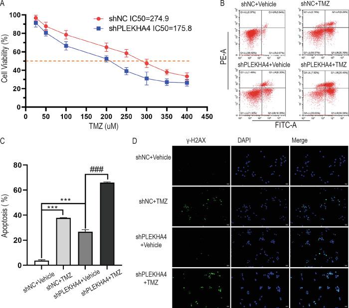
Recent studies have demonstrated that PLEKHA4 promotes tumor growth in some cancers, such as small-cell lung cancer, melanoma, and hepatic carcinomas; however, the underlying mechanism in glioblastoma remains ambiguous. Bioinformatic was used to analysis PLEKHA4 expression. In vitro and in vivo experiments were conducted to detect the effect of PLEKHA4 on glioblastoma cell glycolytic reprogramming and progression. GSEA was used to analyze the signal pathways related to PLEKHA4. Pharmacological methods further validated the role of activation pathways. We evaluated the effects of PLEKHA4 knockdown combined with temozolomide (TMZ) on glioblastoma cell proliferation and apoptosis in vitro and in vivo. We observed an overexpression of PLEKHA4 in GBM cell lines, resulting in enhanced cell proliferation, inhibited apoptosis, and promoted glycolysis. Mechanistically, our study demonstrated that PLEKHA4 mediates cell proliferation, apoptosis, and glycolysis via the STAT3/SOCS1 signaling pathway. Additionally, HOXD9 was predicted using Jasper, which is a transcription factor that binds to the PLEKHA4 promoter region. Knocking down PLEKHA4 combined with TMZ inhibited cell proliferation and promoted cell apoptosis in vitro and in vivo. Our results indicated that HOXD9-medicated PLEKHA4 regulates glioblastoma cell proliferation and glycolysis via activation of the STAT3/SOCS1 pathway.
最近的研究表明,PLEKHA4在某些癌症中促进肿瘤生长,如小细胞肺癌、黑色素瘤和肝癌;然而,其在胶质母细胞瘤中的潜在机制仍不明确。运用生物信息学分析PLEKHA4的表达情况。进行体外和体内实验以检测PLEKHA4对胶质母细胞瘤细胞糖酵解重编程和进展的影响。采用基因集富集分析(GSEA)来分析与PLEKHA4相关的信号通路。药理学方法进一步验证了激活通路的作用。我们评估了敲低PLEKHA4联合替莫唑胺(TMZ)对胶质母细胞瘤细胞在体外和体内增殖及凋亡的影响。我们观察到PLEKHA4在胶质母细胞瘤细胞系中过表达,导致细胞增殖增强、凋亡受抑制以及糖酵解增加。从机制上讲,我们的研究表明PLEKHA4通过STAT3/SOCS1信号通路介导细胞增殖、凋亡和糖酵解。此外,使用Jasper预测出HOXD9,它是一种与PLEKHA4启动子区域结合的转录因子。敲低PLEKHA4联合TMZ在体外和体内均抑制细胞增殖并促进细胞凋亡。我们的结果表明,HOXD9介导的PLEKHA4通过激活STAT3/SOCS1通路调节胶质母细胞瘤细胞的增殖和糖酵解。