Suppr超能文献

血清尿酸与妇科癌症风险之间的关系:一项孟德尔随机化研究。

The Relationship Between Serum Uric Acid and Gynecologic Cancer Risk: A Mendelian Randomization Study.

作者信息

Cai Lei, Yang Chenmin

机构信息

Department of Obstetrics and Gynecology, Ruijin Hospital, School of Medicine, Shanghai Jiao Tong University, Shanghai, 200023, People's Republic of China.

出版信息

Int J Womens Health. 2025 May 5;17:1237-1245. doi: 10.2147/IJWH.S493564. eCollection 2025.

Abstract

AIM

High serum uric acid (UA) levels have been linked to cancer development through chronic inflammation and oxidative damage. Traditional epidemiological studies have shown inconsistent results regarding the relationship between uric acid and gynecological cancers. This study uses Mendelian randomization (MR) to explore the potential association between serum UA levels and various gynecological cancers.

METHODS

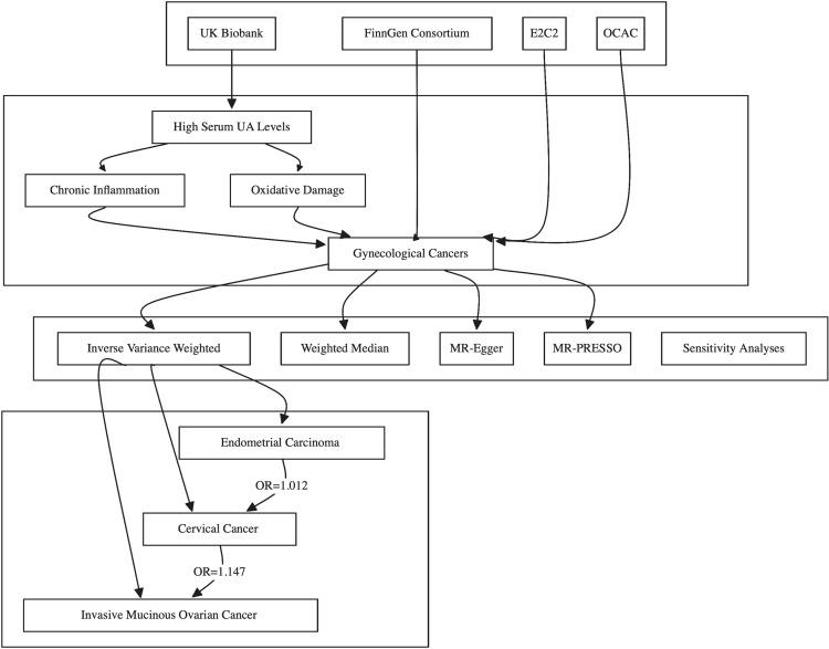
In this two-sample MR study, summary statistical data of the genome-wide association studies (GWASs) on serum UA levels were extracted from the UK Biobank (UKB), and those on gynecological cancers were obtained from the FinnGen consortium, the Epidemiology of Endometrial Cancer Consortium (E2C2), and the Ovarian Cancer Association Consortium (OCAC). Inverse variance weighted (IVW), weighted median, MR-Egger, weighted mode, MR-Pleiotropy RESidual Sum and Outlier (MR-PRESSO), and MR-Radial methods were utilized to investigate the bidirectional causal associations of serum UA levels with gynecological cancers. The evaluation indexes were odds ratios (ORs) and confidence intervals (CIs). Tests for horizontal pleiotropism and heterogeneity of instrumental variables (IVs) were performed, respectively using MR-Egger test and Cochran's Q statistics. In addition, leave-one-out and MR scatter plots were employed for sensitivity analyses.

RESULTS

IVW estimates suggested that serum UA levels elevated 1 unit had a potential causal association with higher odds of both cervical cancer (CC) (OR=1.147, 95% CI: 1.020-1.290) and invasive mucinous ovarian cancer (IMOC) (OR=1.199, 95% CI: 1.033-1.393). Also, endometrial carcinoma (EC) had a potential causal association with it (OR=1.012, 95% CI: 1.000-1.024). Additionally, sensitivity analyses showed the potential causal associations between UA and CC/IMOC were relatively robust.

CONCLUSION

An elevated serum UA level had potential associations with CC and IMOC, whereas patients with EC should pay attention to it in clinical practice, which may reduce the potential risk of gynecological cancers. However, further evidence is needed to clarify the true relationships between UA and gynecological cancers.

摘要

目的

高血清尿酸(UA)水平已通过慢性炎症和氧化损伤与癌症发展相关联。传统流行病学研究关于尿酸与妇科癌症之间的关系得出了不一致的结果。本研究采用孟德尔随机化(MR)方法来探索血清UA水平与各种妇科癌症之间的潜在关联。

方法

在这项两样本MR研究中,从英国生物银行(UKB)提取了关于血清UA水平的全基因组关联研究(GWAS)的汇总统计数据,而关于妇科癌症的汇总统计数据则从芬兰基因联盟、子宫内膜癌流行病学联盟(E2C2)和卵巢癌协会联盟(OCAC)获得。采用逆方差加权(IVW)、加权中位数、MR-Egger、加权模式、MR-多效性残差和异常值(MR-PRESSO)以及MR-径向方法来研究血清UA水平与妇科癌症之间的双向因果关联。评估指标为比值比(OR)和置信区间(CI)。分别使用MR-Egger检验和 Cochr an's Q统计量对水平多效性和工具变量(IV)的异质性进行检验。此外,采用留一法和MR散点图进行敏感性分析。

结果

IVW估计表明,血清UA水平每升高1个单位与宫颈癌(CC)(OR = 1.147,95% CI:1.020 - 1.290)和浸润性黏液性卵巢癌(IMOC)(OR = 1.199,95% CI:1.033 - 1.393)的较高发病几率存在潜在因果关联。此外,子宫内膜癌(EC)与之也存在潜在因果关联(OR = 1.012,95% CI:1.000 - 1.024)。此外,敏感性分析表明UA与CC/IMOC之间的潜在因果关联相对稳健。

结论

血清UA水平升高与CC和IMOC存在潜在关联,而EC患者在临床实践中应予以关注,这可能会降低妇科癌症的潜在风险。然而,需要进一步的证据来阐明UA与妇科癌症之间的真实关系。

https://cdn.ncbi.nlm.nih.gov/pmc/blobs/ace1/12065537/3ef97df8a482/IJWH-17-1237-g0001.jpg

文献检索

告别复杂PubMed语法,用中文像聊天一样搜索,搜遍4000万医学文献。AI智能推荐,让科研检索更轻松。

立即免费搜索

文件翻译

保留排版,准确专业,支持PDF/Word/PPT等文件格式,支持 12+语言互译。

免费翻译文档

深度研究

AI帮你快速写综述,25分钟生成高质量综述,智能提取关键信息,辅助科研写作。

立即免费体验