Suppr超能文献

靶向肾素-血管紧张素系统的新型抗高血压药物:作用机制与研究

Novel Antihypertensive Medications to Target the Renin-Angiotensin System: Mechanisms and Research.

作者信息

Jiang Zhe, Zhai Changlin, Tang Guanmin

机构信息

Department of Cardiology, Jiaxing University Master Degree Cultivation Base, Zhejiang Chinese Medical University, 310053 Hangzhou, Zhejiang, China.

Department of Cardiology, The Affiliated Hospital of Jiaxing University, 314001 Jiaxing, Zhejiang, China.

出版信息

Rev Cardiovasc Med. 2025 Apr 21;26(4):27963. doi: 10.31083/RCM27963. eCollection 2025 Apr.

Abstract

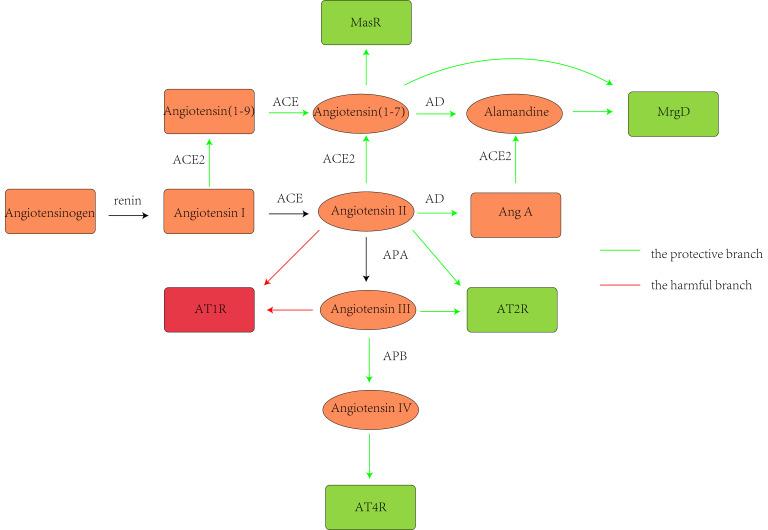
An estimated 1.28 billion individuals in the global population suffer from hypertension. Importantly, uncontrolled hypertension is strongly linked to various cardiovascular and cerebrovascular diseases. The role of the renin-angiotensin system (RAS) is widely acknowledged in the development and progression of hypertension. This system comprises angiotensinogen, the renin/(pro)renin/(pro)renin receptor (PRR) axis, the renin/angiotensin-converting enzyme/angiotensin (Ang) II/Ang II type I receptor (AT1R) axis, the renin/angiotensin-converting enzyme (ACE) 2/Ang (1-7)/Mas receptor (MasR) axis, the alamandine/Mas-related G protein-coupled D (MrgD) receptor axis, and the renin/ACE/Ang II/Ang II type II receptor (AT2R) axis. Additionally, brain Ang III plays a vital role in regulating central blood pressure. The current overview presents the latest research findings on the mechanisms through which novel anti-hypertensive medications target the RAS. These include zilebesiran (targeting angiotensinogen), PRO20 (targeting the renin/(pro)renin/PRR axis), sacubitril/valsartan (targeting the renin/ACE/Ang II/AT1R axis), GSK2586881, Ang (1-7) and AVE0991 (targeting the renin/ACE2/Ang (1-7)/MasR axis), alamandine (targeting the alamandine/MrgD receptor axis), C21 and β-Pro7-Ang III (targeting the renin/ACE/Ang II/AT2R axis), EC33, and firibastat and NI956 (targeting brain Ang III).

摘要

全球约有12.8亿人患有高血压。重要的是,未得到控制的高血压与多种心脑血管疾病密切相关。肾素-血管紧张素系统(RAS)在高血压的发生和发展中所起的作用已得到广泛认可。该系统包括血管紧张素原、肾素/(原)肾素/(原)肾素受体(PRR)轴、肾素/血管紧张素转换酶/血管紧张素(Ang)II/Ang II 1型受体(AT1R)轴、肾素/血管紧张素转换酶(ACE)2/Ang(1-7)/Mas受体(MasR)轴、阿兰曼丁/Mas相关G蛋白偶联受体D(MrgD)受体轴以及肾素/ACE/Ang II/Ang II 2型受体(AT2R)轴。此外,脑源性血管紧张素III在调节中枢血压方面起着至关重要的作用。本综述介绍了新型抗高血压药物作用于RAS的机制的最新研究成果。这些药物包括替米贝司兰(作用于血管紧张素原)、PRO20(作用于肾素/(原)肾素/PRR轴)、沙库巴曲/缬沙坦(作用于肾素/ACE/Ang II/AT1R轴)、GSK2586881、Ang(1-7)和AVE0991(作用于肾素/ACE2/Ang(1-7)/MasR轴)、阿兰曼丁(作用于阿兰曼丁/MrgD受体轴)、C21和β-Pro7-Ang III(作用于肾素/ACE/Ang II/AT2R轴)、EC33以及非瑞司他和NI956(作用于脑源性血管紧张素III)。

https://cdn.ncbi.nlm.nih.gov/pmc/blobs/c564/12059749/19e420d9bdc9/2153-8174-26-4-27963-g1.jpg

文献检索

告别复杂PubMed语法,用中文像聊天一样搜索,搜遍4000万医学文献。AI智能推荐,让科研检索更轻松。

立即免费搜索

文件翻译

保留排版,准确专业,支持PDF/Word/PPT等文件格式,支持 12+语言互译。

免费翻译文档

深度研究

AI帮你快速写综述,25分钟生成高质量综述,智能提取关键信息,辅助科研写作。

立即免费体验