Suppr超能文献

基于代谢组学和机器学习的肝功能正常的瓜氨酸血症患儿代谢谱及生长发育迟缓预测研究

Metabolic profiles and prediction of failure to thrive of citrin deficiency with normal liver function based on metabolomics and machine learning.

作者信息

Wang Peiyao, Zhou Duo, Hu Lingwei, Ge Pingping, Cen Ziyan, Hu Zhenzhen, He Qimin, Zhou Kejun, Wu Benqing, Huang Xinwen

机构信息

Department of Genetics and Metabolism, Children's Hospital of Zhejiang University School of Medicine, National Clinical Research Center for Child Health, No. 3333 Binsheng Road, Binjiang District, Hangzhou City, Zhejiang Province, 310052, China.

School of Geography Science and Geomatics Engineering, Suzhou University of Science and Technology, Suzhou, 215009, China.

出版信息

Nutr Metab (Lond). 2025 May 12;22(1):42. doi: 10.1186/s12986-025-00928-x.

Abstract

PURPOSE

This study aimed to explore metabolite pathways and identify residual metabolites during the post-neonatal intrahepatic cholestasis caused by citrin deficiency (post-NICCD) phase, while developing a predictive model for failure to thrive (FTT) using selected metabolites.

METHOD

A case-control study was conducted from October 2020 to July 2024, including 16 NICCD patients, 31 NICCD-matched controls, 34 post-NICCD patients, and 70 post-NICCD-matched controls. Post-NICCD patients were further stratified into two groups based on growth outcomes. Biomarkers for FTT were identified using Lasso regression and random forest analysis. A non-invasive predictive model was developed, visualized as a nomogram, and internally validated using the enhanced bootstrap method. The model's performance was evaluated with receiver operating characteristic curves and calibration curves. Metabolite concentrations (amino acids, acylcarnitines, organic acids, and free fatty acids) were measured using liquid chromatography or ultra-performance liquid chromatography-tandem mass spectrometry.

RESULTS

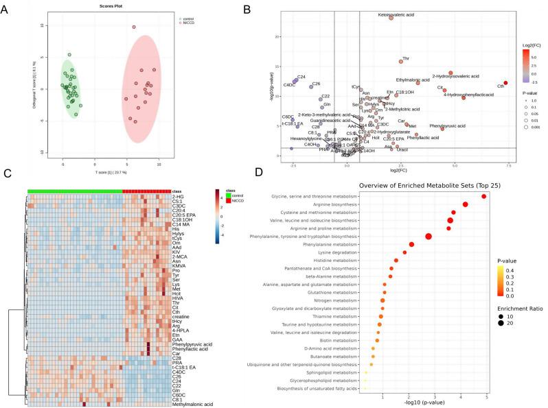
The biosynthesis of unsaturated fatty acids was identified as the most significantly altered pathway in post-NICCD patients. Twelve residual metabolites altered during both NICCD and post-NICCD phases were identified, including: 2-hydroxyisovaleric acid, alpha-ketoisovaleric acid, C5:1, 3-methyl-2-oxovaleric acid, C18:1OH, C20:4, myristic acid, eicosapentaenoic acid, carnosine, hydroxylysine, phenylpyruvic acid, and 2-methylcitric acid. Lasso regression and random forest analysis identified kynurenine, arginine, alanine, and aspartate as the optimal biomarkers for predicting FTT in post-NICCD patients. The predictive model constructed with these four biomarkers demonstrated an AUC of 0.947.

CONCLUSION

While post-NICCD patients recover clinically and biochemically, their metabolic profiles remain incompletely restored. The predictive model based on kynurenine, arginine, alanine, and aspartate provides robust diagnostic performance for detecting FTT in post-NICCD patients.

摘要

目的

本研究旨在探索瓜氨酸缺乏所致新生儿期后肝内胆汁淤积症(NICCD)阶段的代谢途径并鉴定残留代谢物,同时利用选定的代谢物建立生长发育不良(FTT)的预测模型。

方法

于2020年10月至2024年7月开展一项病例对照研究,纳入16例NICCD患者、31例NICCD匹配对照、34例NICCD后患者和70例NICCD后匹配对照。NICCD后患者根据生长结局进一步分为两组。使用套索回归和随机森林分析确定FTT的生物标志物。建立了一个非侵入性预测模型,以列线图形式呈现,并使用增强型自举法进行内部验证。通过受试者操作特征曲线和校准曲线评估模型性能。使用液相色谱或超高效液相色谱 - 串联质谱法测量代谢物浓度(氨基酸、酰基肉碱、有机酸和游离脂肪酸)。

结果

不饱和脂肪酸的生物合成被确定为NICCD后患者中变化最显著的途径。鉴定出在NICCD和NICCD后阶段均发生变化的12种残留代谢物,包括:2 - 羟基异戊酸、α - 酮异戊酸、C5:1、3 - 甲基 - 2 - 氧代戊酸、C18:1OH、C20:4、肉豆蔻酸、二十碳五烯酸、肌肽、羟赖氨酸、苯丙酮酸和2 - 甲基柠檬酸。套索回归和随机森林分析确定犬尿氨酸、精氨酸、丙氨酸和天冬氨酸为预测NICCD后患者FTT的最佳生物标志物。用这四种生物标志物构建的预测模型的曲线下面积(AUC)为0.947。

结论

虽然NICCD后患者在临床和生化方面有所恢复,但其代谢谱仍未完全恢复。基于犬尿氨酸、精氨酸、丙氨酸和天冬氨酸的预测模型在检测NICCD后患者的FTT方面具有强大的诊断性能。

https://cdn.ncbi.nlm.nih.gov/pmc/blobs/e8b7/12070541/826b2432e761/12986_2025_928_Fig1_HTML.jpg

文献检索

告别复杂PubMed语法,用中文像聊天一样搜索,搜遍4000万医学文献。AI智能推荐,让科研检索更轻松。

立即免费搜索

文件翻译

保留排版,准确专业,支持PDF/Word/PPT等文件格式,支持 12+语言互译。

免费翻译文档

深度研究

AI帮你快速写综述,25分钟生成高质量综述,智能提取关键信息,辅助科研写作。

立即免费体验