Suppr超能文献

RAE1-STOP1模块调控拟南芥早期幼苗对脱落酸的敏感性。

The RAE1-STOP1 module regulates ABA sensitivity in early seedlings of Arabidopsis.

作者信息

Zhang Yuqing, Huang Min, Liu Yinyin, Yang Mengmeng, Hou Yuqi, Huang Chao-Feng, Wang Ning Ning, Li Lei

机构信息

Frontiers Science Center for Cell Responses, Department of Plant Biology and Ecology, College of Life Sciences, Nankai University, Tianjin, 300071, China.

National Key Laboratory of Plant Molecular Genetics, Shanghai Center for Plant Stress Biology, CAS Center for Excellence in Molecular Plant Sciences, Chinese Academy of Sciences, Shanghai, 200032, China.

出版信息

BMC Plant Biol. 2025 May 13;25(1):627. doi: 10.1186/s12870-025-06635-2.

Abstract

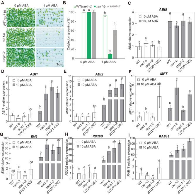
The SENSITIVE TO PROTON RHIZOTOXICITY 1 (STOP1) transcription factor plays a pivotal role in maintaining cellular ion balance and governing aluminum tolerance in plants. Abscisic acid (ABA) participates in aluminum tolerance by inducing the expression of several genes that are STOP1 targets. However, the interplay between ABA signaling and STOP1-mediated gene expression remains poorly understood. The F-box protein RAE1, an SCF-type E3 ligase component, recognizes STOP1 and controls its ubiquitination and degradation. This study revealed that exogenous ABA supplementation reduced STOP1 levels by promoting the expression of RAE1. Notably, both RAE1 loss-of-function mutants and STOP1 overexpressing lines showed enhanced sensitivity to exogenous ABA treatment, which correlated with early stage post-transcriptional upregulation of ABSCISIC ACID INSENSITIVE5 (ABI5). Our observations suggest that RAE1 operates as an ABA-responsive factor, exerting control over STOP1 homeostasis to regulate ABA responses in Arabidopsis. Interestingly, the STOP1 dysfunctional alleles exhibit ABA sensitivity despite a reduction in ABI5, with similar expression levels of ABA-responsive genes, except for the ABI5 repressor MFT, compared to the rae1 and STOP1 overexpression lines. This may suggest a bidirectional role of STOP1 in ABA sensitivity and highlights the critical importance of maintaining STOP1 homeostasis to balance growth and stress tolerance.

摘要

质子根毒性敏感1(STOP1)转录因子在维持植物细胞离子平衡和调控铝耐受性方面发挥着关键作用。脱落酸(ABA)通过诱导多个作为STOP1靶标的基因表达来参与铝耐受性。然而,ABA信号传导与STOP1介导的基因表达之间的相互作用仍知之甚少。F-box蛋白RAE1是SCF型E3连接酶的一个组分,可识别STOP1并控制其泛素化和降解。本研究表明,外源添加ABA通过促进RAE1的表达降低了STOP1的水平。值得注意的是,RAE1功能缺失突变体和STOP1过表达株系对外源ABA处理均表现出增强的敏感性,这与脱落酸不敏感5(ABI5)转录后早期上调相关。我们的观察结果表明,RAE1作为一种ABA响应因子发挥作用,通过控制STOP1的稳态来调节拟南芥中的ABA反应。有趣的是,尽管ABI5减少,但STOP1功能失调的等位基因仍表现出ABA敏感性,与rae1和STOP1过表达株系相比,除ABI5阻遏物MFT外,ABA响应基因的表达水平相似。这可能表明STOP1在ABA敏感性中具有双向作用,并突出了维持STOP1稳态以平衡生长和胁迫耐受性的至关重要性。

https://cdn.ncbi.nlm.nih.gov/pmc/blobs/e472/12070514/3cf58c48ba03/12870_2025_6635_Fig1_HTML.jpg

文献检索

告别复杂PubMed语法,用中文像聊天一样搜索,搜遍4000万医学文献。AI智能推荐,让科研检索更轻松。

立即免费搜索

文件翻译

保留排版,准确专业,支持PDF/Word/PPT等文件格式,支持 12+语言互译。

免费翻译文档

深度研究

AI帮你快速写综述,25分钟生成高质量综述,智能提取关键信息,辅助科研写作。

立即免费体验