Suppr超能文献

对三阴性乳腺癌特异性超级增强子进行分析可识别高危间充质发育亚型及溴结构域和末端外结构域抑制剂(BETi)可靶向的脆弱性。

Profiling triple-negative breast cancer-specific super-enhancers identifies high-risk mesenchymal development subtype and BETi-Targetable vulnerabilities.

作者信息

Chen Qing-Shan, Cai Rui-Zhao, Wang Yan, Liang Ge-Hao, Zhang Kai-Ming, Yang Xiao-Yu, Yang Dong, Zhao De-Chang, Zhu Xiao-Feng, Deng Rong, Tang Jun

机构信息

State Key Laboratory of Oncology in South China, Guangdong Provincial Clinical Research Center for Cancer, Sun Yat-sen University Cancer Center, Guangzhou, 510060, P. R. China.

Department of Breast Oncology, Sun Yat-sen University Cancer Center, Guangzhou, China.

出版信息

Mol Cancer. 2025 May 13;24(1):141. doi: 10.1186/s12943-025-02342-6.

Abstract

BACKGROUND

Super-enhancers (SEs) are critical regulators of tumorigenesis and represent promising targets for bromodomain and extra-terminal domain inhibitors (BETi). However, clinical studies across various solid tumors, including triple-negative breast cancer (TNBC), have demonstrated limited BETi efficacy. This study aims to investigate SE heterogeneity in TNBC and its influence on BETi effectiveness, with the goal of advancing BETi precision treatment strategies and enhancing therapeutic efficacy.

METHODS

We conducted a comprehensive analysis of H3K27ac ChIP-Seq data from TNBC cell lines and clinical samples, integrating multiple bulk RNA-Seq, scRNA-Seq, and stRNA-Seq datasets to characterize the SE landscape and heterogeneity in TNBC. Utilizing various bioinformatics algorithms, CERES scoring, and clinical prognostic data on transcription factors (TFs), we identified core transcriptional regulatory circuits (CRCs) composed of TNBC-specific SEs and master regulators, characterizing different TNBC subtypes. The biological significance of CRCs in these different TNBC subtypes and their influence on BETi sensitivity were evaluated using in vitro and in vivo models.

RESULTS

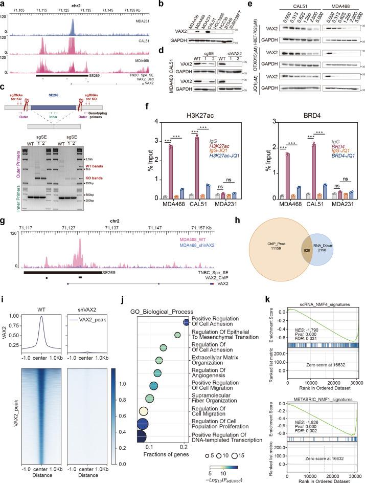
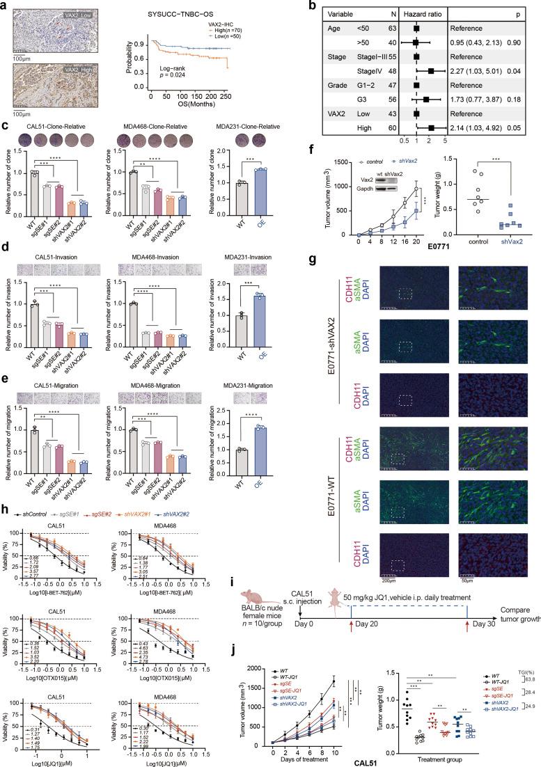
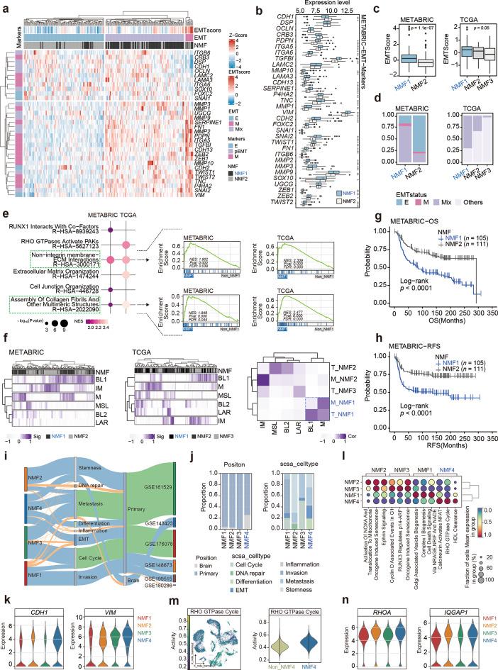
Our findings revealed a distinct SE landscape in TNBC compared to non-TNBC and normal breast epithelium, allowing TNBC to be classified into distinct subtypes based on TNBC-specific SEs. Importantly, we identified a high-risk mesenchymal development subtype, validated across cell lines and transcriptomic analyses, primarily driven by a CRC consisting of the master regulator VAX2 and a TNBC-specific SE. This SE-VAX2 CRC is essential for sustaining the malignant traits of this subtype and increasing its sensitivity to BETi.

CONCLUSIONS

Our research clarifies the heterogeneity of SEs in TNBC and identifies a high-risk mesenchymal development subtype driven by the SE-VAX2 CRC. The subtype shows more sensitivity to BETi, supporting its precision application in TNBC.

摘要

背景

超级增强子(SEs)是肿瘤发生的关键调节因子,是溴结构域和额外末端结构域抑制剂(BETi)的有前景的靶点。然而,包括三阴性乳腺癌(TNBC)在内的各种实体瘤的临床研究表明,BETi的疗效有限。本研究旨在调查TNBC中SE的异质性及其对BETi有效性的影响,以推进BETi精准治疗策略并提高治疗效果。

方法

我们对TNBC细胞系和临床样本的H3K27ac ChIP-Seq数据进行了全面分析,整合了多个批量RNA-Seq、单细胞RNA-Seq和空间RNA-Seq数据集,以表征TNBC中的SE格局和异质性。利用各种生物信息学算法、CERES评分以及转录因子(TFs)的临床预后数据,我们确定了由TNBC特异性SE和主调控因子组成的核心转录调控回路(CRC),从而对不同的TNBC亚型进行了表征。使用体外和体内模型评估了这些不同TNBC亚型中CRC的生物学意义及其对BETi敏感性的影响。

结果

我们的研究结果显示,与非TNBC和正常乳腺上皮相比,TNBC中存在独特的SE格局,这使得TNBC能够根据TNBC特异性SE分为不同的亚型。重要的是,我们确定了一种高风险的间充质发育亚型,该亚型在细胞系和转录组分析中均得到验证,主要由主调控因子VAX2和TNBC特异性SE组成的CRC驱动。这种SE-VAX2 CRC对于维持该亚型的恶性特征并提高其对BETi的敏感性至关重要。

结论

我们的研究阐明了TNBC中SE的异质性,并确定了由SE-VAX2 CRC驱动的高风险间充质发育亚型。该亚型对BETi表现出更高的敏感性,支持其在TNBC中的精准应用。

https://cdn.ncbi.nlm.nih.gov/pmc/blobs/c209/12070678/608a7e4c4200/12943_2025_2342_Fig1_HTML.jpg

文献检索

告别复杂PubMed语法,用中文像聊天一样搜索,搜遍4000万医学文献。AI智能推荐,让科研检索更轻松。

立即免费搜索

文件翻译

保留排版,准确专业,支持PDF/Word/PPT等文件格式,支持 12+语言互译。

免费翻译文档

深度研究

AI帮你快速写综述,25分钟生成高质量综述,智能提取关键信息,辅助科研写作。

立即免费体验