Suppr超能文献

BMP4通过p21依赖性诱导衰老使胶质母细胞瘤细胞易受衰老溶解剂的影响。

p21-Dependent Senescence Induction by BMP4 Renders Glioblastoma Cells Vulnerable to Senolytics.

作者信息

Niklasson Mia, Dalmo Erika, Segerman Anna, Rendo Veronica, Westermark Bengt

机构信息

Department of Immunology, Genetics and Pathology, Rudbeck Laboratory, Uppsala University, 751 85 Uppsala, Sweden.

Department of Medical Sciences, Cancer Pharmacology and Computational Medicine, Uppsala University Hospital, 751 85 Uppsala, Sweden.

出版信息

Int J Mol Sci. 2025 Apr 23;26(9):3974. doi: 10.3390/ijms26093974.

Abstract

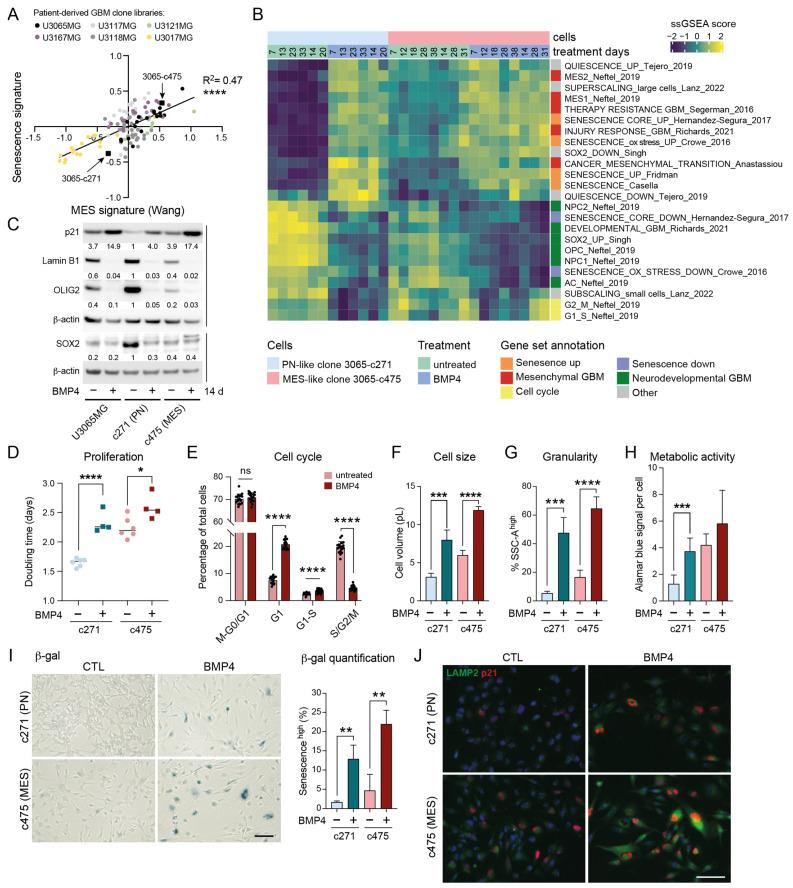
Glioblastoma (GBM) is a highly malignant brain tumor with extensive cellular heterogeneity and plasticity. Bone morphogenetic protein 4 (BMP4) has shown potential as a therapeutic agent by promoting differentiation, but its effects are complex and context dependent. While BMP4's role in differentiation is well established, its impact on senescence remains unclear. This study investigates BMP4's ability to induce senescence in GBM cells. Primary GBM cultures were treated with BMP4 and analyzed for senescence markers, including cell enlargement, p21 expression, senescence-related gene enrichment, and senescence-associated-β-galactosidase activity. A p21 knockout model was used to determine its role in BMP4-induced senescence, and sensitivity to the senolytic agent navitoclax was evaluated. BMP4 induced senescence in the GBM cultures, particularly in mesenchymal (MES)-like GBM cells with high baseline p21 levels. The knockout of p21 nearly abolished BMP4-induced senescence, maintaining cell size and proliferation. Furthermore, navitoclax effectively eliminated BMP4-induced senescent cells through apoptosis, while sparing cells with normal p21 expression. Our findings highlight BMP4 as an inducer of p21-dependent senescence in GBM, particularly in MES-like cells. This study clarifies BMP4's dual roles in differentiation and senescence, emphasizing their context dependence. Given the strong link between MES-like cells and therapy resistance, their heightened susceptibility to senescence may aid in developing targeted therapies for GBM and potentially other cancers with similar cellular dynamics.

摘要

胶质母细胞瘤(GBM)是一种具有高度细胞异质性和可塑性的恶性脑肿瘤。骨形态发生蛋白4(BMP4)已显示出通过促进分化作为治疗剂的潜力,但其作用复杂且依赖于具体环境。虽然BMP4在分化中的作用已得到充分证实,但其对衰老的影响仍不清楚。本研究调查了BMP4诱导GBM细胞衰老的能力。用BMP4处理原发性GBM培养物,并分析衰老标志物,包括细胞增大、p21表达、衰老相关基因富集和衰老相关β-半乳糖苷酶活性。使用p21基因敲除模型来确定其在BMP4诱导的衰老中的作用,并评估对衰老溶解剂navitoclax的敏感性。BMP4在GBM培养物中诱导衰老,特别是在具有高基线p21水平的间充质(MES)样GBM细胞中。p21的敲除几乎消除了BMP4诱导的衰老,维持了细胞大小和增殖。此外,navitoclax通过凋亡有效地消除了BMP4诱导的衰老细胞,同时保留了具有正常p21表达的细胞。我们的研究结果突出了BMP4作为GBM中p21依赖性衰老的诱导剂,特别是在MES样细胞中。本研究阐明了BMP4在分化和衰老中的双重作用,强调了它们对环境的依赖性。鉴于MES样细胞与治疗抗性之间的紧密联系,它们对衰老的更高易感性可能有助于开发针对GBM以及可能具有相似细胞动力学的其他癌症的靶向治疗方法。

https://cdn.ncbi.nlm.nih.gov/pmc/blobs/c0a1/12071447/0b865bd836eb/ijms-26-03974-g001.jpg

文献检索

告别复杂PubMed语法,用中文像聊天一样搜索,搜遍4000万医学文献。AI智能推荐,让科研检索更轻松。

立即免费搜索

文件翻译

保留排版,准确专业,支持PDF/Word/PPT等文件格式,支持 12+语言互译。

免费翻译文档

深度研究

AI帮你快速写综述,25分钟生成高质量综述,智能提取关键信息,辅助科研写作。

立即免费体验