Suppr超能文献

组学人工智能从自噬相关基因1相互作用组中揭示了新的自噬调节因子。 (原英文文本不完整,推测补充完整后这样翻译较合适,你可根据实际完整内容调整)

Omic AI reveals new autophagy regulators from the Atg1 interactome in .

作者信息

Han Cheng, Fu Shanshan, Tang Dachao, Chen Yuting, Liu Dan, Feng Zihao, Gou Yujie, Zhang Chi, Zhang Weizhi, Xiao Leming, Zhang Jiayi, Yi Cong, Xue Yu, Peng Di

机构信息

MOE Key Laboratory of Molecular Biophysics, Hubei Bioinformatics and Molecular Imaging Key Laboratory, Center for Artificial Intelligence Biology, College of Life Science and Technology, Huazhong University of Science and Technology, Wuhan, Hubei, China.

Department of Biochemistry, and Department of Hepatobiliary and Pancreatic Surgery of the First Affiliated Hospital, Zhejiang University School of Medicine, Hangzhou, China.

出版信息

Front Cell Dev Biol. 2025 Apr 29;13:1554958. doi: 10.3389/fcell.2025.1554958. eCollection 2025.

Abstract

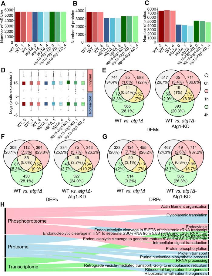
In , Atg1 is a core autophagy-related (Atg) protein kinase (PK) in regulating macroautophagy/autophagy, by physically interacting with numerous other proteins, or by phosphorylating various substrates. It is unclear how many Atg1-interacting partners and substrates are also involved in regulating autophagy. Here, we conducted transcriptomic, proteomic and phosphoproteomic profiling of Atg1-dependent molecular landscapes during nitrogen starvation-triggered autophagy, and detected 244, 245 and 217 genes to be affected by in the autophagic process at mRNA, protein, and phosphorylation levels, respectively. Based on the Atg1 interactome, we developed a novel artificial intelligence (AI) framework, inference of autophagy regulators from multi-omic data (iAMD), and predicted 12 Atg1-interacting partners and 17 substrates to be potentially functional in autophagy. Further experiments validated that Rgd1 and Whi5 are required for bulk autophagy, as well as physical interactions and co-localizations with Atg1 during autophagy. In particular, we demonstrated that 2 phosphorylation sites (p-sites), pS78 and pS149 of Whi5, are phosphorylated by Atg1 to regulate the formation of Atg1 puncta during autophagy initiation. A working model was illustrated to emphasize the importance of the Atg1-centered network in yeast autophagy. In addition, iAMD was extended to accurately predict Atg proteins and autophagy regulators from other PK interactomes, indicating a high transferability of the method. Taken together, we not only revealed new autophagy regulators from the Atg1 interactome, but also provided a useful resource for further analysis of yeast autophagy.

摘要

在酵母中,Atg1是一种核心的自噬相关(Atg)蛋白激酶(PK),通过与许多其他蛋白质进行物理相互作用或磷酸化各种底物来调节巨自噬/自噬。尚不清楚有多少与Atg1相互作用的伙伴和底物也参与自噬调节。在这里,我们对氮饥饿引发的自噬过程中Atg1依赖性分子景观进行了转录组学、蛋白质组学和磷酸蛋白质组学分析,分别检测到244、245和217个基因在mRNA、蛋白质和磷酸化水平上受自噬过程中Atg1的影响。基于Atg1相互作用组,我们开发了一种新型人工智能(AI)框架,即从多组学数据推断自噬调节因子(iAMD),并预测有12个与Atg1相互作用的伙伴和17个底物可能在自噬中发挥作用。进一步的实验证实,Rgd1和Whi5是大量自噬所必需的,并且在自噬过程中与Atg1存在物理相互作用和共定位。特别是,我们证明了Whi5的2个磷酸化位点(p位点),即pS78和pS149,在自噬起始过程中被Atg1磷酸化以调节Atg1斑点的形成。我们阐述了一个工作模型,以强调以Atg1为中心的网络在酵母自噬中的重要性。此外,iAMD被扩展以从其他PK相互作用组中准确预测Atg蛋白和自噬调节因子,表明该方法具有高度的可转移性。综上所述,我们不仅从Atg1相互作用组中揭示了新的自噬调节因子,还为酵母自噬的进一步分析提供了有用的资源。

https://cdn.ncbi.nlm.nih.gov/pmc/blobs/a94e/12069372/b7ca37c68898/fcell-13-1554958-g001.jpg

文献AI研究员

20分钟写一篇综述,助力文献阅读效率提升50倍。

立即体验

用中文搜PubMed

大模型驱动的PubMed中文搜索引擎

马上搜索

文档翻译

学术文献翻译模型,支持多种主流文档格式。

立即体验