• 文献检索
  • 文档翻译
  • 深度研究
  • 学术资讯
  • Suppr Zotero 插件Zotero 插件
  • 邀请有礼
  • 套餐&价格
  • 历史记录
应用&插件
Suppr Zotero 插件Zotero 插件浏览器插件Mac 客户端Windows 客户端微信小程序
定价
高级版会员购买积分包购买API积分包
服务
文献检索文档翻译深度研究API 文档MCP 服务
关于我们
关于 Suppr公司介绍联系我们用户协议隐私条款
关注我们

Suppr 超能文献

核心技术专利:CN118964589B侵权必究
粤ICP备2023148730 号-1Suppr @ 2026

文献检索

告别复杂PubMed语法,用中文像聊天一样搜索,搜遍4000万医学文献。AI智能推荐,让科研检索更轻松。

立即免费搜索

文件翻译

保留排版,准确专业,支持PDF/Word/PPT等文件格式,支持 12+语言互译。

免费翻译文档

深度研究

AI帮你快速写综述,25分钟生成高质量综述,智能提取关键信息,辅助科研写作。

立即免费体验

孢子粉通过抑制小鼠中性粒细胞的聚集、N1极化和活性氧生成来减轻类风湿性关节炎相关的疼痛超敏反应。

spore powder alleviates rheumatoid arthritis-associated pain hypersensitivity through inhibiting accumulation, N1 polarization, and ROS production of neutrophils in mice.

作者信息

Huang Sen, Zhan Zhaochun, Xu Fei, Liu Xiaolin, Fang Zhenning, Wu Wenbo, Liang Zhile, Liu Guoguo, Wang Mengyuan, da Silva Helena Soares, Luo Xin, Mo Kai

机构信息

Department of Anesthesiology, Zhujiang Hospital, Southern Medical University, Guangzhou, China.

Key Laboratory of Mental Health of the Ministry of Education, Guangdong-Hong Kong-Macao Greater Bay Area Center for Brain Science and Brain-Inspired Intelligence, Guangdong-Hong Kong Joint Laboratory for Psychiatric Disorders, Guangdong Province Key Laboratory of Psychiatric Disorders, Guangdong Basic Research Center of Excellence for Integrated Traditional and Western Medicine for Qingzhi Diseases, Department of Neurobiology, School of Basic Medical Sciences, Southern Medical University, Guangzhou, China.

出版信息

Front Immunol. 2025 Apr 30;16:1569295. doi: 10.3389/fimmu.2025.1569295. eCollection 2025.

DOI:10.3389/fimmu.2025.1569295
PMID:40370462
原文链接:https://pmc.ncbi.nlm.nih.gov/articles/PMC12075414/
Abstract

INTRODUCTION

Rheumatoid arthritis (RA) is a chronic condition characterized by joint pain that significantly impairs patients' work and daily lives. The limited understanding of the pathological mechanisms underlying RA-related pain poses challenges for effective clinical pain management. spore powder (GLSP) has demonstrated therapeutic benefits in various diseases, with no reported toxicity or adverse effects.

METHODS

This study investigates the role of neutrophils in the pathological mechanisms of RA-related pain using collagen-induced arthritis (CIA) mice and an neutrophil model. A combination of techniques, including animal models, flow cytometry, behavioral testing, cell adoptive transfer, and network pharmacology analysis, was employed to evaluate the effects and targets of GLSP on pain symptoms and neutrophil activity in CIA mice.

RESULTS

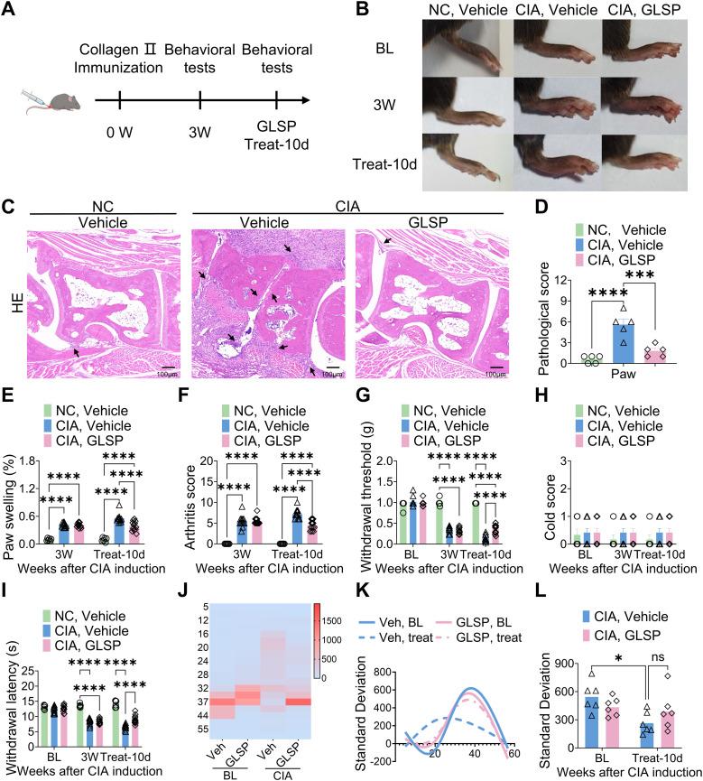
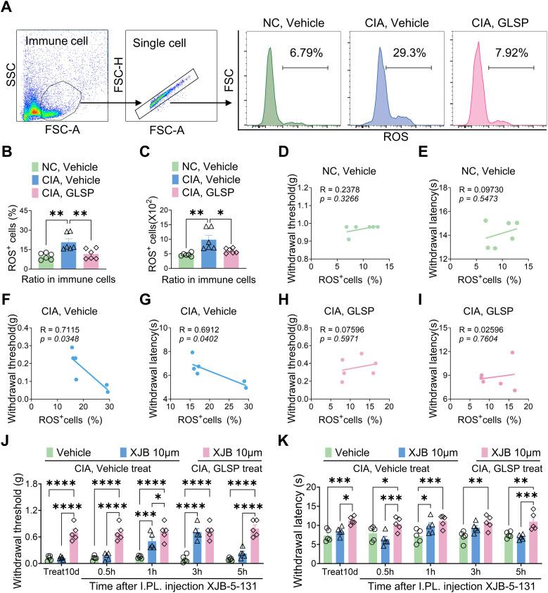
Flow cytometric analysis revealed the accumulation and activation of neutrophils in the paws of CIA mice. Furthermore, the levels of pro-inflammatory CD95 neutrophil subpopulations (N1 state) and ROS cells in the affected paws were positively correlated with the severity of mechanical allodynia and heat hyperalgesia observed in these mice. Our findings indicate that oral administration of GLSP significantly alleviates joint destruction, paw swelling, and pain hypersensitivity in CIA mice. Notably, GLSP reversed CIA-induced neutrophil accumulation, N1 polarization, and reactive oxygen species (ROS) production. Both network pharmacology target prediction and experimental validation indicated that GLSP inhibits N1 polarization and ROS production in neutrophils by modulating the TNF-α signaling pathway, thus exerting RA-specific analgesic effects.

DISCUSSION

In summary, this study offers new insights into the pathological mechanisms of RA-related pain and demonstrates that neutrophil accumulation, N1 polarization, and ROS production contribute to RA-related pain. GLSP alleviates RA-related pain by inhibiting the pro-inflammatory phenotype of neutrophils, highlighting its potential for clinical translation in the treatment of RA.

摘要

引言

类风湿性关节炎(RA)是一种以关节疼痛为特征的慢性疾病,严重影响患者的工作和日常生活。对RA相关疼痛的病理机制了解有限,给有效的临床疼痛管理带来了挑战。灵芝孢子粉(GLSP)已在多种疾病中显示出治疗效果,且无毒性或不良反应报告。

方法

本研究使用胶原诱导性关节炎(CIA)小鼠和中性粒细胞模型,研究中性粒细胞在RA相关疼痛病理机制中的作用。采用包括动物模型、流式细胞术、行为测试、细胞过继转移和网络药理学分析等多种技术,评估GLSP对CIA小鼠疼痛症状和中性粒细胞活性的影响及作用靶点。

结果

流式细胞术分析显示CIA小鼠爪中中性粒细胞的积聚和活化。此外,受累爪中促炎性CD95中性粒细胞亚群(N1状态)和ROS细胞的水平与这些小鼠中观察到的机械性异常性疼痛和热痛觉过敏的严重程度呈正相关。我们的研究结果表明,口服GLSP可显著减轻CIA小鼠的关节破坏、爪肿胀和疼痛超敏反应。值得注意的是,GLSP逆转了CIA诱导的中性粒细胞积聚、N1极化和活性氧(ROS)产生。网络药理学靶点预测和实验验证均表明,GLSP通过调节TNF-α信号通路抑制中性粒细胞中的N1极化和ROS产生,从而发挥RA特异性镇痛作用。

讨论

总之,本研究为RA相关疼痛的病理机制提供了新的见解,并表明中性粒细胞积聚、N1极化和ROS产生与RA相关疼痛有关。GLSP通过抑制中性粒细胞的促炎表型减轻RA相关疼痛,突出了其在RA治疗中临床转化的潜力。

https://cdn.ncbi.nlm.nih.gov/pmc/blobs/8447/12075414/fd9592c4c732/fimmu-16-1569295-g009.jpg
https://cdn.ncbi.nlm.nih.gov/pmc/blobs/8447/12075414/732e37d69c2b/fimmu-16-1569295-g001.jpg
https://cdn.ncbi.nlm.nih.gov/pmc/blobs/8447/12075414/d966af90e775/fimmu-16-1569295-g002.jpg
https://cdn.ncbi.nlm.nih.gov/pmc/blobs/8447/12075414/765227bde07d/fimmu-16-1569295-g003.jpg
https://cdn.ncbi.nlm.nih.gov/pmc/blobs/8447/12075414/4596f9e3c6c6/fimmu-16-1569295-g004.jpg
https://cdn.ncbi.nlm.nih.gov/pmc/blobs/8447/12075414/f5d80dea561d/fimmu-16-1569295-g005.jpg
https://cdn.ncbi.nlm.nih.gov/pmc/blobs/8447/12075414/705e95a6adfd/fimmu-16-1569295-g006.jpg
https://cdn.ncbi.nlm.nih.gov/pmc/blobs/8447/12075414/c62813e5e754/fimmu-16-1569295-g007.jpg
https://cdn.ncbi.nlm.nih.gov/pmc/blobs/8447/12075414/d80ee4641d0d/fimmu-16-1569295-g008.jpg
https://cdn.ncbi.nlm.nih.gov/pmc/blobs/8447/12075414/fd9592c4c732/fimmu-16-1569295-g009.jpg
https://cdn.ncbi.nlm.nih.gov/pmc/blobs/8447/12075414/732e37d69c2b/fimmu-16-1569295-g001.jpg
https://cdn.ncbi.nlm.nih.gov/pmc/blobs/8447/12075414/d966af90e775/fimmu-16-1569295-g002.jpg
https://cdn.ncbi.nlm.nih.gov/pmc/blobs/8447/12075414/765227bde07d/fimmu-16-1569295-g003.jpg
https://cdn.ncbi.nlm.nih.gov/pmc/blobs/8447/12075414/4596f9e3c6c6/fimmu-16-1569295-g004.jpg
https://cdn.ncbi.nlm.nih.gov/pmc/blobs/8447/12075414/f5d80dea561d/fimmu-16-1569295-g005.jpg
https://cdn.ncbi.nlm.nih.gov/pmc/blobs/8447/12075414/705e95a6adfd/fimmu-16-1569295-g006.jpg
https://cdn.ncbi.nlm.nih.gov/pmc/blobs/8447/12075414/c62813e5e754/fimmu-16-1569295-g007.jpg
https://cdn.ncbi.nlm.nih.gov/pmc/blobs/8447/12075414/d80ee4641d0d/fimmu-16-1569295-g008.jpg
https://cdn.ncbi.nlm.nih.gov/pmc/blobs/8447/12075414/fd9592c4c732/fimmu-16-1569295-g009.jpg

相似文献

1
spore powder alleviates rheumatoid arthritis-associated pain hypersensitivity through inhibiting accumulation, N1 polarization, and ROS production of neutrophils in mice.孢子粉通过抑制小鼠中性粒细胞的聚集、N1极化和活性氧生成来减轻类风湿性关节炎相关的疼痛超敏反应。
Front Immunol. 2025 Apr 30;16:1569295. doi: 10.3389/fimmu.2025.1569295. eCollection 2025.
2
Geranyl hydroquinone alleviates rheumatoid arthritis-associated pain by suppressing neutrophil accumulation, N1 polarization and ROS production in mice.香叶基对苯二酚通过抑制小鼠中性粒细胞聚集、N1极化和活性氧生成来减轻类风湿性关节炎相关疼痛。
Redox Biol. 2025 May;82:103603. doi: 10.1016/j.redox.2025.103603. Epub 2025 Mar 18.
3
Inhibitory effects of Ganoderma lucidum spore oil on rheumatoid arthritis in a collagen-induced arthritis mouse model.灵芝孢子油对胶原诱导性关节炎小鼠模型类风湿关节炎的抑制作用。
Biomed Pharmacother. 2023 Jan;157:114067. doi: 10.1016/j.biopha.2022.114067. Epub 2022 Dec 5.
4
Protective effects of Catalpol to attenuate TNF- α and collagen-induced inflammation in vitro HFLS-RA cells and in vivo mice models for the treatment of rheumatoid arthritis.梓醇对减轻体外培养的类风湿关节炎成纤维样滑膜细胞(HFLS-RA)以及体内小鼠模型中肿瘤坏死因子-α(TNF-α)和胶原诱导的炎症的保护作用,用于类风湿关节炎的治疗。
Clin Rheumatol. 2025 Mar;44(3):1041-1056. doi: 10.1007/s10067-024-07261-3. Epub 2025 Feb 5.
5
Protective Effect of Spore Powder on Acute Liver Injury in Mice and its Regulation of Gut Microbiota.孢子粉对小鼠急性肝损伤的保护作用及其对肠道菌群的调节作用
Front Biosci (Landmark Ed). 2023 Feb 2;28(2):23. doi: 10.31083/j.fbl2802023.
6
Simiao Yong'an decoction ameliorates murine collagen-induced arthritis by modulating neutrophil activities: An in vitro and in vivo study.四妙永安汤通过调节中性粒细胞活性改善小鼠胶原诱导性关节炎:一项体外和体内研究
J Ethnopharmacol. 2023 Apr 6;305:116119. doi: 10.1016/j.jep.2022.116119. Epub 2022 Dec 31.
7
Neutrophils with low production of reactive oxygen species are activated during immune priming and promote development of arthritis.活性氧产生量低的中性粒细胞在免疫启动过程中被激活,并促进关节炎的发展。
Redox Biol. 2024 Dec;78:103401. doi: 10.1016/j.redox.2024.103401. Epub 2024 Oct 18.
8
Protection against cartilage and bone destruction by systemic interleukin-4 treatment in established murine type II collagen-induced arthritis.在已建立的小鼠II型胶原诱导性关节炎中,通过全身性白细胞介素-4治疗预防软骨和骨破坏。
Arthritis Res. 1999;1(1):81-91. doi: 10.1186/ar14. Epub 1999 Oct 26.
9
Cyr61 is involved in neutrophil infiltration in joints by inducing IL-8 production by fibroblast-like synoviocytes in rheumatoid arthritis.在类风湿性关节炎中,Cyr61通过诱导成纤维样滑膜细胞产生白细胞介素-8,参与关节中的中性粒细胞浸润。
Arthritis Res Ther. 2013;15(6):R187. doi: 10.1186/ar4377.
10
Suberosin attenuates rheumatoid arthritis by repolarizing macrophages and inhibiting synovitis via the JAK/STAT signaling pathway.木栓质通过使巨噬细胞重新极化并经由JAK/STAT信号通路抑制滑膜炎来减轻类风湿性关节炎。
Arthritis Res Ther. 2025 Jan 21;27(1):12. doi: 10.1186/s13075-025-03481-3.

本文引用的文献

1
An interdisciplinary perspective on peripheral drivers of pain in rheumatoid arthritis.类风湿关节炎外周驱动因素的跨学科视角。
Nat Rev Rheumatol. 2024 Nov;20(11):671-682. doi: 10.1038/s41584-024-01155-z. Epub 2024 Sep 6.
2
Integration of STING activation and COX-2 inhibition via steric-hindrance effect tuned nanoreactors for cancer chemoimmunotherapy.通过空间位阻效应调节的纳米反应器实现 STING 激活和 COX-2 抑制的整合用于癌症化学免疫治疗。
Biomaterials. 2024 Dec;311:122695. doi: 10.1016/j.biomaterials.2024.122695. Epub 2024 Jun 29.
3
The Protective Effects of Active Peptide GLP4 on Lung Injury Induced by Cadmium Poisoning in Mice.
活性肽GLP4对镉中毒诱导的小鼠肺损伤的保护作用
Toxics. 2024 May 22;12(6):378. doi: 10.3390/toxics12060378.
4
TMC6 functions as a GPCR-like receptor to sense noxious heat via Gαq signaling.TMC6作为一种类GPCR受体,通过Gαq信号传导感知有害热刺激。
Cell Discov. 2024 Jun 18;10(1):66. doi: 10.1038/s41421-024-00678-9.
5
Synovial fibroblast gene expression is associated with sensory nerve growth and pain in rheumatoid arthritis.滑膜成纤维细胞基因表达与类风湿关节炎中的感觉神经生长和疼痛有关。
Sci Transl Med. 2024 Apr 10;16(742):eadk3506. doi: 10.1126/scitranslmed.adk3506.
6
Macrophages and microglia in inflammation and neuroinflammation underlying different pain states.炎症及不同疼痛状态下神经炎症中的巨噬细胞和小胶质细胞。
Med Rev (2021). 2023 Nov 1;3(5):381-407. doi: 10.1515/mr-2023-0034. eCollection 2023 Oct.
7
The role of TRPV1 in RA pathogenesis: worthy of attention.TRPV1 在 RA 发病机制中的作用:值得关注。
Front Immunol. 2023 Sep 8;14:1232013. doi: 10.3389/fimmu.2023.1232013. eCollection 2023.
8
Potentialities of Ganoderma lucidum extracts as functional ingredients in food formulation.灵芝提取物作为食品配方中的功能性成分的潜力。
Food Res Int. 2023 Oct;172:113161. doi: 10.1016/j.foodres.2023.113161. Epub 2023 Jun 18.
9
Aqueous-soluble components of sporoderm-removed spore powder promote ferroptosis in oral squamous cell carcinoma.去孢壁孢子粉的水溶性成分促进口腔鳞状细胞癌中的铁死亡。
Chin J Cancer Res. 2023 Apr 30;35(2):176-190. doi: 10.21147/j.issn.1000-9604.2023.02.07.
10
Fusobacterium nucleatum aggravates rheumatoid arthritis through FadA-containing outer membrane vesicles.具核梭杆菌通过含 FadA 的外膜囊泡加重类风湿关节炎。
Cell Host Microbe. 2023 May 10;31(5):798-810.e7. doi: 10.1016/j.chom.2023.03.018. Epub 2023 Apr 12.