Yang Ye, Zhou Jieyun, Lv Qiaoying, Ni Qicheng, Hu Baichun, Wang Yulong, Qu Shuning, Li Guoting, Yang Wenjie, Zhong Ruihua, Chen Xiaojun, Zhu Yan
School of Pharmacy, Fudan University, Shanghai, China.
Laboratory of Reproductive Pharmacology, NHC Key Lab of Reproduction Regulation, Shanghai Engineering Research Center of Reproductive Health Drug and Devices, Shanghai Institute for Biomedical and Pharmaceutical Technologies, Shanghai, China.
Front Pharmacol. 2025 Apr 30;16:1573032. doi: 10.3389/fphar.2025.1573032. eCollection 2025.
Progestin resistance has emerged as a significant barrier to the conservative management of endometrial cancer (EC). The mechanisms underlying progestin resistance in endocrine therapy remain incompletely understood. Previous studies have suggested that silencing thyroid hormone receptor B (THRB) is associated with progestin resistance in EC cells.
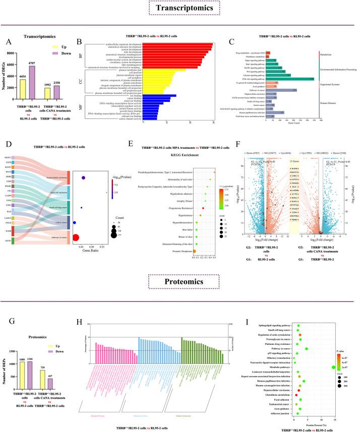
THRB-knockout RL95-2 (THRB/RL95-2) cells were constructed to investigate progestin resistance mechanisms. Cell proliferation and apoptosis were assessed in RL95-2 and THRB/RL95-2 cells treated with canagliflozin (CANA), medroxyprogesterone acetate (MPA), and their combination using CCK-8, EdU, and flow cytometry assays. , nude mouse xenograft models were used to evaluate the efficacy of CANA and MPA. Transcriptomic and proteomic analyses were performed to identify pathways associated with progestin resistance. Molecular dynamics simulations, along with western blotting and immunohistochemistry were utilized to validate the targets of CANA. Electrophoretic mobility shift assays and dual luciferase reporter assays were employed to investigate the interactions between TRβ, RARβ, and CRABP2.
THRB/RL95-2 cells were successfully constructed. CANA demonstrated a strong binding affinity for TRβ. Both MPA and CANA suppressed proliferation in RL95-2 cells, but MPA was ineffective in THRB/RL95-2 cells, indicating that THRB deficiency induced progestin resistance. CANA significantly inhibited proliferation and promoted apoptosis in THRB/RL95-2 cells. , CANA, either alone or in combination with MPA, significantly reduced tumor growth in xenograft models derived from both wild-type and THRB-knockout RL95-2 cells. Transcriptomic and proteomic analyses revealed that progestin resistance in EC was linked to the retinoic acid signaling pathways. Western blotting confirmed that the expressions of RARβ, RXRA and CRABP2 were significantly elevated in THRB/RL95-2 cells. Treatment with CANA, alone or in combination with MPA, effectively reduced the expression of these proteins. Immunohistochemical analysis demonstrated that RARβ expression was significantly increased in uterine tissues from patients with progestin-insensitive EC or endometrial atypical hyperplasia. Electrophoretic mobility shift assays and dual luciferase reporter assays demonstrated that TRβ negatively modulated RARβ expression by binding to its promoter, while RARβ positively regulated CRABP2 expression.
THRB knockout activated retinoic acid pathway, leading to progestin resistance. CANA targeted RARβ and RXRA, downregulated CRABP2, restored BAX levels, and counteracted progestin resistance. The combination of CANA and MPA presented a novel strategy for alleviating progestin resistance and enhancing clinical efficacy.
孕激素抵抗已成为子宫内膜癌(EC)保守治疗的重大障碍。内分泌治疗中孕激素抵抗的潜在机制仍未完全明确。既往研究提示,甲状腺激素受体β(THRB)沉默与EC细胞中的孕激素抵抗相关。
构建THRB基因敲除的RL95-2(THRB/RL95-2)细胞,以研究孕激素抵抗机制。采用CCK-8、EdU和流式细胞术检测法,评估用卡格列净(CANA)、醋酸甲羟孕酮(MPA)及其联合处理的RL95-2和THRB/RL95-2细胞的增殖和凋亡情况。使用裸鼠异种移植模型评估CANA和MPA的疗效。进行转录组学和蛋白质组学分析,以鉴定与孕激素抵抗相关的通路。利用分子动力学模拟以及蛋白质免疫印迹和免疫组织化学法验证CANA的靶点。采用电泳迁移率变动分析和双荧光素酶报告基因检测法,研究TRβ、RARβ和CRABP2之间的相互作用。
成功构建了THRB/RL95-2细胞。CANA对TRβ表现出很强的结合亲和力。MPA和CANA均抑制RL95-2细胞的增殖,但MPA对THRB/RL95-2细胞无效,这表明THRB缺陷诱导了孕激素抵抗。CANA显著抑制THRB/RL95-2细胞的增殖并促进其凋亡。此外,CANA单独或与MPA联合使用,均能显著降低源自野生型和THRB基因敲除的RL95-2细胞的异种移植模型中的肿瘤生长。转录组学和蛋白质组学分析显示,EC中的孕激素抵抗与视黄酸信号通路有关。蛋白质免疫印迹证实,THRB/RL95-2细胞中RARβ、RXRA和CRABP2的表达显著升高。单独或与MPA联合使用CANA进行处理,可有效降低这些蛋白的表达。免疫组织化学分析表明,孕激素不敏感的EC或子宫内膜不典型增生患者子宫组织中RARβ表达显著增加。电泳迁移率变动分析和双荧光素酶报告基因检测表明,TRβ通过与其启动子结合负向调节RARβ表达,而RARβ正向调节CRABP2表达。
THRB基因敲除激活视黄酸通路,导致孕激素抵抗。CANA靶向RARβ和RXRA,下调CRABP2,恢复BAX水平,并抵消孕激素抵抗。CANA与MPA联合使用,为减轻孕激素抵抗和提高临床疗效提供了一种新策略。