• 文献检索
  • 文档翻译
  • 深度研究
  • 学术资讯
  • Suppr Zotero 插件Zotero 插件
  • 邀请有礼
  • 套餐&价格
  • 历史记录
应用&插件
Suppr Zotero 插件Zotero 插件浏览器插件Mac 客户端Windows 客户端微信小程序
定价
高级版会员购买积分包购买API积分包
服务
文献检索文档翻译深度研究API 文档MCP 服务
关于我们
关于 Suppr公司介绍联系我们用户协议隐私条款
关注我们

Suppr 超能文献

核心技术专利:CN118964589B侵权必究
粤ICP备2023148730 号-1Suppr @ 2026

文献检索

告别复杂PubMed语法,用中文像聊天一样搜索,搜遍4000万医学文献。AI智能推荐,让科研检索更轻松。

立即免费搜索

文件翻译

保留排版,准确专业,支持PDF/Word/PPT等文件格式,支持 12+语言互译。

免费翻译文档

深度研究

AI帮你快速写综述,25分钟生成高质量综述,智能提取关键信息,辅助科研写作。

立即免费体验

IFITM1/OVOL1轴是角膜缘上皮干细胞/早期短暂增殖细胞群扩增的新型调节因子。

IFITM1/OVOL1 Axis Is a Novel Regulator of the Expansion of the Limbal Epithelial Stem/Early Transient Amplifying Cell Population.

作者信息

Jiang Huimin, Foroozandeh Parisa, Kaplan Nihal, Xu Dan, Yang Wending, Qi Xiaolin, Nalbant Elif Kayaalp, Clutter Elwin D, Zhu Yongling, Xu Jian, Schipma Matthew John, Ren Ziyou, Peng Han

机构信息

Department of Dermatology, Feinberg School of Medicine, Northwestern University, Chicago, Illinois, USA.

Department of Ophthalmology, The Second Hospital of Anhui Medical University, Hefei, China.

出版信息

FASEB J. 2025 May 31;39(10):e70648. doi: 10.1096/fj.202500783R.

DOI:10.1096/fj.202500783R
PMID:40372397
原文链接:https://pmc.ncbi.nlm.nih.gov/articles/PMC12090970/
Abstract

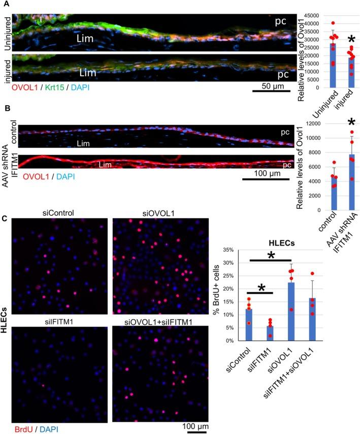
Limbal epithelial stem cells (LESCs), located in the basal layer of the limbal epithelium, rarely proliferate under normal conditions. Upon proliferation, LESCs give rise to early transient amplifying (eTA) cells, which are thought to be morphologically and phenotypically indistinguishable from LESCs. Following corneal epithelial wounding, LESCs are activated to repair the corneal epithelium via expansion of eTA cells, a process crucial for maintaining corneal epithelial homeostasis and tissue transparency as well as essential for clear vision. To understand how this process is regulated, we conducted a single cell RNA sequencing assay of mouse corneal rims with and without injury and observed an expansion of the stem/eTA cell cluster after corneal injury. Interestingly, we found that Interferon Induced Transmembrane Protein 1 (IFITM1) was predominantly expressed in stem/eTA cells and was positively associated with such stem/eTA cell expansion after corneal wounding. In vivo knockdown of IFITM1 using an AAV (adeno-associated virus) vector significantly attenuated stem/eTA cell expansion and activation of stem/eTA cells to proliferate after mouse corneal wounding. In human limbal epithelial cell cultures, IFITM1 positively impacted the proliferation of stem/eTA cell-enriched limbal epithelial cells, contributing to expansion of the stem/eTA cell population. Such expansion was due, in part, to inhibition of OVOL1 (Ovo like zinc finger 1), a negative regulator of epithelial cell proliferation. These results provide key molecular insights into how stem cell activation and eTA cell expansion are regulated. Elucidating the IFITM1/OVOL1 pathway that governs stem/eTA cell proliferation not only deepens our knowledge of tissue homeostasis but also opens avenues for developing novel regenerative therapies.

摘要

角膜缘上皮干细胞(LESCs)位于角膜缘上皮的基底层,在正常情况下很少增殖。增殖时,LESCs会产生早期短暂扩增(eTA)细胞,这些细胞在形态和表型上被认为与LESCs无法区分。角膜上皮损伤后,LESCs被激活,通过eTA细胞的扩增来修复角膜上皮,这一过程对于维持角膜上皮稳态和组织透明度至关重要,也是清晰视力所必需的。为了了解这一过程是如何被调控的,我们对受伤和未受伤的小鼠角膜边缘进行了单细胞RNA测序分析,观察到角膜损伤后干细胞/eTA细胞簇的扩增。有趣的是,我们发现干扰素诱导跨膜蛋白1(IFITM1)主要在干细胞/eTA细胞中表达,并且与角膜损伤后这种干细胞/eTA细胞的扩增呈正相关。使用腺相关病毒(AAV)载体在体内敲低IFITM1可显著减弱小鼠角膜损伤后干细胞/eTA细胞的扩增以及干细胞/eTA细胞的增殖激活。在人角膜缘上皮细胞培养中,IFITM1对富含干细胞/eTA细胞的角膜缘上皮细胞的增殖有积极影响,有助于干细胞/eTA细胞群体的扩增。这种扩增部分是由于抑制了上皮细胞增殖的负调节因子OVOL1(类卵锌指蛋白1)。这些结果为干细胞激活和eTA细胞扩增的调控提供了关键的分子见解。阐明控制干细胞/eTA细胞增殖的IFITM1/OVOL1途径不仅加深了我们对组织稳态的认识,也为开发新型再生疗法开辟了道路。

https://cdn.ncbi.nlm.nih.gov/pmc/blobs/e2d9/12090970/7b5f0c928914/FSB2-39-e70648-g001.jpg
https://cdn.ncbi.nlm.nih.gov/pmc/blobs/e2d9/12090970/d2f179d8023e/FSB2-39-e70648-g004.jpg
https://cdn.ncbi.nlm.nih.gov/pmc/blobs/e2d9/12090970/8b48e0ce27e1/FSB2-39-e70648-g006.jpg
https://cdn.ncbi.nlm.nih.gov/pmc/blobs/e2d9/12090970/07bdbb67e735/FSB2-39-e70648-g007.jpg
https://cdn.ncbi.nlm.nih.gov/pmc/blobs/e2d9/12090970/839644b33207/FSB2-39-e70648-g002.jpg
https://cdn.ncbi.nlm.nih.gov/pmc/blobs/e2d9/12090970/34a9e5106448/FSB2-39-e70648-g003.jpg
https://cdn.ncbi.nlm.nih.gov/pmc/blobs/e2d9/12090970/7b5f0c928914/FSB2-39-e70648-g001.jpg
https://cdn.ncbi.nlm.nih.gov/pmc/blobs/e2d9/12090970/d2f179d8023e/FSB2-39-e70648-g004.jpg
https://cdn.ncbi.nlm.nih.gov/pmc/blobs/e2d9/12090970/8b48e0ce27e1/FSB2-39-e70648-g006.jpg
https://cdn.ncbi.nlm.nih.gov/pmc/blobs/e2d9/12090970/07bdbb67e735/FSB2-39-e70648-g007.jpg
https://cdn.ncbi.nlm.nih.gov/pmc/blobs/e2d9/12090970/839644b33207/FSB2-39-e70648-g002.jpg
https://cdn.ncbi.nlm.nih.gov/pmc/blobs/e2d9/12090970/34a9e5106448/FSB2-39-e70648-g003.jpg
https://cdn.ncbi.nlm.nih.gov/pmc/blobs/e2d9/12090970/7b5f0c928914/FSB2-39-e70648-g001.jpg

相似文献

1
IFITM1/OVOL1 Axis Is a Novel Regulator of the Expansion of the Limbal Epithelial Stem/Early Transient Amplifying Cell Population.IFITM1/OVOL1轴是角膜缘上皮干细胞/早期短暂增殖细胞群扩增的新型调节因子。
FASEB J. 2025 May 31;39(10):e70648. doi: 10.1096/fj.202500783R.
2
Human corneal epithelial subpopulations: oxygen dependent ex vivo expansion and transcriptional profiling.人眼角膜上皮亚群:依赖氧的体外扩增和转录谱分析。
Acta Ophthalmol. 2013 Jun;91 Thesis 4:1-34. doi: 10.1111/aos.12157.
3
The Potential Reversible Transition between Stem Cells and Transient-Amplifying Cells: The Limbal Epithelial Stem Cell Perspective.干细胞与暂态扩增细胞之间的潜在可逆转化:角膜缘上皮干细胞视角。
Cells. 2024 Apr 25;13(9):748. doi: 10.3390/cells13090748.
4
De-Differentiation of Corneal Epithelial Cells Into Functional Limbal Epithelial Stem Cells After the Ablation of Innate Stem Cells.先天干细胞去除后角膜上皮细胞向功能性角膜缘上皮干细胞的去分化。
Invest Ophthalmol Vis Sci. 2024 Nov 4;65(13):32. doi: 10.1167/iovs.65.13.32.
5
Lineage tracing in the adult mouse corneal epithelium supports the limbal epithelial stem cell hypothesis with intermittent periods of stem cell quiescence.成年小鼠角膜上皮中的谱系追踪支持角膜缘上皮干细胞假说,即干细胞存在间歇性静止期。
Stem Cell Res. 2015 Nov;15(3):665-677. doi: 10.1016/j.scr.2015.10.016. Epub 2015 Oct 28.
6
Transcriptional profiling of enriched populations of stem cells versus transient amplifying cells. A comparison of limbal and corneal epithelial basal cells.干细胞富集群体与短暂扩增细胞的转录谱分析。角膜缘和角膜上皮基底细胞的比较。
J Biol Chem. 2006 Jul 14;281(28):19600-9. doi: 10.1074/jbc.M600777200. Epub 2006 May 4.
7
Characterisation of corneas following different time and storage methods for their use as a source of stem-like limbal epithelial cells.不同时间和储存方法对角膜特性的影响,及其作为干细胞样角膜缘上皮细胞来源的应用。
Exp Eye Res. 2021 Oct;211:108720. doi: 10.1016/j.exer.2021.108720. Epub 2021 Aug 11.
8
Limbal epithelial stem cell activity and corneal epithelial cell cycle parameters in adult and aging mice.成年和衰老小鼠的角膜缘上皮干细胞活性及角膜上皮细胞周期参数
Stem Cell Res. 2018 Dec;33:185-198. doi: 10.1016/j.scr.2018.11.001. Epub 2018 Nov 5.
9
Corneal Epithelial Stem Cells Repopulate the Donor Area within 1 Year from Limbus Removal for Limbal Autograft.角膜缘切除进行 LIMBAL 自体移植后 1 年内,角膜上皮干细胞可在供体区内再增殖。
Ophthalmology. 2016 Dec;123(12):2481-2488. doi: 10.1016/j.ophtha.2016.08.018. Epub 2016 Sep 21.
10
Limbal melanocytes support limbal epithelial stem cells in 2D and 3D microenvironments.角膜缘黑素细胞在二维和三维微环境中支持角膜缘上皮干细胞。
Exp Eye Res. 2015 Sep;138:70-9. doi: 10.1016/j.exer.2015.06.026. Epub 2015 Jul 2.

本文引用的文献

1
Activation of limbal epithelial proliferation is partly controlled by the ACE2-LCN2 pathway.角膜缘上皮细胞增殖的激活部分受ACE2-LCN2途径调控。
iScience. 2024 Jul 18;27(8):110534. doi: 10.1016/j.isci.2024.110534. eCollection 2024 Aug 16.
2
Keeping an Eye Out for Autophagy in the Cornea: Sample Preparation for Single-Cell RNA-Sequencing.关注角膜中的自噬:单细胞RNA测序的样本制备
Methods Mol Biol. 2025;2879:113-122. doi: 10.1007/7651_2023_502.
3
FoxC1 activates limbal epithelial stem cells following corneal epithelial debridement.
FoxC1 可在角膜上皮清创后激活角膜缘上皮干细胞。
Exp Eye Res. 2023 Sep;234:109599. doi: 10.1016/j.exer.2023.109599. Epub 2023 Jul 22.
4
Interference of sympathetic overactivation restores limbal stem/progenitor cells function and accelerates corneal epithelial wound healing in diabetic mice.交感神经过度激活的干扰恢复了糖尿病小鼠角膜缘干细胞/祖细胞的功能,并加速了角膜上皮伤口的愈合。
Biomed Pharmacother. 2023 May;161:114523. doi: 10.1016/j.biopha.2023.114523. Epub 2023 Mar 15.
5
Single cell RNA-seq of human cornea organoids identifies cell fates of a developing immature cornea.人角膜类器官的单细胞RNA测序确定了发育中未成熟角膜的细胞命运。
PNAS Nexus. 2022 Oct 28;1(5):pgac246. doi: 10.1093/pnasnexus/pgac246. eCollection 2022 Nov.
6
Protocol to map multi-transmitter neurons in the mouse brain using intersectional strategy.使用交叠策略绘制小鼠大脑中多发射神经元的方案。
STAR Protoc. 2022 Dec 16;3(4):101907. doi: 10.1016/j.xpro.2022.101907. Epub 2022 Dec 6.
7
Dry eye disease in mice activates adaptive corneal epithelial regeneration distinct from constitutive renewal in homeostasis.干眼症在小鼠中激活适应性角膜上皮再生,与体内平衡中的组成性更新不同。
Proc Natl Acad Sci U S A. 2023 Jan 10;120(2):e2204134120. doi: 10.1073/pnas.2204134120. Epub 2023 Jan 3.
8
Single cell transcriptomics reveals the heterogeneity of the human cornea to identify novel markers of the limbus and stroma.单细胞转录组学揭示了人类角膜的异质性,以鉴定新的角膜缘和基质标志物。
Sci Rep. 2021 Nov 5;11(1):21727. doi: 10.1038/s41598-021-01015-w.
9
IFITM1 expression determines extracellular vesicle uptake in colorectal cancer.IFITM1 表达决定结直肠癌细胞外囊泡的摄取。
Cell Mol Life Sci. 2021 Nov;78(21-22):7009-7024. doi: 10.1007/s00018-021-03949-w. Epub 2021 Oct 5.
10
Single-Cell Transcriptomics Identifies a Unique Entity and Signature Markers of Transit-Amplifying Cells in Human Corneal Limbus.单细胞转录组学鉴定人眼角膜缘移行扩增细胞的独特实体和特征标志物。
Invest Ophthalmol Vis Sci. 2021 Jul 1;62(9):36. doi: 10.1167/iovs.62.9.36.