Suppr超能文献

种子脂滴蛋白参与拟南芥种子和幼苗中脂滴大小的调控。

LIPID DROPLET PROTEIN OF SEEDS is involved in the control of lipid droplet size in Arabidopsis seeds and seedlings.

作者信息

Doner Nathan M, Clews Alyssa C, Esnay Nicolas, Whitehead Payton S, Wang You, Romsdahl Trevor B, Seay Damien, Niemeyer Philipp W, Bonin Martin, Xu Yang, Valerius Oliver, Braus Gerhard H, Ischebeck Till, Chapman Kent D, Dyer John M, Mullen Robert T

机构信息

Department of Molecular and Cellular Biology, University of Guelph, Guelph, ON, Canada N1G 2W1.

BioDiscovery Institute and Department of Biological Sciences, University of North Texas, Denton, TX 76203, USA.

出版信息

Plant Cell. 2025 May 9;37(5). doi: 10.1093/plcell/koaf121.

Abstract

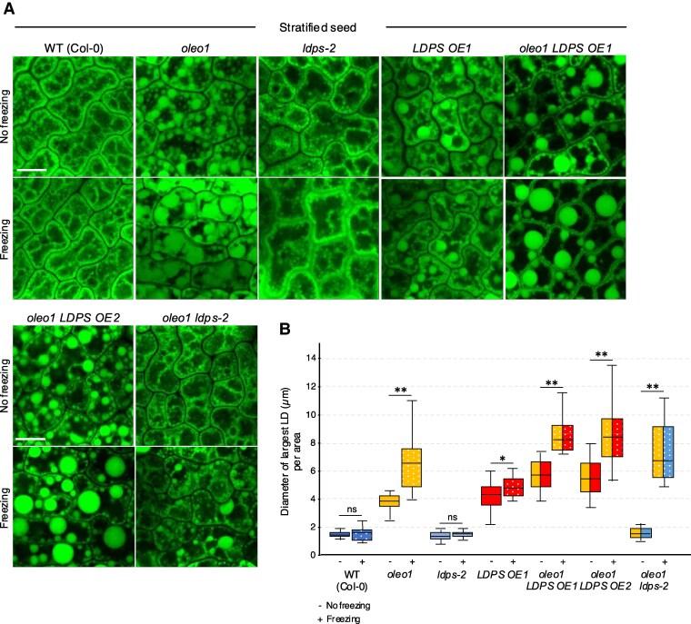
In oilseeds, energy-rich carbon is stored as triacylglycerols in organelles called lipid droplets (LDs). While several of the major biogenetic proteins involved in LD formation have been identified, the full repertoire of LD proteins and their functional roles remains incomplete. Here, we show that the low-abundance, seed-specific LD protein LIPID DROPLET PROTEIN OF SEEDS (LDPS) contains an amphipathic α-helix and proline hairpin motif that serves as an LD-targeting signal and a separate region that binds to the LD protein OLEOSIN 1 (OLEO1). Loss of LDPS function results in smaller LDs and less seed oil in comparison with wild type, while overexpression of LDPS results in an increase in LD size and seed oil content. Loss of LDPS function also results in an inability of LDs to undergo fusion during postgerminative seedling growth. Analysis of oleo1 and ldps single- and double-mutant seeds and freeze-thaw treatment of seeds revealed that OLEO1 suppresses the ability of LDPS to promote larger LDs. Collectively, our results identify LDPS as an important player in LD biology that functions together with OLEO1 to determine LD size in Arabidopsis (Arabidopsis thaliana) seeds and seedlings through a process that involves LD-LD fusion.

摘要

在油料种子中,富含能量的碳以三酰甘油的形式储存在称为脂滴(LDs)的细胞器中。虽然已经鉴定出几种参与脂滴形成的主要生物发生蛋白,但脂滴蛋白的完整组成及其功能作用仍不明确。在这里,我们表明,低丰度、种子特异性的脂滴蛋白种子脂滴蛋白(LDPS)含有一个两亲性α螺旋和脯氨酸发夹基序,作为脂滴靶向信号,还有一个与脂滴蛋白油质蛋白1(OLEO1)结合的单独区域。与野生型相比,LDPS功能丧失导致脂滴更小,种子油更少,而LDPS的过表达导致脂滴大小和种子油含量增加。LDPS功能丧失还导致脂滴在种子萌发后的幼苗生长过程中无法发生融合。对oleo1和ldps单突变体和双突变体种子的分析以及种子的冻融处理表明,OLEO1抑制了LDPS促进更大脂滴形成的能力。总的来说,我们的结果表明LDPS是脂滴生物学中的一个重要参与者,它与OLEO1共同作用,通过一个涉及脂滴-脂滴融合的过程来确定拟南芥种子和幼苗中的脂滴大小。

https://cdn.ncbi.nlm.nih.gov/pmc/blobs/c1ff/12123417/ebbd41d06131/koaf121f1.jpg

文献AI研究员

20分钟写一篇综述,助力文献阅读效率提升50倍。

立即体验

用中文搜PubMed

大模型驱动的PubMed中文搜索引擎

马上搜索

文档翻译

学术文献翻译模型,支持多种主流文档格式。

立即体验