• 文献检索
  • 文档翻译
  • 深度研究
  • 学术资讯
  • Suppr Zotero 插件Zotero 插件
  • 邀请有礼
  • 套餐&价格
  • 历史记录
应用&插件
Suppr Zotero 插件Zotero 插件浏览器插件Mac 客户端Windows 客户端微信小程序
定价
高级版会员购买积分包购买API积分包
服务
文献检索文档翻译深度研究API 文档MCP 服务
关于我们
关于 Suppr公司介绍联系我们用户协议隐私条款
关注我们

Suppr 超能文献

核心技术专利:CN118964589B侵权必究
粤ICP备2023148730 号-1Suppr @ 2026

文献检索

告别复杂PubMed语法,用中文像聊天一样搜索,搜遍4000万医学文献。AI智能推荐,让科研检索更轻松。

立即免费搜索

文件翻译

保留排版,准确专业,支持PDF/Word/PPT等文件格式,支持 12+语言互译。

免费翻译文档

深度研究

AI帮你快速写综述,25分钟生成高质量综述,智能提取关键信息,辅助科研写作。

立即免费体验

一种由植物生长素诱导因子(PIF)调控的细胞轴生长开关,通过组织特异性细胞扩张和分裂驱动子叶扩展。

A PIF-regulated switch in cell axis growth drives cotyledon expansion through tissue-specific cell expansion and division.

作者信息

Veciana Nil, Martín Guiomar, Monte Elena

机构信息

Centre for Research in Agricultural Genomics (CRAG) CSIC-IRTA-UAB-UB, Campus UAB, Bellaterra, Barcelona, Spain.

Department of Biology, Healthcare and the Environment, Faculty of Pharmacy and Food Sciences, University of Barcelona, Barcelona, 08028, Spain.

出版信息

Plant J. 2025 May;122(4):e70196. doi: 10.1111/tpj.70196.

DOI:10.1111/tpj.70196
PMID:40377543
原文链接:https://pmc.ncbi.nlm.nih.gov/articles/PMC12083523/
Abstract

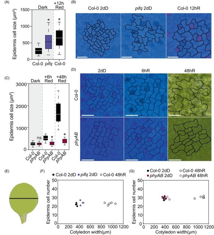
Despite its crucial role during seedling deetiolation, cotyledon expansion has been largely overlooked, with hypocotyl elongation favored as the primary phenotypic readout in light signaling research. Here, we investigate how cotyledon expansion is regulated during seedling establishment and reveal that light-induced cotyledon expansion involves a rapid switch in growth direction - from longitudinal in darkness to transversal upon initial light exposure. Using PIFq- and phyA/phyB-deficient Arabidopsis mutants, we demonstrate that this switch is repressed by PIFs in the dark and promoted by phytochromes under red light. Notably, expansion is antagonistically regulated in the light by GUN1-mediated plastid retrograde signaling. Cotyledon expansion involves rapid epidermis cell expansion, transitioning from rectangular in darkness to characteristic lobed cells in light. Importantly, our findings show that mesophyll extension is driven not only by cell enlargement but also by palisade cell division, consistent with an enrichment of cell cycle-related genes that are antagonistically regulated by the PIF/phy system and retrograde signaling in the cotyledon. Finally, using mutant lines expressing PIF1 and phyB specifically in the epidermis, we establish that epidermal expansion can drive palisade cell growth, while mesophyll cell division is predominantly regulated by light at the tissue-specific level. This study provides a novel framework for investigating cotyledon expansion during seedling deetiolation, incorporating tissue-level regulation. We propose that cotyledons serve as an excellent model for studying morphogenesis and organ geometry, which in plants is governed by directional cell growth.

摘要

尽管子叶扩展在幼苗去黄化过程中起着关键作用,但在很大程度上被忽视了,在光信号研究中,下胚轴伸长作为主要的表型指标更受青睐。在这里,我们研究了幼苗建立过程中子叶扩展是如何被调控的,并揭示光诱导的子叶扩展涉及生长方向的快速转变——从黑暗中的纵向生长转变为初次光照后的横向生长。利用PIFq以及phyA/phyB缺失的拟南芥突变体,我们证明这种转变在黑暗中被PIFs抑制,在红光下被光敏色素促进。值得注意的是,在光照条件下,GUN1介导的质体逆向信号传导对抗性地调节子叶扩展。子叶扩展涉及表皮细胞的快速扩张,从黑暗中的长方形细胞转变为光照下特有的叶状细胞。重要的是,我们的研究结果表明,叶肉扩展不仅由细胞增大驱动,还由栅栏细胞分裂驱动,这与子叶中细胞周期相关基因的富集一致,这些基因受到PIF/phy系统和逆向信号传导的对抗性调节。最后,使用在表皮中特异性表达PIF1和phyB的突变系,我们确定表皮扩展可以驱动栅栏细胞生长,而叶肉细胞分裂主要在组织特异性水平上受光调节。这项研究为研究幼苗去黄化过程中的子叶扩展提供了一个新的框架,纳入了组织水平的调控。我们认为子叶是研究形态发生和器官几何形状的一个优秀模型,在植物中,形态发生和器官几何形状由定向细胞生长控制。

https://cdn.ncbi.nlm.nih.gov/pmc/blobs/feca/12083523/b0d83a51c4c8/TPJ-122-0-g005.jpg
https://cdn.ncbi.nlm.nih.gov/pmc/blobs/feca/12083523/f3c959cc5744/TPJ-122-0-g001.jpg
https://cdn.ncbi.nlm.nih.gov/pmc/blobs/feca/12083523/88a4878d93aa/TPJ-122-0-g007.jpg
https://cdn.ncbi.nlm.nih.gov/pmc/blobs/feca/12083523/78ce2752e550/TPJ-122-0-g006.jpg
https://cdn.ncbi.nlm.nih.gov/pmc/blobs/feca/12083523/75a39a9571f1/TPJ-122-0-g003.jpg
https://cdn.ncbi.nlm.nih.gov/pmc/blobs/feca/12083523/528a25a6adb2/TPJ-122-0-g002.jpg
https://cdn.ncbi.nlm.nih.gov/pmc/blobs/feca/12083523/9b014ab3254c/TPJ-122-0-g004.jpg
https://cdn.ncbi.nlm.nih.gov/pmc/blobs/feca/12083523/b0d83a51c4c8/TPJ-122-0-g005.jpg
https://cdn.ncbi.nlm.nih.gov/pmc/blobs/feca/12083523/f3c959cc5744/TPJ-122-0-g001.jpg
https://cdn.ncbi.nlm.nih.gov/pmc/blobs/feca/12083523/88a4878d93aa/TPJ-122-0-g007.jpg
https://cdn.ncbi.nlm.nih.gov/pmc/blobs/feca/12083523/78ce2752e550/TPJ-122-0-g006.jpg
https://cdn.ncbi.nlm.nih.gov/pmc/blobs/feca/12083523/75a39a9571f1/TPJ-122-0-g003.jpg
https://cdn.ncbi.nlm.nih.gov/pmc/blobs/feca/12083523/528a25a6adb2/TPJ-122-0-g002.jpg
https://cdn.ncbi.nlm.nih.gov/pmc/blobs/feca/12083523/9b014ab3254c/TPJ-122-0-g004.jpg
https://cdn.ncbi.nlm.nih.gov/pmc/blobs/feca/12083523/b0d83a51c4c8/TPJ-122-0-g005.jpg

相似文献

1
A PIF-regulated switch in cell axis growth drives cotyledon expansion through tissue-specific cell expansion and division.一种由植物生长素诱导因子(PIF)调控的细胞轴生长开关,通过组织特异性细胞扩张和分裂驱动子叶扩展。
Plant J. 2025 May;122(4):e70196. doi: 10.1111/tpj.70196.
2
Phytochrome signaling in green Arabidopsis seedlings: impact assessment of a mutually negative phyB-PIF feedback loop.在绿色拟南芥幼苗中,光敏色素信号传导:相互负反馈的 phyB-PIF 反馈回路的影响评估。
Mol Plant. 2012 May;5(3):734-49. doi: 10.1093/mp/sss031. Epub 2012 Apr 5.
3
Downstream effectors of light- and phytochrome-dependent regulation of hypocotyl elongation in Arabidopsis thaliana.拟南芥中光和光敏色素依赖性调控下胚轴伸长的下游效应子。
Plant Mol Biol. 2013 Apr;81(6):627-40. doi: 10.1007/s11103-013-0029-0. Epub 2013 Mar 1.
4
Dynamic antagonism between phytochromes and PIF family basic helix-loop-helix factors induces selective reciprocal responses to light and shade in a rapidly responsive transcriptional network in Arabidopsis.在拟南芥中,光敏色素与 PIF 家族基本螺旋-环-螺旋因子之间的动态拮抗作用诱导了对光和暗的选择性相互响应,这在一个快速响应的转录网络中发生。
Plant Cell. 2012 Apr;24(4):1398-419. doi: 10.1105/tpc.112.095711. Epub 2012 Apr 18.
5
Green light mediates atypical photomorphogenesis by dual modulation of Arabidopsis phytochromes B and A.绿光通过双重调节拟南芥光敏色素 B 和 A 介导非典型光形态建成。
J Integr Plant Biol. 2024 Sep;66(9):1915-1933. doi: 10.1111/jipb.13742. Epub 2024 Jul 18.
6
Definition of early transcriptional circuitry involved in light-induced reversal of PIF-imposed repression of photomorphogenesis in young Arabidopsis seedlings.早期转录电路在光诱导的拟南芥幼苗中 PIF 介导的光形态建成抑制的逆转中的作用。
Plant Cell. 2009 Nov;21(11):3535-53. doi: 10.1105/tpc.109.070672. Epub 2009 Nov 17.
7
Arabidopsis MKK10-MPK6 mediates red-light-regulated opening of seedling cotyledons through phosphorylation of PIF3.拟南芥 MKK10-MPK6 通过磷酸化 PIF3 介导红光调控的幼苗子叶张开。
J Exp Bot. 2018 Jan 23;69(3):423-439. doi: 10.1093/jxb/erx418.
8
A DELLA in disguise: SPATULA restrains the growth of the developing Arabidopsis seedling.伪装的 DELLA:SPATULA 抑制拟南芥幼苗的生长。
Plant Cell. 2011 Apr;23(4):1337-51. doi: 10.1105/tpc.110.082594. Epub 2011 Apr 8.
9
Phytochrome-imposed oscillations in PIF3 protein abundance regulate hypocotyl growth under diurnal light/dark conditions in Arabidopsis.光质调节下 PIF3 蛋白丰度的变化调控拟南芥中昼夜光/暗条件下下胚轴的生长。
Plant J. 2012 Aug;71(3):390-401. doi: 10.1111/j.1365-313X.2012.04992.x. Epub 2012 Jun 11.
10
Blue light induces degradation of the negative regulator phytochrome interacting factor 1 to promote photomorphogenic development of Arabidopsis seedlings.蓝光诱导负调控因子光敏色素互作因子1的降解,以促进拟南芥幼苗的光形态建成发育。
Genetics. 2009 May;182(1):161-71. doi: 10.1534/genetics.108.099887. Epub 2009 Mar 2.

本文引用的文献

1
PIF transcriptional regulators are required for rhythmic stomatal movements.PIF 转录调节因子是节律性气孔运动所必需的。
Nat Commun. 2024 May 29;15(1):4540. doi: 10.1038/s41467-024-48669-4.
2
ELONGATED HYPOCOTYL5 (HY5) and HY5 HOMOLOGUE (HYH) maintain shade avoidance suppression in UV-B.ELONGATED HYPOCOTYL5 (HY5) 和 HY5 HOMOLOGUE (HYH) 在 UV-B 下维持避荫抑制。
Plant J. 2023 Sep;115(5):1394-1407. doi: 10.1111/tpj.16328. Epub 2023 Jun 15.
3
Extensive embryonic patterning without cellular differentiation primes the plant epidermis for efficient post-embryonic stomatal activities.
广泛的胚胎模式形成而无细胞分化为植物表皮进行高效的胚胎后气孔活动做好准备。
Dev Cell. 2023 Mar 27;58(6):506-521.e5. doi: 10.1016/j.devcel.2023.02.014. Epub 2023 Mar 16.
4
Leaf cell-specific and single-cell transcriptional profiling reveals a role for the palisade layer in UV light protection.叶片细胞特异性和单细胞转录组分析揭示了栅栏层在紫外光保护中的作用。
Plant Cell. 2022 Aug 25;34(9):3261-3279. doi: 10.1093/plcell/koac167.
5
Plant cell walls as mechanical signaling hubs for morphogenesis.植物细胞壁作为形态发生的机械信号枢纽
Curr Biol. 2022 Apr 11;32(7):R334-R340. doi: 10.1016/j.cub.2022.02.036.
6
GENOMES UNCOUPLED1 plays a key role during the de-etiolation process in Arabidopsis.基因组不耦合 1 在拟南芥去黄化过程中发挥关键作用。
New Phytol. 2022 Jul;235(1):188-203. doi: 10.1111/nph.18115. Epub 2022 Apr 12.
7
Dynamics of Etiolation Monitored by Seedling Morphology, Carotenoid Composition, Antioxidant Level, and Photoactivity of Protochlorophyllide in .通过幼苗形态、类胡萝卜素组成、抗氧化水平和原叶绿素酸酯的光活性监测黄化现象的动态变化 。
Front Plant Sci. 2022 Feb 22;12:772727. doi: 10.3389/fpls.2021.772727. eCollection 2021.
8
BBX16 mediates the repression of seedling photomorphogenesis downstream of the GUN1/GLK1 module during retrograde signalling.BBX16 介导逆行信号转导过程中 GUN1/GLK1 模块下游幼苗光形态建成的抑制。
New Phytol. 2022 Apr;234(1):93-106. doi: 10.1111/nph.17975. Epub 2022 Feb 11.
9
Structural organization of the spongy mesophyll.海绵叶肉的结构组织。
New Phytol. 2022 May;234(3):946-960. doi: 10.1111/nph.17971. Epub 2022 Feb 15.
10
Phytochrome interacting factor proteins regulate cytokinesis in Arabidopsis.质体蓝素相互作用因子蛋白调节拟南芥的胞质分裂。
Cell Rep. 2021 May 11;35(6):109095. doi: 10.1016/j.celrep.2021.109095.