• 文献检索
  • 文档翻译
  • 深度研究
  • 学术资讯
  • Suppr Zotero 插件Zotero 插件
  • 邀请有礼
  • 套餐&价格
  • 历史记录
应用&插件
Suppr Zotero 插件Zotero 插件浏览器插件Mac 客户端Windows 客户端微信小程序
定价
高级版会员购买积分包购买API积分包
服务
文献检索文档翻译深度研究API 文档MCP 服务
关于我们
关于 Suppr公司介绍联系我们用户协议隐私条款
关注我们

Suppr 超能文献

核心技术专利:CN118964589B侵权必究
粤ICP备2023148730 号-1Suppr @ 2026

文献检索

告别复杂PubMed语法,用中文像聊天一样搜索,搜遍4000万医学文献。AI智能推荐,让科研检索更轻松。

立即免费搜索

文件翻译

保留排版,准确专业,支持PDF/Word/PPT等文件格式,支持 12+语言互译。

免费翻译文档

深度研究

AI帮你快速写综述,25分钟生成高质量综述,智能提取关键信息,辅助科研写作。

立即免费体验

新型冠状病毒2型(SARS-CoV-2)在婴儿中引起的免疫紊乱因疾病严重程度而异,且与成人的反应不同。

SARS-CoV-2 induced immune perturbations in infants vary with disease severity and differ from adults' responses.

作者信息

Nehar-Belaid Djamel, Mejías Asunción, Xu Zhaohui, Marches Radu, Yerrabelli Rushil, Chen Guo, Mertz Sara, Ye Fang, Sánchez Pablo J, Tsang John S, Aydillo Teresa, Miorin Lisa, Cupic Anastasija, García-Sastre Adolfo, Ucar Duygu, Banchereau Jacques F, Pascual Virginia, Ramilo Octavio

机构信息

The Jackson Laboratory for Genomic Medicine, Farmington, CT, 06032, USA.

Department of Pediatrics, Nationwide Children's Hospital and The Ohio State University College of Medicine, Columbus, OH, USA.

出版信息

Nat Commun. 2025 May 16;16(1):4562. doi: 10.1038/s41467-025-59411-z.

DOI:
10.1038/s41467-025-59411-z
PMID:40379618
原文链接:https://pmc.ncbi.nlm.nih.gov/articles/PMC12084365/
Abstract

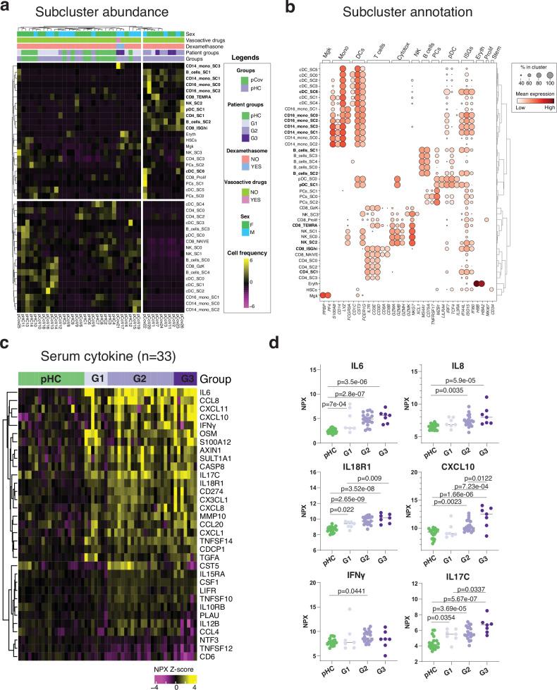
Differences in immune profiles of children and adults with COVID-19 have been previously described. However, no systematic studies have been reported from infants hospitalized with severe disease. We applied a multidimensional approach to decipher the immune responses of SARS-CoV-2 infected infants (n = 26; 10 subacute, 11 moderate and 5 severe disease; median age = 1.6 months) and matched controls (n = 14; median age = 2 months). Single cell (scRNA-seq) profiling of PBMCs revealed substantial alterations in cell composition in SARS-CoV-2 infected infants; with most cell-types switching to an interferon-stimulated gene (ISG) state including: (i) CD14 monocytes co-expressing ISGs and inflammasome-related molecules, (ii) ISG naive CD4 T cells, (iii) ISG proliferating cytotoxic CD8 T cells, and (iv) ISG naive and transitional B cells. We observe increased serum concentrations of both interferons and inflammatory cytokines in infected infants. Antibody responses to SARS-CoV-2 are also consistently detected in the absence of anti-IFN autoantibodies. Compared with infected adults, infants display a similar ISG signature in monocytes but a markedly enhanced ISG signature in T and B cells. These findings provide insights into the distinct immune responses to SARS-CoV-2 in the first year of life and underscore the importance of further defining the unique features of early life immunity.

摘要

此前已有关于新冠病毒感染儿童和成人免疫特征差异的描述。然而,尚未有针对重症住院婴儿的系统性研究报告。我们采用多维度方法来解读感染严重急性呼吸综合征冠状病毒2(SARS-CoV-2)的婴儿(n = 26;10例亚急性期、11例中度和5例重症;中位年龄 = 1.6个月)及匹配对照组(n = 14;中位年龄 = 2个月)的免疫反应。外周血单核细胞(PBMC)的单细胞(scRNA-seq)分析显示,SARS-CoV-2感染婴儿的细胞组成有显著改变;大多数细胞类型转变为干扰素刺激基因(ISG)状态,包括:(i)共表达ISG和炎性小体相关分子的CD14单核细胞,(ii)ISG未成熟CD4 T细胞,(iii)ISG增殖性细胞毒性CD8 T细胞,以及(iv)ISG未成熟和过渡性B细胞。我们观察到感染婴儿血清中干扰素和炎性细胞因子的浓度均升高。在没有抗干扰素自身抗体的情况下,也持续检测到对SARS-CoV-2的抗体反应。与感染成人相比,婴儿单核细胞中的ISG特征相似,但T细胞和B细胞中的ISG特征明显增强。这些发现为生命第一年对SARS-CoV-2的独特免疫反应提供了见解,并强调了进一步明确早期生命免疫独特特征的重要性。

https://cdn.ncbi.nlm.nih.gov/pmc/blobs/5fe5/12084365/3dcd3ce24852/41467_2025_59411_Fig7_HTML.jpg
https://cdn.ncbi.nlm.nih.gov/pmc/blobs/5fe5/12084365/1d5042348911/41467_2025_59411_Fig1_HTML.jpg
https://cdn.ncbi.nlm.nih.gov/pmc/blobs/5fe5/12084365/fcd05ee62825/41467_2025_59411_Fig2_HTML.jpg
https://cdn.ncbi.nlm.nih.gov/pmc/blobs/5fe5/12084365/89758ff0026c/41467_2025_59411_Fig3_HTML.jpg
https://cdn.ncbi.nlm.nih.gov/pmc/blobs/5fe5/12084365/17b272b5dc35/41467_2025_59411_Fig4_HTML.jpg
https://cdn.ncbi.nlm.nih.gov/pmc/blobs/5fe5/12084365/b878bff9fe39/41467_2025_59411_Fig5_HTML.jpg
https://cdn.ncbi.nlm.nih.gov/pmc/blobs/5fe5/12084365/c7902a680b8a/41467_2025_59411_Fig6_HTML.jpg
https://cdn.ncbi.nlm.nih.gov/pmc/blobs/5fe5/12084365/3dcd3ce24852/41467_2025_59411_Fig7_HTML.jpg
https://cdn.ncbi.nlm.nih.gov/pmc/blobs/5fe5/12084365/1d5042348911/41467_2025_59411_Fig1_HTML.jpg
https://cdn.ncbi.nlm.nih.gov/pmc/blobs/5fe5/12084365/fcd05ee62825/41467_2025_59411_Fig2_HTML.jpg
https://cdn.ncbi.nlm.nih.gov/pmc/blobs/5fe5/12084365/89758ff0026c/41467_2025_59411_Fig3_HTML.jpg
https://cdn.ncbi.nlm.nih.gov/pmc/blobs/5fe5/12084365/17b272b5dc35/41467_2025_59411_Fig4_HTML.jpg
https://cdn.ncbi.nlm.nih.gov/pmc/blobs/5fe5/12084365/b878bff9fe39/41467_2025_59411_Fig5_HTML.jpg
https://cdn.ncbi.nlm.nih.gov/pmc/blobs/5fe5/12084365/c7902a680b8a/41467_2025_59411_Fig6_HTML.jpg
https://cdn.ncbi.nlm.nih.gov/pmc/blobs/5fe5/12084365/3dcd3ce24852/41467_2025_59411_Fig7_HTML.jpg

相似文献

1
SARS-CoV-2 induced immune perturbations in infants vary with disease severity and differ from adults' responses.新型冠状病毒2型(SARS-CoV-2)在婴儿中引起的免疫紊乱因疾病严重程度而异,且与成人的反应不同。
Nat Commun. 2025 May 16;16(1):4562. doi: 10.1038/s41467-025-59411-z.
2
IFN-λ uniquely promotes CD8 T cell immunity against SARS-CoV-2 relative to type I IFN.IFN-λ 相对于 I 型 IFN ,特异性地促进 CD8 T 细胞对 SARS-CoV-2 的免疫应答。
JCI Insight. 2024 May 21;9(13):e171830. doi: 10.1172/jci.insight.171830.
3
Convergent and divergent immune aberrations in COVID-19, post-COVID-19-interstitial lung disease, and idiopathic pulmonary fibrosis.新型冠状病毒肺炎、新型冠状病毒肺炎后间质性肺疾病和特发性肺纤维化中的趋同和发散性免疫异常
Am J Physiol Cell Physiol. 2025 Jan 1;328(1):C199-C211. doi: 10.1152/ajpcell.00528.2024. Epub 2024 Nov 7.
4
Type I and Type III Interferons Restrict SARS-CoV-2 Infection of Human Airway Epithelial Cultures.Ⅰ型和Ⅲ型干扰素限制 SARS-CoV-2 感染人呼吸道上皮细胞。
J Virol. 2020 Sep 15;94(19). doi: 10.1128/JVI.00985-20.
5
CCR2 Signaling Restricts SARS-CoV-2 Infection.CCR2 信号限制 SARS-CoV-2 感染。
mBio. 2021 Dec 21;12(6):e0274921. doi: 10.1128/mBio.02749-21. Epub 2021 Nov 9.
6
Humoral and Cellular Immune Responses to SARS-CoV-2 in Participants with Head and Neck Cancer.头颈癌患者对新型冠状病毒的体液免疫和细胞免疫反应
Viruses. 2025 Jun 13;17(6):848. doi: 10.3390/v17060848.
7
Immune response dynamics of SARS-CoV-2 vaccination in chronic lymphocytic leukemia individuals: a descriptive analysis.慢性淋巴细胞白血病患者中SARS-CoV-2疫苗接种的免疫反应动力学:一项描述性分析
Front Immunol. 2025 Jun 6;16:1571680. doi: 10.3389/fimmu.2025.1571680. eCollection 2025.
8
Difference in Lymphocyte Subset Counts According to Disease Severity and SARS-CoV-2 Variants of Hospitalized COVID-19 Patients in Korea.韩国住院COVID-19患者淋巴细胞亚群计数根据疾病严重程度和SARS-CoV-2变异株的差异
J Korean Med Sci. 2025 Jul 28;40(29):e172. doi: 10.3346/jkms.2025.40.e172.
9
Antibody tests for identification of current and past infection with SARS-CoV-2.抗体检测用于鉴定 SARS-CoV-2 的现症感染和既往感染。
Cochrane Database Syst Rev. 2022 Nov 17;11(11):CD013652. doi: 10.1002/14651858.CD013652.pub2.
10
Detectable SARS-CoV-2 specific immune responses in recovered unvaccinated individuals 250 days post wild type infection.野生型感染250天后康复的未接种疫苗个体中可检测到的SARS-CoV-2特异性免疫反应。
PLoS One. 2025 Jun 11;20(6):e0325923. doi: 10.1371/journal.pone.0325923. eCollection 2025.

引用本文的文献

1
Single-cell map of the healthy human immune system across the lifespan reveals unique infant immune signatures.健康人类免疫系统在整个生命周期中的单细胞图谱揭示了独特的婴儿免疫特征。
bioRxiv. 2025 Jul 31:2025.07.28.667181. doi: 10.1101/2025.07.28.667181.
2
Age Matters: Key Contributors to Interferon Toxicity in Infants During Influenza Virus Infection.年龄很重要:流感病毒感染期间婴儿干扰素毒性的关键促成因素
Viruses. 2025 Jul 17;17(7):1002. doi: 10.3390/v17071002.
3
Infants display reduced NK cell responses in RSV and increased inflammatory responses in SARS-CoV-2 infections.

本文引用的文献

1
Type I IFN drives unconventional IL-1β secretion in lupus monocytes.I 型干扰素驱动狼疮单核细胞非常规的白细胞介素-1β分泌。
Immunity. 2024 Nov 12;57(11):2497-2513.e12. doi: 10.1016/j.immuni.2024.09.004. Epub 2024 Oct 7.
2
The life-saving benefit of dexamethasone in severe COVID-19 is linked to a reversal of monocyte dysregulation.地塞米松在严重 COVID-19 中的救生效益与单核细胞失调的逆转有关。
Cell. 2024 Aug 8;187(16):4318-4335.e20. doi: 10.1016/j.cell.2024.06.014. Epub 2024 Jul 3.
3
Multi-omics analysis of mucosal and systemic immunity to SARS-CoV-2 after birth.
婴儿在呼吸道合胞病毒(RSV)感染中自然杀伤(NK)细胞反应降低,在严重急性呼吸综合征冠状病毒2(SARS-CoV-2)感染中炎症反应增加。
Res Sq. 2025 Jan 13:rs.3.rs-5640872. doi: 10.21203/rs.3.rs-5640872/v1.
出生后对 SARS-CoV-2 的黏膜和全身免疫的多组学分析。
Cell. 2023 Oct 12;186(21):4632-4651.e23. doi: 10.1016/j.cell.2023.08.044. Epub 2023 Sep 29.
4
Transcriptional reprogramming from innate immune functions to a pro-thrombotic signature by monocytes in COVID-19.新冠病毒感染中单核细胞从固有免疫功能到促血栓形成特征的转录重编程
Nat Commun. 2022 Dec 26;13(1):7947. doi: 10.1038/s41467-022-35638-y.
5
Type III Interferons, Viral Loads, Age, and Disease Severity in Young Children With Respiratory Syncytial Virus Infection.III 型干扰素、病毒载量、年龄与呼吸道合胞病毒感染幼儿疾病严重程度的关系。
J Infect Dis. 2022 Dec 28;227(1):61-70. doi: 10.1093/infdis/jiac404.
6
COVID-19 and plasma cells: Is there long-lived protection?COVID-19 与浆细胞:是否存在长期保护?
Immunol Rev. 2022 Aug;309(1):40-63. doi: 10.1111/imr.13115. Epub 2022 Jul 8.
7
Alterations of blood monocyte subset distribution and surface phenotype are linked to infection severity in COVID-19 inpatients.血液单核细胞亚群分布和表面表型的改变与 COVID-19 住院患者的感染严重程度有关。
Eur J Immunol. 2022 Aug;52(8):1285-1296. doi: 10.1002/eji.202149680. Epub 2022 May 6.
8
Immunology of SARS-CoV-2 infection in children.儿童 SARS-CoV-2 感染的免疫学。
Nat Immunol. 2022 Feb;23(2):177-185. doi: 10.1038/s41590-021-01123-9. Epub 2022 Feb 1.
9
Frequency, Characteristics and Complications of COVID-19 in Hospitalized Infants.COVID-19 在住院婴儿中的频率、特征和并发症。
Pediatr Infect Dis J. 2022 Mar 1;41(3):e81-e86. doi: 10.1097/INF.0000000000003435.
10
Local and systemic responses to SARS-CoV-2 infection in children and adults.儿童和成人中对 SARS-CoV-2 感染的局部和全身反应。
Nature. 2022 Feb;602(7896):321-327. doi: 10.1038/s41586-021-04345-x. Epub 2021 Dec 22.