Suppr超能文献

E2F2(E2F转录因子2)作为睑板腺癌的潜在治疗靶点:来自功能和表观遗传学研究的证据

E2F2(E2F transcription factor 2) as a potential therapeutic target in meibomian gland carcinoma: evidence from functional and epigenetic studies.

作者信息

Wang Wei, Wang Hetong, Liu Xun, Xu Fei, Tang Qin, Zhang Chuanli, Lin Jiaqi, Zhu Limin, Lin Tingting

机构信息

Tianjin Key Laboratory of Retinal Functions and Diseases, Tianjin Branch of National Clinical Research Center for Ocular Disease, Eye Institute and School of Optometry, Tianjin Medical University Eye Hospital, Tianjin, 300384, China.

Chengdu Women'S and Children'S Central Hospital, School of Medicine,, University of Electronic Science and Technology of China, Chengdu, 611731, China.

出版信息

BMC Cancer. 2025 May 16;25(1):880. doi: 10.1186/s12885-025-13833-6.

Abstract

BACKGROUND

Meibomian Gland Carcinoma (MGC) is a highly malignant eyelid tumor with a poor prognosis. This study investigates the molecular mechanisms underlying MGC, focusing on the abnormal expression of E2F transcription factor 2 (E2F2), often observed in tumors and potentially linked to DNA methylation.

METHODS

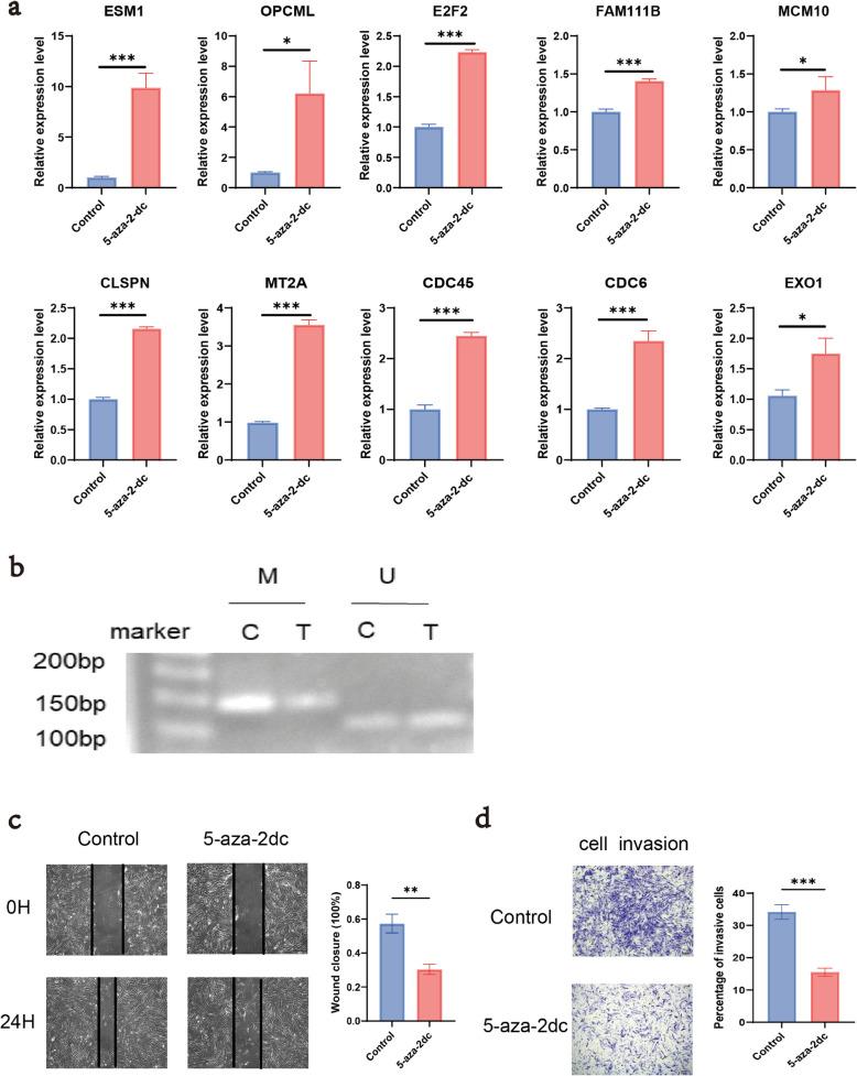
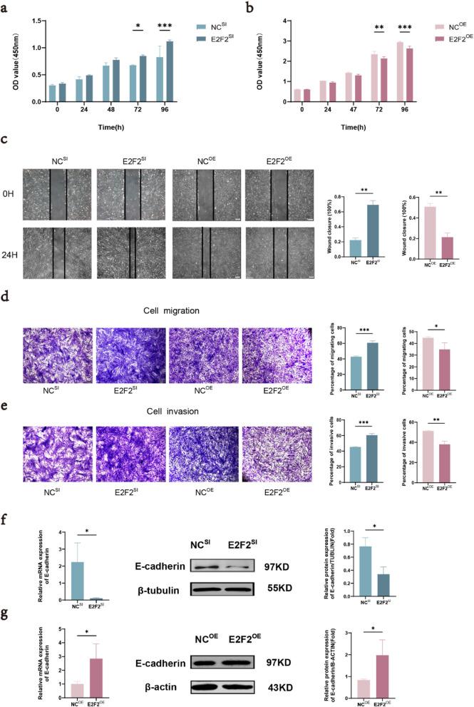
E2F2 expression was measured in MGC cells and tissues. Tissue samples from 3 normal meibomian glands (MG) and 36 MGC patients were used to construct a tissue microarray. Functional assays were performed by modifying E2F2 expression, including CCK8, wound healing, Transwell, and analysis of epithelial-mesenchymal transition (EMT)-related markers. Flow cytometry was used to assess cell apoptosis and cell cycle. RNA sequencing was conducted to identify differential genes after treating MGC cells with the methylation inhibitor 5-aza-2'-deoxycytidine (5-aza-2-dc), to explore the relationship between E2F2 downregulation in MGC and methylation.

RESULTS

E2F2 expression was significantly lower in MGC cells compared to normal MG cells. Immunohistochemical analysis showed low E2F2 expression in MGC. Specifically, immunohistochemical staining results have revealed a negative correlation trend between E2F2 and Ki-67 expression, as well as a positive correlation trend between E2F2 and P21, P27 expression. E2F2 knockdown increased MGC cell proliferation, migration, and invasion. Flow cytometry revealed that E2F2 knockdown reduced apoptosis, decreased the G0/G1 phase, and increased the S phase, while E2F2 overexpression produced opposite effects. RNA sequencing revealed that a total of 87 genes were differentially expressed in the 5-aza-2-dc experimental group compared to the control group, with 72 mRNAs showing upregulated expression and 15 mRNAs showing downregulated expression. Bioinformatics analysis results indicated that the functions of these differentially expressed genes were concentrated, and the biological processes mainly involved DNA replication, among others. The signaling pathways associated with these genes primarily included DNA replication and the cell cycle. RNA sequencing identified differential gene expression after methylation inhibition in MGC cells with 5-aza-2-dc, demonstrating that demethylation significantly upregulated E2F2. MSP assays confirmed reduced methylation levels. Additionally, inhibiting gene methylation in MGC cells suppressed proliferation, migration, and invasion.

CONCLUSION

E2F2 presents a promising therapeutic target for MGC. Overexpression of E2F2 and methylation inhibition in MGC cells may reverse E2F2 gene silencing, inhibiting malignant progression. These findings provide new perspectives for targeted therapies and precise, individualized treatment in MGC.

摘要

背景

睑板腺癌(MGC)是一种预后较差的高恶性眼睑肿瘤。本研究探讨MGC的分子机制,重点关注E2F转录因子2(E2F2)的异常表达,该异常表达在肿瘤中常被观察到,且可能与DNA甲基化有关。

方法

检测MGC细胞和组织中E2F2的表达。使用来自3个正常睑板腺(MG)和36例MGC患者的组织样本构建组织芯片。通过改变E2F2表达进行功能实验,包括CCK8、伤口愈合、Transwell实验以及上皮-间质转化(EMT)相关标志物分析。采用流式细胞术评估细胞凋亡和细胞周期。在用甲基化抑制剂5-氮杂-2'-脱氧胞苷(5-aza-2-dc)处理MGC细胞后进行RNA测序,以探究MGC中E2F2下调与甲基化之间的关系。

结果

与正常MG细胞相比,MGC细胞中E2F2表达显著降低。免疫组化分析显示MGC中E2F2表达较低。具体而言,免疫组化染色结果显示E2F2与Ki-67表达呈负相关趋势,与P21、P2-7表达呈正相关趋势。敲低E2F2可增加MGC细胞的增殖、迁移和侵袭能力。流式细胞术显示,敲低E2F2可减少细胞凋亡,降低G0/G1期比例,增加S期比例,而E2F2过表达则产生相反效果。RNA测序显示,与对照组相比,5-aza-2-dc实验组共有87个基因差异表达,其中72个mRNA表达上调,15个mRNA表达下调。生物信息学分析结果表明,这些差异表达基因的功能集中,主要涉及DNA复制等生物学过程。与这些基因相关的信号通路主要包括DNA复制和细胞周期。RNA测序确定了用5-aza-2-dc抑制MGC细胞甲基化后的差异基因表达,表明去甲基化显著上调了E2F2。甲基化特异性PCR(MSP)实验证实甲基化水平降低。此外,抑制MGC细胞中的基因甲基化可抑制其增殖、迁移和侵袭。

结论

E2F2是MGC一个有前景的治疗靶点。MGC细胞中E2F2过表达和甲基化抑制可能会逆转E2F2基因沉默,抑制恶性进展。这些发现为MGC的靶向治疗和精准个体化治疗提供了新的视角。

https://cdn.ncbi.nlm.nih.gov/pmc/blobs/e2ce/12082859/63de05472b47/12885_2025_13833_Fig1_HTML.jpg

文献AI研究员

20分钟写一篇综述,助力文献阅读效率提升50倍。

立即体验

用中文搜PubMed

大模型驱动的PubMed中文搜索引擎

马上搜索

文档翻译

学术文献翻译模型,支持多种主流文档格式。

立即体验