Wang Huaidong, Zhang Xiaotian, Liu Yuxin, Ni Zhaohui, Lin Yan, Duan Zipeng, Shi Yue, Wang Guoqing, Li Fan
Department of Pathogenobiology, The Key Laboratory of Zoonosis, Chinese Ministry of Education, College of Basic Medicine, Jilin University, Changchun, Jilin, China.
The Key Laboratory for Bionics Engineering, Ministry of Education, Jilin University, Changchun, Jilin, China.
Oncotarget. 2016 Jun 14;7(24):36577-36589. doi: 10.18632/oncotarget.9288.
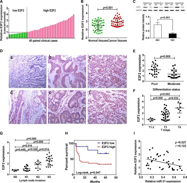
The miRNA microarray analysis showed that miR-31 was reduced in gastric cancer. This study further assessed miR-31 expression and role of miR-31 in gastric cancer tissues and cell lines. The data showed that miR-31 expression was down-regulated in 40 cases of gastric cancer tissues compared to the adjacent normal tissues, and low expression of miR-31 was associated with poor tumor differentiation, lymph node metastasis, advanced T stage and worse overall survival of gastric cancer patients. Ectopic expression of miR-31 reduced tumor cell viability, enhanced apoptosis, arrested tumor cells at G1 transition, and reduced tumor cell migration and invasion in SGC-7901 and MGC-803 gastric cell lines in vitro. Enforced expression of miR-31 also inhibited growth of engrafted tumors in vivo. Luciferase reporter assays and western blot revealed that E2F2 is the direct target of miR-31. E2F2 expression was upregulated in gastric cancer tissues, and inversely associated with miR-31 levels, while knockdown of E2F2 expression mimicked miR-31 anti-tumor activity in gastric cancer cells, but the ectopic expression of E2F2 rescued the miR-31-mediated inhibition in gastric cell lines. Taken together, these results demonstrated that miR-31 acts as a crucial tumor suppressive activity by inhibiting E2F2s expression. Thus, miR-31 might be a candidate therapeutic target for gastric cancer patients.
miRNA微阵列分析显示,miR-31在胃癌中表达降低。本研究进一步评估了miR-31在胃癌组织和细胞系中的表达及作用。数据显示,与相邻正常组织相比,40例胃癌组织中miR-31表达下调,且miR-31低表达与肿瘤分化差、淋巴结转移、T分期进展及胃癌患者总体生存率较差相关。在体外,miR-31的异位表达降低了SGC-7901和MGC-803胃癌细胞系中肿瘤细胞的活力,增强了细胞凋亡,使肿瘤细胞停滞在G1期转换,降低了肿瘤细胞的迁移和侵袭能力。miR-31的强制表达在体内也抑制了移植瘤的生长。荧光素酶报告基因检测和蛋白质印迹分析显示,E2F2是miR-31的直接靶点。E2F2在胃癌组织中表达上调,且与miR-31水平呈负相关,而敲低E2F2表达可模拟miR-31在胃癌细胞中的抗肿瘤活性,但E2F2的异位表达可挽救miR-31在胃癌细胞系中介导的抑制作用。综上所述,这些结果表明miR-31通过抑制E2F2的表达发挥关键的肿瘤抑制活性。因此,miR-31可能是胃癌患者的一个候选治疗靶点。