• 文献检索
  • 文档翻译
  • 深度研究
  • 学术资讯
  • Suppr Zotero 插件Zotero 插件
  • 邀请有礼
  • 套餐&价格
  • 历史记录
应用&插件
Suppr Zotero 插件Zotero 插件浏览器插件Mac 客户端Windows 客户端微信小程序
定价
高级版会员购买积分包购买API积分包
服务
文献检索文档翻译深度研究API 文档MCP 服务
关于我们
关于 Suppr公司介绍联系我们用户协议隐私条款
关注我们

Suppr 超能文献

核心技术专利:CN118964589B侵权必究
粤ICP备2023148730 号-1Suppr @ 2026

文献检索

告别复杂PubMed语法,用中文像聊天一样搜索,搜遍4000万医学文献。AI智能推荐,让科研检索更轻松。

立即免费搜索

文件翻译

保留排版,准确专业,支持PDF/Word/PPT等文件格式,支持 12+语言互译。

免费翻译文档

深度研究

AI帮你快速写综述,25分钟生成高质量综述,智能提取关键信息,辅助科研写作。

立即免费体验

M2型凋亡细胞衍生小体作为系统性红斑狼疮的一种治疗策略:靶向巨噬细胞重编程和调节性T细胞分化

M2-ApoBDs as a therapeutic strategy for systemic lupus erythematosus: targeted macrophage reprogramming and treg differentiation.

作者信息

Ji Juan, Yang Shaoying, Xu Yongxin, He Qian, Liang Qian, Feng Guijuan, Xia Yunfei, Yang Mei, Huang Yuting, Yang Junling, Dong Chen, Zhao Rui, Wang Yunan, Guo Genkai, Sha Xiaoqi, Li Jing, Guo Yuehua, Gu Zhifeng

机构信息

Department of Rheumatology, Affiliated Hospital of Nantong University, Medical School of Nantong University, Nantong, 226001, China.

Department of Rheumatology, Renji Hospital, Shanghai Jiao Tong University School of Medicine, Shanghai, 200001, China.

出版信息

J Nanobiotechnology. 2025 May 16;23(1):354. doi: 10.1186/s12951-025-03437-4.

DOI:10.1186/s12951-025-03437-4
PMID:40380199
原文链接:https://pmc.ncbi.nlm.nih.gov/articles/PMC12083009/
Abstract

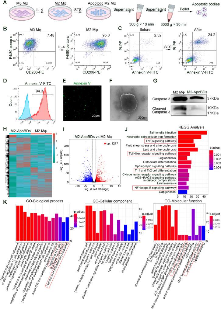
Systemic lupus erythematosus (SLE) is a chronic autoimmune disorder that affects various organs and systems, significantly impacting patients' health and quality of life. Conventional drugs, including glucocorticoids and standard immunosuppressive drugs, may not be enough to achieve a satisfactory therapeutic outcome in some refractory SLE patients. The abnormal phenotype and function of macrophages participate in the development of SLE. The targeted delivery to reprogram macrophage in SLE has been a long-standing challenge. Apoptotic bodies (ApoBDs) are essential for intercellular communications. This study aims to explore an effective and targeted treatment to SLE via macrophage reprogramming and Treg differentiation. In this work, we found that M2 macrophages-derived ApoBDs (M2-ApoBDs) could selectively target and localize to the spleen, where they were engulfed by splenic macrophages (phagocytic rate 73.4%). Single-cell RNA sequencing revealed that the efferocytosis of M2-ApoBDs triggered transcriptional changes in M2 (anti-inflammatory) macrophages within the spleen, subsequently promoting the differentiation of Treg cells in vivo. Immunological experiments revealed that M2-ApoBDs prompted the reprogramming of M2 macrophages in vitro, which subsequently influenced Treg cell differentiation via ligand-receptor interactions. In SLE mice, M2-ApoBDs alleviated the disease progression, including 24-hours urinary protein, plasma creatinine, plasma C3 levels, and glomerular sclerosis and interstitial fibrosis. These findings show that M2-ApoBDs can targeted-modulate macrophage polarization and Treg immune regulation, offering a novel therapeutic strategy for the effective treatment of SLE.

摘要

系统性红斑狼疮(SLE)是一种慢性自身免疫性疾病,会影响多个器官和系统,对患者的健康和生活质量产生重大影响。包括糖皮质激素和标准免疫抑制药物在内的传统药物,在一些难治性SLE患者中可能不足以取得令人满意的治疗效果。巨噬细胞的异常表型和功能参与了SLE的发展。在SLE中靶向递送以重编程巨噬细胞一直是一项长期挑战。凋亡小体(ApoBDs)对于细胞间通讯至关重要。本研究旨在探索一种通过巨噬细胞重编程和调节性T细胞(Treg)分化来有效且靶向治疗SLE的方法。在这项工作中,我们发现M2巨噬细胞衍生的凋亡小体(M2-ApoBDs)可以选择性地靶向并定位于脾脏,在那里它们被脾巨噬细胞吞噬(吞噬率为73.4%)。单细胞RNA测序显示,M2-ApoBDs的胞葬作用触发了脾脏内M2(抗炎)巨噬细胞的转录变化,随后在体内促进了Treg细胞的分化。免疫学实验表明,M2-ApoBDs在体外促使M2巨噬细胞重编程,随后通过配体-受体相互作用影响Treg细胞分化。在SLE小鼠中,M2-ApoBDs减轻了疾病进展,包括24小时尿蛋白、血浆肌酐、血浆C3水平以及肾小球硬化和间质纤维化。这些发现表明,M2-ApoBDs可以靶向调节巨噬细胞极化和Treg免疫调节,为有效治疗SLE提供了一种新的治疗策略。

https://cdn.ncbi.nlm.nih.gov/pmc/blobs/a598/12083009/45862df92aef/12951_2025_3437_Fig9_HTML.jpg
https://cdn.ncbi.nlm.nih.gov/pmc/blobs/a598/12083009/d2dac711142a/12951_2025_3437_Fig2_HTML.jpg
https://cdn.ncbi.nlm.nih.gov/pmc/blobs/a598/12083009/95cb92b2590a/12951_2025_3437_Fig3_HTML.jpg
https://cdn.ncbi.nlm.nih.gov/pmc/blobs/a598/12083009/aae722d8dd7d/12951_2025_3437_Fig4_HTML.jpg
https://cdn.ncbi.nlm.nih.gov/pmc/blobs/a598/12083009/6de6630f16d5/12951_2025_3437_Fig5_HTML.jpg
https://cdn.ncbi.nlm.nih.gov/pmc/blobs/a598/12083009/1acd82a42084/12951_2025_3437_Fig6_HTML.jpg
https://cdn.ncbi.nlm.nih.gov/pmc/blobs/a598/12083009/c557282c6790/12951_2025_3437_Fig7_HTML.jpg
https://cdn.ncbi.nlm.nih.gov/pmc/blobs/a598/12083009/3a53fdc15736/12951_2025_3437_Fig8_HTML.jpg
https://cdn.ncbi.nlm.nih.gov/pmc/blobs/a598/12083009/45862df92aef/12951_2025_3437_Fig9_HTML.jpg
https://cdn.ncbi.nlm.nih.gov/pmc/blobs/a598/12083009/d2dac711142a/12951_2025_3437_Fig2_HTML.jpg
https://cdn.ncbi.nlm.nih.gov/pmc/blobs/a598/12083009/95cb92b2590a/12951_2025_3437_Fig3_HTML.jpg
https://cdn.ncbi.nlm.nih.gov/pmc/blobs/a598/12083009/aae722d8dd7d/12951_2025_3437_Fig4_HTML.jpg
https://cdn.ncbi.nlm.nih.gov/pmc/blobs/a598/12083009/6de6630f16d5/12951_2025_3437_Fig5_HTML.jpg
https://cdn.ncbi.nlm.nih.gov/pmc/blobs/a598/12083009/1acd82a42084/12951_2025_3437_Fig6_HTML.jpg
https://cdn.ncbi.nlm.nih.gov/pmc/blobs/a598/12083009/c557282c6790/12951_2025_3437_Fig7_HTML.jpg
https://cdn.ncbi.nlm.nih.gov/pmc/blobs/a598/12083009/3a53fdc15736/12951_2025_3437_Fig8_HTML.jpg
https://cdn.ncbi.nlm.nih.gov/pmc/blobs/a598/12083009/45862df92aef/12951_2025_3437_Fig9_HTML.jpg

相似文献

1
M2-ApoBDs as a therapeutic strategy for systemic lupus erythematosus: targeted macrophage reprogramming and treg differentiation.M2型凋亡细胞衍生小体作为系统性红斑狼疮的一种治疗策略:靶向巨噬细胞重编程和调节性T细胞分化
J Nanobiotechnology. 2025 May 16;23(1):354. doi: 10.1186/s12951-025-03437-4.
2
Mesenchymal stem cell-derived exosome-educated macrophages alleviate systemic lupus erythematosus by promoting efferocytosis and recruitment of IL-17 regulatory T cell.间充质干细胞衍生的外泌体诱导的巨噬细胞通过促进吞噬作用和募集 IL-17 调节性 T 细胞缓解系统性红斑狼疮。
Stem Cell Res Ther. 2022 Sep 24;13(1):484. doi: 10.1186/s13287-022-03174-7.
3
Mesenchymal Stem Cells-derived Exosomes Ameliorate Lupus by Inducing M2 Macrophage Polarization and Regulatory T Cell Expansion in MRL/lpr Mice.间充质干细胞衍生的外泌体通过诱导 M2 巨噬细胞极化和调节性 T 细胞扩增改善 MRL/lpr 小鼠的狼疮。
Immunol Invest. 2022 Aug;51(6):1785-1803. doi: 10.1080/08820139.2022.2055478. Epub 2022 Mar 25.
4
Circulating plasma derived exosomes from systemic lupus erythematosus aggravate lupus nephritis through miR-122-5p/FOXO3-mediated macrophage activation.系统性红斑狼疮患者循环血浆来源的外泌体通过miR-122-5p/FOXO3介导的巨噬细胞活化加重狼疮性肾炎。
J Nanobiotechnology. 2024 Dec 19;22(1):779. doi: 10.1186/s12951-024-03063-6.
5
Immunosuppressive therapy influences the accelerated age-dependent T-helper cell differentiation in systemic lupus erythematosus remission patients.免疫抑制疗法影响系统性红斑狼疮缓解患者加速的年龄相关 T 辅助细胞分化。
Arthritis Res Ther. 2018 Dec 18;20(1):278. doi: 10.1186/s13075-018-1778-6.
6
Study on the mechanism of Jieduquyuziyin prescription improving the condition of MRL/lpr mice by regulating T cell metabolic reprogramming through the AMPK/mTOR pathway.解毒祛瘀滋阴方通过AMPK/mTOR途径调节T细胞代谢重编程改善MRL/lpr小鼠病情的机制研究
J Ethnopharmacol. 2025 Apr 9;345:119584. doi: 10.1016/j.jep.2025.119584. Epub 2025 Mar 3.
7
Neutrophil Extracellular Traps Participate in the Pathogenesis of Lupus Through S100A10-Mediated Regulatory T-Cell Differentiation and Functional Abnormalities.中性粒细胞胞外诱捕网通过S100A10介导的调节性T细胞分化及功能异常参与狼疮发病机制。
Eur J Immunol. 2025 Jan;55(1):e202451298. doi: 10.1002/eji.202451298. Epub 2024 Nov 7.
8
CD4CD69 T cells and CD4CD25FoxP3 Treg cells imbalance in peripheral blood, spleen and peritoneal lavage from pristane-induced systemic lupus erythematosus (SLE) mice.从 pristane 诱导的系统性红斑狼疮 (SLE) 小鼠的外周血、脾脏和腹腔灌洗液中发现 CD4CD69 T 细胞和 CD4CD25FoxP3 Treg 细胞失衡。
Adv Rheumatol. 2019 Jul 24;59(1):30. doi: 10.1186/s42358-019-0072-x.
9
Disabled-2 overexpression mediates immune suppression in systemic lupus erythematosus by modulating Treg/Th17 cell differentiation.Disabled-2 过表达通过调节 Treg/Th17 细胞分化介导系统性红斑狼疮中的免疫抑制。
Clin Exp Pharmacol Physiol. 2022 May;49(5):596-607. doi: 10.1111/1440-1681.13630. Epub 2022 Feb 16.
10
Resolvin D1 Improves the Treg/Th17 Imbalance in Systemic Lupus Erythematosus Through miR-30e-5p.解析 D1 通过 miR-30e-5p 改善系统性红斑狼疮中的 Treg/Th17 失衡。
Front Immunol. 2021 May 19;12:668760. doi: 10.3389/fimmu.2021.668760. eCollection 2021.

本文引用的文献

1
Photoresponsive Multirole Nanoweapon Camouflaged by Hybrid Cell Membrane Vesicles for Efficient Antibacterial Therapy of Pseudomonas aeruginosa-Infected Pneumonia and Wound.基于杂化细胞膜囊泡伪装的光响应多效纳米武器用于铜绿假单胞菌感染肺炎和创伤的高效抗菌治疗
Adv Sci (Weinh). 2024 Sep;11(35):e2403101. doi: 10.1002/advs.202403101. Epub 2024 Jul 15.
2
Insight into the role of IRF7 in skin and connective tissue diseases.IRF7 在皮肤和结缔组织疾病中的作用研究进展。
Exp Dermatol. 2024 May;33(5):e15083. doi: 10.1111/exd.15083.
3
STAT1 regulates neutrophil gelatinase B-associated lipocalin induction in influenza-induced myocarditis.
STAT1 调控流感诱导性心肌炎中性粒细胞明胶酶 B 相关脂质运载蛋白的诱导。
Sci Rep. 2024 May 15;14(1):11124. doi: 10.1038/s41598-024-61953-z.
4
Apoptotic extracellular vesicles restore homeostasis of the articular microenvironment for the treatment of rheumatoid arthritis.凋亡细胞外囊泡可恢复关节微环境的稳态以治疗类风湿性关节炎。
Bioact Mater. 2024 Mar 4;35:564-576. doi: 10.1016/j.bioactmat.2023.11.019. eCollection 2024 May.
5
Fructose regulates the pentose phosphate pathway and induces an inflammatory and resolution phenotype in Kupffer cells.果糖调节戊糖磷酸途径,并在枯否细胞中诱导炎症和解决表型。
Sci Rep. 2024 Feb 18;14(1):4020. doi: 10.1038/s41598-024-54272-w.
6
Chemoimmunotherapeutic Nanogel for Pre- and Postsurgical Treatment of Malignant Melanoma by Reprogramming Tumor-Associated Macrophages.化疗免疫治疗纳米凝胶通过重编程肿瘤相关巨噬细胞用于恶性黑色素瘤的围手术期治疗。
Nano Lett. 2024 Feb 7;24(5):1717-1728. doi: 10.1021/acs.nanolett.3c04563. Epub 2024 Jan 25.
7
Apoptotic bodies inhibit inflammation by PDL1-PD1-mediated macrophage metabolic reprogramming.凋亡小体通过 PDL1-PD1 介导的巨噬细胞代谢重编程抑制炎症反应。
Cell Prolif. 2024 Jan;57(1):e13531. doi: 10.1111/cpr.13531. Epub 2023 Aug 8.
8
Comparison of immunotherapy mediated by apoptotic bodies, microvesicles and exosomes: apoptotic bodies' unique anti-inflammatory potential.比较由凋亡小体、微泡和外泌体介导的免疫疗法:凋亡小体的独特抗炎潜力。
J Transl Med. 2023 Jul 17;21(1):478. doi: 10.1186/s12967-023-04342-w.
9
Apoptotic bodies: bioactive treasure left behind by the dying cells with robust diagnostic and therapeutic application potentials.凋亡小体:垂死细胞留下的具有强大诊断和治疗应用潜力的生物活性宝藏。
J Nanobiotechnology. 2023 Jul 12;21(1):218. doi: 10.1186/s12951-023-01969-1.
10
The miR-21-5p enriched in the apoptotic bodies of M2 macrophage-derived extracellular vesicles alleviates osteoarthritis by changing macrophage phenotype.富含于M2巨噬细胞衍生的细胞外囊泡凋亡小体中的miR-21-5p通过改变巨噬细胞表型减轻骨关节炎。
Genes Dis. 2022 Oct 5;10(3):1114-1129. doi: 10.1016/j.gendis.2022.09.010. eCollection 2023 May.