Wang Sijia, Fang Lanlan, Cong Luping, Jia Qiongqiong, Wu Waner, Zhao Mingpeng, Li Tinchiu, Chung Jacqueline Pui Wah, Fung Ka Kei, Lam Vivian Ching Man, Sun Yingpu, Cheng Jung-Chien, Chan David Yiu Leung
Assisted Reproductive Technology Unit, Department of Obstetrics and Gynecology, Faculty of Medicine, The Chinese University of Hong Kong, Hong Kong SAR, 999077, China.
Center for Reproductive Medicine, Henan Key Laboratory of Reproduction and Genetics, The First Affiliated Hospital of Zhengzhou University, Zhengzhou, 450003, China.
Int J Biol Sci. 2025 Apr 22;21(7):3045-3060. doi: 10.7150/ijbs.98653. eCollection 2025.
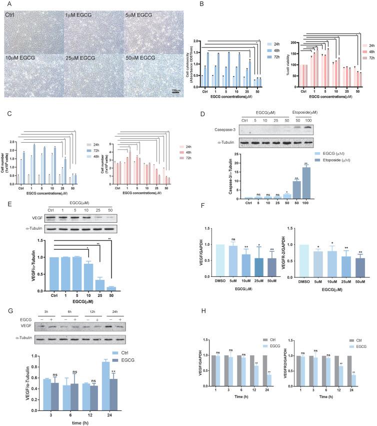
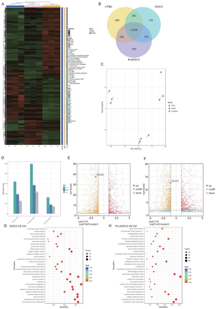
Ovarian hyperstimulation syndrome (OHSS) is a severe complication of controlled ovarian hyperstimulation (COH) during fertilization (IVF) treatment, characterized by increased capillary permeability. Vascular endothelial growth factor (VEGF) is a key mediator in OHSS, with serum VEGF levels correlating with its severity. In this study, we investigated the therapeutic potential of (-)-epigallocatechin-3-gallate (EGCG) and its derivative, Pro-EGCG, in mitigating OHSS. Using both and models, including primary human granulosa-lutein cells, the human granulosa-like tumor KGN cell line, and a rat OHSS model induced with pregnant mare serum gonadotropin, we found that EGCG and Pro-EGCG significantly reduced OHSS progression. This was supported by histological analyses, reductions in ovarian weight, and decreased VEGF expression at both transcriptomic and proteomic levels. Mechanistic studies revealed that EGCG and Pro-EGCG inhibit TGF-β-induced VEGF production through suppression of the TGF-β/Smad and PKA-CREB signaling pathways. RNA sequencing further validated the downregulation of VEGF expression following treatment. These findings highlight the potential of EGCG as a novel adjuvant therapy for managing OHSS, providing a mechanistic basis for its clinical application.
卵巢过度刺激综合征(OHSS)是体外受精(IVF)治疗过程中控制性卵巢刺激(COH)的一种严重并发症,其特征为毛细血管通透性增加。血管内皮生长因子(VEGF)是OHSS中的关键介质,血清VEGF水平与其严重程度相关。在本研究中,我们调查了(-)-表没食子儿茶素-3-没食子酸酯(EGCG)及其衍生物Pro-EGCG在减轻OHSS方面的治疗潜力。使用多种模型,包括原代人颗粒黄体细胞、人颗粒样肿瘤KGN细胞系以及用孕马血清促性腺激素诱导的大鼠OHSS模型,我们发现EGCG和Pro-EGCG显著降低了OHSS的进展。组织学分析、卵巢重量减轻以及转录组和蛋白质组水平上VEGF表达降低均支持了这一结果。机制研究表明,EGCG和Pro-EGCG通过抑制TGF-β/Smad和PKA-CREB信号通路来抑制TGF-β诱导的VEGF产生。RNA测序进一步验证了治疗后VEGF表达的下调。这些发现突出了EGCG作为一种新型辅助疗法治疗OHSS的潜力,为其临床应用提供了机制基础。