• 文献检索
  • 文档翻译
  • 深度研究
  • 学术资讯
  • Suppr Zotero 插件Zotero 插件
  • 邀请有礼
  • 套餐&价格
  • 历史记录
应用&插件
Suppr Zotero 插件Zotero 插件浏览器插件Mac 客户端Windows 客户端微信小程序
定价
高级版会员购买积分包购买API积分包
服务
文献检索文档翻译深度研究API 文档MCP 服务
关于我们
关于 Suppr公司介绍联系我们用户协议隐私条款
关注我们

Suppr 超能文献

核心技术专利:CN118964589B侵权必究
粤ICP备2023148730 号-1Suppr @ 2026

文献检索

告别复杂PubMed语法,用中文像聊天一样搜索,搜遍4000万医学文献。AI智能推荐,让科研检索更轻松。

立即免费搜索

文件翻译

保留排版,准确专业,支持PDF/Word/PPT等文件格式,支持 12+语言互译。

免费翻译文档

深度研究

AI帮你快速写综述,25分钟生成高质量综述,智能提取关键信息,辅助科研写作。

立即免费体验

利用全基因组关联研究对大豆抗[具体病害或其他抗性对象未明确]候选基因进行鉴定和遗传分析。

Identification and genetic analysis of candidate genes for resistance against in soybean using a genome-wide association study.

作者信息

Park Hye Rang, Heo Su Vin, Kang Beom Kyu, Seo Hyoseob, Lee Eunsoo, Park Jihee, Jang Yun Woo, Seo Jeong Hyun, Park Girim, Kim Jun Hoi, Lee Yeong Hoon, Han Won Young, Seo Myung Chul, Jeung Ji-Ung

机构信息

Division of Upland Crop Breeding Research, Department of Southern Area Crop Science, National Institute of Crop Science, Rural Development Administration, Miryang, Republic of Korea.

Division of Crop Production Technology Research, Department of Southern Area Crop Science, National Institute of Crop Science, Rural Development Administration, Miryang, Republic of Korea.

出版信息

Front Plant Sci. 2025 May 2;16:1520999. doi: 10.3389/fpls.2025.1520999. eCollection 2025.

DOI:10.3389/fpls.2025.1520999
PMID:40385229
原文链接:https://pmc.ncbi.nlm.nih.gov/articles/PMC12081341/
Abstract

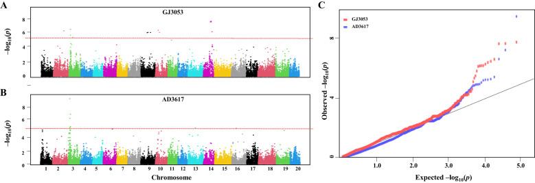
Phytophthora root and stem rot (PRSR), an infection caused by in soybean [ (L.) Merr.], is an important threat to soybean production in South Korea; however, the precise genetic mechanisms related to PRSR resistance remain largely unclear, limiting the development of resistant cultivars. This study aimed to identify candidate resistance () genes related to PRSR resistance in soybeans through a genome-wide association study (GWAS). We evaluated 205 soybean accessions inoculated with isolates GJ3053 or AD3617 using the hypocotyl inoculation method and genotyped them using a 180K Axiom SoyaSNP chip. We identified 19 significant single-nucleotide polymorphisms (SNPs) related to resistance against one or both of the two isolates: GJ3053 resistance was associated with SNPs on chromosomes 2, 3, 9, 10, 14, and 16, whereas AD3617 resistance was related to SNPs on chromosomes 3, 13, and 16. The SNP AX-90410433 (3,628,549 bp) on chromosome 3 was significantly linked to resistance against both isolates, based on the linkage disequilibrium (480 kb) and -log() values (6.62). This region harbors key resistance gene analogs (RGAs), including nucleotide-binding site leucine-rich repeat and serine-threonine protein kinases. Among the 34 identified RGAs in the 2.94.4 Mbp region, G, which encodes a protein with serine kinase activity, emerged as a strong candidate. Haplotype analysis revealed that this gene exhibited genotypic patterns consistent with the resistance phenotypes of the selected accessions. Validation through gene expression and kompetitive allele-specific PCR marker analysis supported the role of G in PRSR resistance. These findings underscore the significance of identifying and utilizing PRSR resistance genes, such as , to enhance pathogen resistance in soybean breeding programs. Our results can inform the development of cultivars with improved resistance to , thus potentially mitigating the effect of pathogenic stress on crop productivity and quality, and contributing to sustainable agriculture.

摘要

疫霉根腐茎腐病(PRSR)是由大豆疫霉(Phytophthora sojae)引起的一种侵染性病害,对韩国的大豆生产构成了重大威胁;然而,与PRSR抗性相关的精确遗传机制在很大程度上仍不清楚,这限制了抗性品种的培育。本研究旨在通过全基因组关联研究(GWAS)鉴定大豆中与PRSR抗性相关的候选抗性(R)基因。我们采用下胚轴接种法对接种了大豆疫霉菌株GJ3053或AD3617的205份大豆种质进行了评估,并使用180K Axiom SoyaSNP芯片对它们进行了基因分型。我们鉴定出19个与对两种菌株中的一种或两种的抗性相关的显著单核苷酸多态性(SNP):对GJ3053的抗性与2号、3号、9号、10号、14号和16号染色体上的SNP相关,而对AD3617的抗性与3号、13号和16号染色体上的SNP相关。基于连锁不平衡(480 kb)和-log(P)值(6.62),3号染色体上的SNP AX-90410433(3,628,549 bp)与对两种菌株的抗性显著相关。该区域包含关键抗性基因类似物(RGA),包括核苷酸结合位点富含亮氨酸重复序列和丝氨酸-苏氨酸蛋白激酶。在2.94.4 Mbp区域鉴定出的34个RGA中,编码具有丝氨酸激酶活性蛋白的基因G成为一个有力的候选基因。单倍型分析表明,该基因表现出与所选种质的抗性表型一致的基因型模式。通过基因表达和竞争性等位基因特异性PCR标记分析进行的验证支持了基因G在PRSR抗性中的作用。这些发现强调了鉴定和利用PRSR抗性基因(如基因G)以增强大豆育种计划中病原菌抗性的重要性。我们的结果可为培育对大豆疫霉抗性增强的品种提供参考,从而有可能减轻病原胁迫对作物生产力和品质的影响,并为可持续农业做出贡献。

https://cdn.ncbi.nlm.nih.gov/pmc/blobs/20e8/12081341/516eb60cc5b7/fpls-16-1520999-g006.jpg
https://cdn.ncbi.nlm.nih.gov/pmc/blobs/20e8/12081341/d9286e8efa8a/fpls-16-1520999-g001.jpg
https://cdn.ncbi.nlm.nih.gov/pmc/blobs/20e8/12081341/0e533591320c/fpls-16-1520999-g002.jpg
https://cdn.ncbi.nlm.nih.gov/pmc/blobs/20e8/12081341/d82034d137ea/fpls-16-1520999-g003.jpg
https://cdn.ncbi.nlm.nih.gov/pmc/blobs/20e8/12081341/b7dfdbcfad79/fpls-16-1520999-g004.jpg
https://cdn.ncbi.nlm.nih.gov/pmc/blobs/20e8/12081341/c7a17d4beba9/fpls-16-1520999-g005.jpg
https://cdn.ncbi.nlm.nih.gov/pmc/blobs/20e8/12081341/516eb60cc5b7/fpls-16-1520999-g006.jpg
https://cdn.ncbi.nlm.nih.gov/pmc/blobs/20e8/12081341/d9286e8efa8a/fpls-16-1520999-g001.jpg
https://cdn.ncbi.nlm.nih.gov/pmc/blobs/20e8/12081341/0e533591320c/fpls-16-1520999-g002.jpg
https://cdn.ncbi.nlm.nih.gov/pmc/blobs/20e8/12081341/d82034d137ea/fpls-16-1520999-g003.jpg
https://cdn.ncbi.nlm.nih.gov/pmc/blobs/20e8/12081341/b7dfdbcfad79/fpls-16-1520999-g004.jpg
https://cdn.ncbi.nlm.nih.gov/pmc/blobs/20e8/12081341/c7a17d4beba9/fpls-16-1520999-g005.jpg
https://cdn.ncbi.nlm.nih.gov/pmc/blobs/20e8/12081341/516eb60cc5b7/fpls-16-1520999-g006.jpg

相似文献

1
Identification and genetic analysis of candidate genes for resistance against in soybean using a genome-wide association study.利用全基因组关联研究对大豆抗[具体病害或其他抗性对象未明确]候选基因进行鉴定和遗传分析。
Front Plant Sci. 2025 May 2;16:1520999. doi: 10.3389/fpls.2025.1520999. eCollection 2025.
2
Genome-wide association mapping of partial resistance to Phytophthora sojae in soybean plant introductions from the Republic of Korea.对来自韩国的大豆引进品种中大豆疫霉部分抗性的全基因组关联图谱分析。
BMC Genomics. 2016 Aug 11;17(1):607. doi: 10.1186/s12864-016-2918-5.
3
Loci and candidate gene identification for resistance to Phytophthora sojae via association analysis in soybean [Glycine max (L.) Merr].通过大豆[Glycine max (L.) Merr]关联分析鉴定大豆疫霉抗性的位点和候选基因
Mol Genet Genomics. 2016 Jun;291(3):1095-103. doi: 10.1007/s00438-015-1164-x. Epub 2016 Jan 13.
4
Mapping of partial resistance to Phytophthora sojae in soybean PIs using whole-genome sequencing reveals a major QTL.利用全基因组测序对大豆 PIs 中对大豆疫霉菌的部分抗性进行定位,揭示了一个主要的 QTL。
Plant Genome. 2022 Mar;15(1):e20184. doi: 10.1002/tpg2.20184. Epub 2021 Dec 28.
5
Identification of New Isolates of and the Reactions of Korean Soybean Cultivars Following Hypocotyl Inoculation.新分离株的鉴定以及韩国大豆品种下胚轴接种后的反应
Plant Pathol J. 2019 Dec;35(6):698-704. doi: 10.5423/PPJ.NT.09.2019.0249. Epub 2019 Dec 12.
6
Genetic dissection of resistance to Phytophthora sojae using genome-wide association and linkage analysis in soybean [Glycine max (L.) Merr.].利用大豆[ Glycine max (L.) Merr.]全基因组关联和连锁分析进行抗大豆疫霉菌的遗传剖析。
Theor Appl Genet. 2024 Nov 8;137(12):263. doi: 10.1007/s00122-024-04771-1.
7
Genetic mapping and development of co-segregating markers of RpsQ, which provides resistance to Phytophthora sojae in soybean.大豆中对大豆疫霉具有抗性的RpsQ基因的遗传图谱构建及共分离标记的开发。
Theor Appl Genet. 2017 Jun;130(6):1223-1233. doi: 10.1007/s00122-017-2883-7. Epub 2017 Mar 4.
8
Identification and molecular mapping of Rps11, a novel gene conferring resistance to Phytophthora sojae in soybean.大豆中一个赋予对大豆疫霉抗性的新基因Rps11的鉴定与分子定位。
Theor Appl Genet. 2016 Feb;129(2):445-51. doi: 10.1007/s00122-015-2638-2. Epub 2015 Dec 10.
9
Progress and prospectus in genetics and genomics of root and stem rot resistance in soybean ( L.).大豆(L.)根腐病和茎腐病抗性的遗传学与基因组学研究进展及展望
Front Genet. 2022 Nov 14;13:939182. doi: 10.3389/fgene.2022.939182. eCollection 2022.
10
Genome-wide association mapping of resistance to Phytophthora sojae in a soybean [Glycine max (L.) Merr.] germplasm panel from maturity groups IV and V.对来自IV和V成熟组的大豆[Glycine max (L.) Merr.]种质群体中大豆疫霉抗性的全基因组关联定位。
PLoS One. 2017 Sep 14;12(9):e0184613. doi: 10.1371/journal.pone.0184613. eCollection 2017.

本文引用的文献

1
Genome-Wide Association Study for Resistance to in Soybean [ (L.) Merr.].大豆[(L.)Merr.]对[具体病害未给出]抗性的全基因组关联研究
Plants (Basel). 2024 Dec 15;13(24):3501. doi: 10.3390/plants13243501.
2
Genetic dissection of resistance to Phytophthora sojae using genome-wide association and linkage analysis in soybean [Glycine max (L.) Merr.].利用大豆[ Glycine max (L.) Merr.]全基因组关联和连锁分析进行抗大豆疫霉菌的遗传剖析。
Theor Appl Genet. 2024 Nov 8;137(12):263. doi: 10.1007/s00122-024-04771-1.
3
Comparison of loci toward isolates, singly and combined inocula, of in soybean PI 407985, PI 408029, PI 408097, and PI424477.
大豆PI 407985、PI 408029、PI 408097和PI424477中针对分离株、单一接种物和混合接种物的位点比较。
Front Plant Sci. 2024 Jul 1;15:1394676. doi: 10.3389/fpls.2024.1394676. eCollection 2024.
4
Identification of New Isolates of Phytophthora sojae and Selection of Resistant Soybean Genotypes.大豆疫霉新分离株的鉴定及抗性大豆基因型的筛选
Plant Pathol J. 2024 Jun;40(3):329-335. doi: 10.5423/PPJ.NT.12.2023.0181. Epub 2024 Jun 1.
5
Soybean Variety Saedanbaek Confers a New Resistance Allele to .大豆品种赛丹白对……赋予了一种新的抗性等位基因。 (原句似乎不完整)
Plants (Basel). 2023 Nov 24;12(23):3957. doi: 10.3390/plants12233957.
6
From Gene-for-Gene to Resistosomes: Flor's Enduring Legacy.从基因对基因到抗病小体:弗洛尔的不朽遗产。
Mol Plant Microbe Interact. 2023 Aug;36(8):461-467. doi: 10.1094/MPMI-06-23-0081-HH. Epub 2023 Sep 11.
7
Genetic mapping and functional genomics of soybean seed protein.大豆种子蛋白的遗传图谱构建与功能基因组学研究
Mol Breed. 2023 Apr 12;43(4):29. doi: 10.1007/s11032-023-01373-5. eCollection 2023 Apr.
8
Diagnosis of Soybean Diseases Caused by Fungal and Oomycete Pathogens: Existing Methods and New Developments.由真菌和卵菌病原体引起的大豆病害诊断:现有方法与新进展
J Fungi (Basel). 2023 May 18;9(5):587. doi: 10.3390/jof9050587.
9
Identification of novel loci for flowering time in mungbean [Vigna radiata (L.) R. Wilczek] using genome-wide association study.利用全基因组关联研究鉴定绿豆 [Vigna radiata (L.) R. Wilczek] 开花时间的新基因座。
Genes Genomics. 2023 Jul;45(7):911-919. doi: 10.1007/s13258-023-01372-y. Epub 2023 May 18.
10
Progress and prospectus in genetics and genomics of root and stem rot resistance in soybean ( L.).大豆(L.)根腐病和茎腐病抗性的遗传学与基因组学研究进展及展望
Front Genet. 2022 Nov 14;13:939182. doi: 10.3389/fgene.2022.939182. eCollection 2022.