Suppr超能文献

探索肾素-血管紧张素系统基因作为口腔鳞状细胞癌新的预后生物标志物

Exploring Renin-angiotensin System Genes as Novel Prognostic Biomarkers for Oral Squamous Cell Carcinoma.

作者信息

Wu Zhengzheng, Wang Can, Han Jiusong, Chen Xiaobing, Wu Jie, Cheng Bin, Wang Juan

机构信息

Hospital of Stomatology, Guangdong Provincial Key Laboratory of Stomatology, Sun Yat-sen University, Guangzhou 510055, Guangdong, People's Republic of China.

Stomatological Hospital, School of Stomatology, Southern Medical University, S366 Jiangnan Boulevard, Guangzhou 510280, Guangdong, People's Republic of China.

出版信息

Int J Med Sci. 2025 Apr 28;22(10):2470-2487. doi: 10.7150/ijms.112735. eCollection 2025.

Abstract

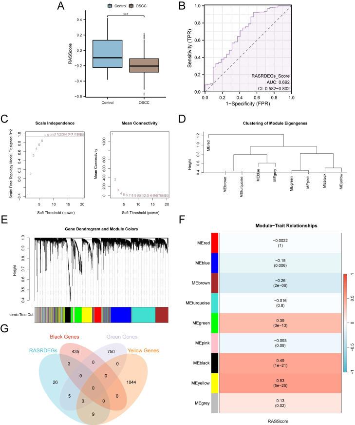
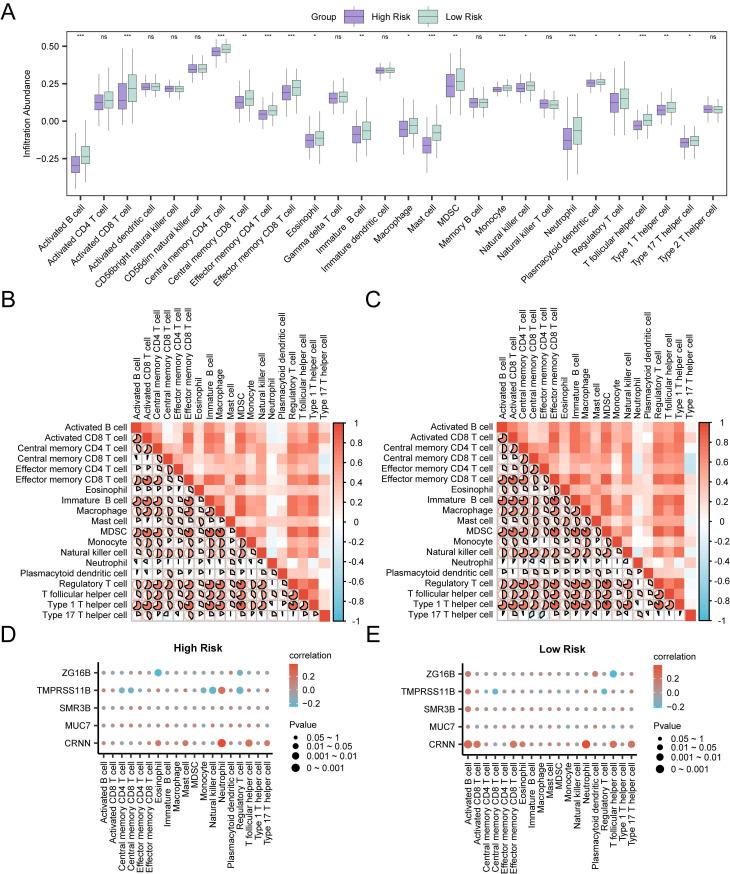
Recent evidence suggests that the renin-angiotensin system (RAS) is involved in OSCC development. This study aimed to identify RAS-related gene (RASRG) biomarkers associated with OSCC prognosis through integrated bioinformatics analysis. First, we identified module genes by intersecting differentially expressed genes (DEGs) from the TCGA-OSCC dataset with RASRGs using weighted gene co-expression network analysis (WGCNA). Next, Cox and least absolute shrinkage and selection operator (LASSO) regression analyses were utilized to construct an OSCC risk model. We also created a nomogram incorporating risk scores and relevant clinical variables. Subsequently, receiver operating characteristic (ROC) analysis, Kaplan-Meier (KM) curve analysis, Cox regression analysis, and in vitro experiments were performed to assess the accuracy of the prognostic risk model and nomogram. Furthermore, protein-protein interaction (PPI) network, immune infiltration analysis and functional enrichment analyses were employed to reveal OSCC-related pathogenic genes and underlying mechanisms. A novel OSCC risk model was established consisting of six key genes: , , , , , and . This six-gene signature effectively predicted the prognosis of patients with OSCC and served as a reliable independent prognostic parameter. Protein-protein interaction network analysis identified 5 hub genes and 13 miRNAs. Immune infiltration analysis indicated a possible association of the prognostic features of RASRGs with immunomodulation. In this study, we successfully constructed a risk model based on the six identified RAS-related DEGs as potential predictive biomarkers for OSCC.

摘要

近期证据表明,肾素-血管紧张素系统(RAS)参与口腔鳞状细胞癌(OSCC)的发展。本研究旨在通过综合生物信息学分析,鉴定与OSCC预后相关的RAS相关基因(RASRG)生物标志物。首先,我们使用加权基因共表达网络分析(WGCNA),通过将来自TCGA-OSCC数据集的差异表达基因(DEG)与RASRG进行交叉,来鉴定模块基因。接下来,利用Cox和最小绝对收缩与选择算子(LASSO)回归分析构建OSCC风险模型。我们还创建了一个包含风险评分和相关临床变量的列线图。随后,进行受试者工作特征(ROC)分析、Kaplan-Meier(KM)曲线分析、Cox回归分析和体外实验,以评估预后风险模型和列线图的准确性。此外,采用蛋白质-蛋白质相互作用(PPI)网络、免疫浸润分析和功能富集分析,以揭示OSCC相关的致病基因和潜在机制。建立了一个由六个关键基因组成的新型OSCC风险模型: 、 、 、 、 和 。这个六基因特征有效地预测了OSCC患者的预后,并作为一个可靠的独立预后参数。蛋白质-蛋白质相互作用网络分析确定了5个枢纽基因和13个miRNA。免疫浸润分析表明RASRG的预后特征与免疫调节可能存在关联。在本研究中,我们成功地构建了一个基于六个已鉴定的RAS相关DEG的风险模型,作为OSCC的潜在预测生物标志物。

https://cdn.ncbi.nlm.nih.gov/pmc/blobs/26ba/12080578/b22badb3da20/ijmsv22p2470g001.jpg

文献AI研究员

20分钟写一篇综述,助力文献阅读效率提升50倍。

立即体验

用中文搜PubMed

大模型驱动的PubMed中文搜索引擎

马上搜索

文档翻译

学术文献翻译模型,支持多种主流文档格式。

立即体验