Suppr超能文献

血清生物标志物MMP11和SPP1在非小细胞肺癌中的诊断准确性:敏感性、特异性及曲线下面积分析

Diagnostic accuracy of serum biomarkers MMP11 and SPP1 in non-small cell lung cancer: an analysis of sensitivity, specificity, and area under the curve.

作者信息

Yoon Minha Lea, Kim Sang Yean, Chun Hyelim, Park Jina, Seo Woo-Jeong, Lee Jung Young, Yoon Jung Hwan

机构信息

Clinical Trial Center, Gangnam St. Peter's Hospital, Gangnam-gu, Seoul, Republic of Korea.

Department of Pathology, College of Medicine, The Catholic University of Korea, Seocho-gu, Seoul, Republic of Korea.

出版信息

Transl Lung Cancer Res. 2025 Apr 30;14(4):1197-1211. doi: 10.21037/tlcr-2024-1068. Epub 2025 Apr 25.

Abstract

BACKGROUND

Non-small cell lung cancer (NSCLC) represents the vast majority of lung cancer cases, comprising 80-85% of all diagnoses, and continues to be a primary contributor to cancer-related deaths. Early detection is essential for improving patient outcomes, yet current diagnostic markers lack both sensitivity and specificity. This study aims to identify novel biomarkers that could enhance early diagnosis.

METHODS

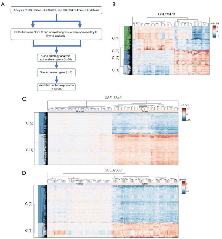
We conducted a comprehensive gene expression analysis of three NSCLC datasets (GSE33479, GSE18842, and GSE32863) and identified seven genes with relevance to the extracellular region and space: , , , , , , and . We further assessed these markers through serum protein analysis involving 200 NSCLC patients and 200 healthy controls, employing receiver operating characteristic (ROC) curve analysis to evaluate their diagnostic efficacy.

RESULTS

Among the identified genes, and exhibited significant upregulation and strong discriminatory power in NSCLC tissues, achieving area under the curve (AUC) values exceeding 0.9. Serum protein levels of MMP11 and SPP1 were significantly higher in NSCLC patients compared to healthy controls. ROC curve analysis confirmed the diagnostic potential of MMP11 (AUC: 0.9896) and SPP1 (AUC: 0.9053), both outperforming the existing marker carcinoembryonic antigen (CEA) (AUC: 0.7109). MMP11 demonstrated sensitivity of 94.53% and specificity of 94.97%, while SPP1 showed sensitivity of 83.17% and specificity of 83.84%. In contrast, CEA exhibited a sensitivity of 66.83% and specificity of 67.69%.

CONCLUSIONS

The results indicate that MMP11 and SPP1, detectable in serum, may serve as valuable non-invasive biomarkers for the early diagnosis of NSCLC, particularly within health screening contexts. However, further research within larger and more diverse cohorts is imperative to validate these biomarkers and investigate the mechanisms underlying MMP11 and SPP1 expression in NSCLC. This study highlights the potential of these biomarkers to enhance diagnostic accuracy and improve patient outcomes in NSCLC.

摘要

背景

非小细胞肺癌(NSCLC)占肺癌病例的绝大多数,在所有诊断病例中占80 - 85%,并且仍然是癌症相关死亡的主要原因。早期检测对于改善患者预后至关重要,但目前的诊断标志物缺乏敏感性和特异性。本研究旨在鉴定可增强早期诊断的新型生物标志物。

方法

我们对三个NSCLC数据集(GSE33479、GSE18842和GSE32863)进行了全面的基因表达分析,鉴定出七个与细胞外区域和空间相关的基因: 、 、 、 、 、 和 。我们通过对200例NSCLC患者和200例健康对照进行血清蛋白分析进一步评估这些标志物,采用受试者工作特征(ROC)曲线分析来评估它们的诊断效能。

结果

在鉴定出的基因中, 和 在NSCLC组织中表现出显著上调和强大的区分能力,曲线下面积(AUC)值超过0.9。与健康对照相比,NSCLC患者的MMP11和SPP1血清蛋白水平显著更高。ROC曲线分析证实了MMP11(AUC:0.9896)和SPP1(AUC:0.9053)的诊断潜力,两者均优于现有标志物癌胚抗原(CEA)(AUC:0.7109)。MMP11的敏感性为94.53%,特异性为94.97%,而SPP1的敏感性为83.17%,特异性为83.84%。相比之下,CEA的敏感性为66.83%,特异性为67.69%。

结论

结果表明,血清中可检测到的MMP11和SPP1可能作为NSCLC早期诊断有价值的非侵入性生物标志物,特别是在健康筛查背景下。然而,必须在更大且更多样化的队列中进行进一步研究,以验证这些生物标志物,并研究NSCLC中MMP11和SPP1表达的潜在机制。本研究突出了这些生物标志物在提高NSCLC诊断准确性和改善患者预后方面的潜力。

https://cdn.ncbi.nlm.nih.gov/pmc/blobs/d992/12082244/a4de8d759d94/tlcr-14-04-1197-f1.jpg

文献AI研究员

20分钟写一篇综述,助力文献阅读效率提升50倍。

立即体验

用中文搜PubMed

大模型驱动的PubMed中文搜索引擎

马上搜索

文档翻译

学术文献翻译模型,支持多种主流文档格式。

立即体验