Suppr超能文献

脓肿分枝杆菌亚种:比较基因组分析揭示独特代谢活性和耐药模式

Mycobacteroides abscessus subspecies: a comparative genomic analysis reveals unique metabolic activities and drug resistance patterns.

作者信息

Wang Xiaoyu, Dai Yongdong, Wang Xiao, Li Lingfei, Feng Yanhai, Liu Shunying, Kou Zhenyu, Wang Liang, Wang Fangjie, Chen Yaokai, Lei Xia

机构信息

Department of Dermatology, Daping Hospital, Army Medical University (Third Military Medical University), No.10, Yangtze River Branch Road, Daping, Yuzhong District, Chongqing, 400042, China.

Research Center for Skin Tissue Engineering of Chongqing Higher Education Institutions, Daping Hospital, Army Medical University, (Third Military Medical University), Chongqing, 400042, China.

出版信息

BMC Microbiol. 2025 May 20;25(1):308. doi: 10.1186/s12866-025-04010-7.

Abstract

BACKGROUND

Mycobacteroides abscessus poses a considerable and growing threat to public health due to its resistance against most antibiotics and low cure rate. For a comprehensive understanding of the genomic characteristics and drug resistance mechanisms of M. abscessus, clinical isolates from diverse sources were collected and analyzed.

RESULTS

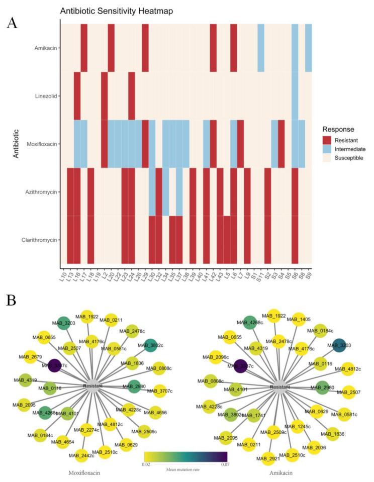
The clinical M. abscessus complex analyzed herein primarily comprised two subspecies: Mycobacteroides abscessus subsp. abscessus and Mycobacteroides abscessus subsp. massiliense. Furthermore, comparative genomic and single nucleotide polymorphism analyses revealed distinct metabolic activities among subspecies. Subsequent examination of core hub gene mutations confirmed the presence of distinct metabolic and biosynthetic pathways between M. abscessus subspecies, which may have contributed to their differential drug resistance and may aid in providing targeted interventions. Understanding this subtle genomic variation is crucial for improving treatment strategies and patient outcomes. Additional analyses identified potential novel amikacin and moxifloxacin resistance genes, offering a promising avenue for investigating M. abscessus drug resistance.

CONCLUSIONS

Through comparative genomic analysis, we revealed the unique metabolic activities of M. abscessus subsp. abscessus and M. abscessus subsp. massiliense, providing a scientific basis for future diagnostic and personalized management strategies. Identifying possible novel amikacin and moxifloxacin resistance genes within these subspecies offers insights for future drug development efforts and enhances our understanding of the mechanisms underlying M. abscessus drug resistance.

摘要

背景

脓肿分枝杆菌对大多数抗生素具有耐药性且治愈率低,对公共卫生构成了相当大且日益增长的威胁。为全面了解脓肿分枝杆菌的基因组特征和耐药机制,收集并分析了来自不同来源的临床分离株。

结果

本文分析的临床脓肿分枝杆菌复合体主要包括两个亚种:脓肿分枝杆菌脓肿亚种和脓肿分枝杆菌马西利亚亚种。此外,比较基因组和单核苷酸多态性分析揭示了亚种间不同的代谢活性。随后对核心枢纽基因突变的检测证实了脓肿分枝杆菌亚种间存在不同的代谢和生物合成途径,这可能导致了它们不同的耐药性,并可能有助于提供针对性的干预措施。了解这种细微的基因组变异对于改善治疗策略和患者预后至关重要。进一步分析确定了潜在的新型阿米卡星和莫西沙星耐药基因,为研究脓肿分枝杆菌耐药性提供了一条有前景的途径。

结论

通过比较基因组分析,我们揭示了脓肿分枝杆菌脓肿亚种和脓肿分枝杆菌马西利亚亚种独特的代谢活性,为未来的诊断和个性化管理策略提供了科学依据。在这些亚种中鉴定出可能的新型阿米卡星和莫西沙星耐药基因,为未来的药物开发工作提供了见解,并增强了我们对脓肿分枝杆菌耐药机制的理解。

https://cdn.ncbi.nlm.nih.gov/pmc/blobs/519b/12090666/c89b9202031c/12866_2025_4010_Fig1_HTML.jpg

文献检索

告别复杂PubMed语法,用中文像聊天一样搜索,搜遍4000万医学文献。AI智能推荐,让科研检索更轻松。

立即免费搜索

文件翻译

保留排版,准确专业,支持PDF/Word/PPT等文件格式,支持 12+语言互译。

免费翻译文档

深度研究

AI帮你快速写综述,25分钟生成高质量综述,智能提取关键信息,辅助科研写作。

立即免费体验