Weng Jialu, Chen Yizhang, Zeng Yuhan, Jin Wenzhang, Ji Ying, Zhang Wa, Wang Shunfu, Li Haobing, Yi Meilin, Niu Xiaoying, Deng Xuchen, Huang Jiancheng, Su Xiang, Chen Lulu
Department of Anesthesia, The First Affiliated Hospital of Wenzhou Medical University, Wenzhou, 325000, PR China.
Key Laboratory of Diagnosis and Treatment of Severe Hepato-Pancreatic Diseases of Zhejiang Province, The First Affiliated Hospital of Wenzhou Medical University, Wenzhou, 325000, PR China.
Mater Today Bio. 2025 Apr 27;32:101810. doi: 10.1016/j.mtbio.2025.101810. eCollection 2025 Jun.
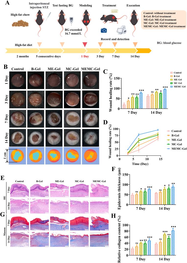
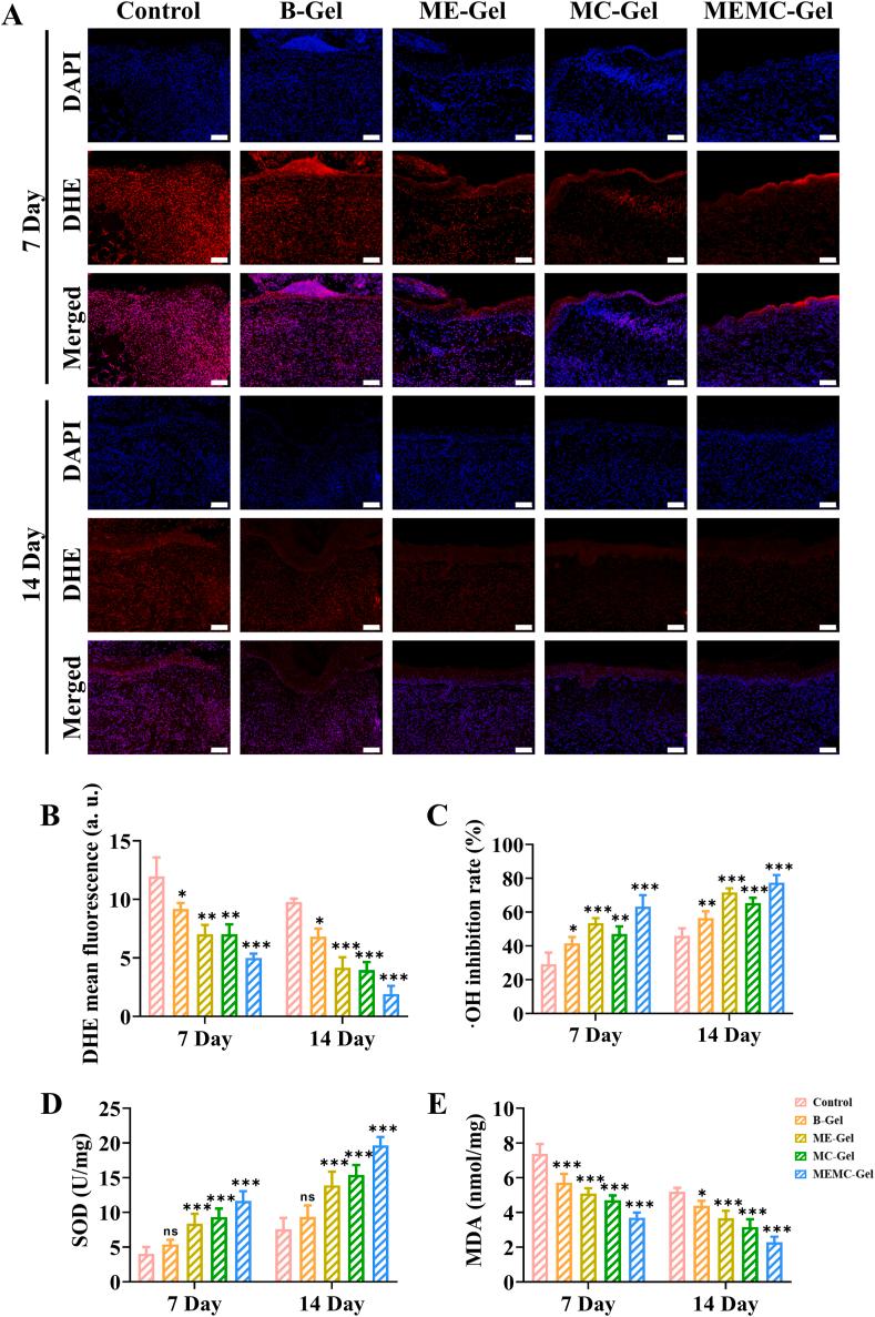
Diabetic wound healing is constrained by various factors, including chronic inflammation, sustained oxidative stress, impaired angiogenesis, and abnormal wound microenvironments. Exosomes derived from mesenchymal stem cells (MSC-exo) contain a wealth of bioactive substances that play a positive role in promoting diabetic wound healing. Plant-derived exosomes, as a novel therapeutic approach, are continuously being explored. Momordica charantia (MC) has been shown to possess blood glucose-lowering effects, and its exosomes are of significant relevance for treating diabetic wounds. However, direct application of exosomes to wounds faces challenges such as poor stability and short retention time, limiting their therapeutic effectiveness and clinical applicability. Encapsulating exosomes in hydrogels is an effective strategy to preserve their bioactivity. In this study, we fabricated a hydrogel loaded with MSC-exo and MC exosomes (MC-exo) by photopolymerization of methacrylated gelatin (GelMA) and dopamine (MEMC-Gel). The resulting MEMC-Gel exhibited favorable mechanical properties, adhesion, degradability, absorbency, and biocompatibility. In vitro, MEMC-Gel demonstrated the ability to resist inflammation, counter oxidative stress, promote fibroblast migration, support endothelial cell angiogenesis, and regulate macrophage polarization. In a diabetic mouse wound model, MEMC-Gel accelerated wound healing by inhibiting inflammation and oxidative stress, modulating macrophage immune responses and hyperglycemia within the microenvironment, promoting angiogenesis, and enhancing epithelialization. In conclusion, MEMC-Gel is an outstanding hydrogel dressing that synergistically promotes repair by loading MSC-exo and MC-exo, significantly accelerating diabetic wound healing through multiple mechanisms. This multifunctional hydrogel, based on exosomes from two different sources, provides an innovative therapeutic strategy for diabetic wound repair with broad clinical application potential.
糖尿病伤口愈合受到多种因素的限制,包括慢性炎症、持续的氧化应激、血管生成受损以及异常的伤口微环境。间充质干细胞衍生的外泌体(MSC-exo)含有丰富的生物活性物质,在促进糖尿病伤口愈合方面发挥着积极作用。植物来源的外泌体作为一种新型治疗方法,正在不断探索中。苦瓜(MC)已被证明具有降血糖作用,其外泌体对治疗糖尿病伤口具有重要意义。然而,将外泌体直接应用于伤口面临稳定性差和保留时间短等挑战,限制了它们的治疗效果和临床适用性。将外泌体包裹在水凝胶中是一种保存其生物活性的有效策略。在本研究中,我们通过甲基丙烯酸化明胶(GelMA)和多巴胺(MEMC-Gel)的光聚合制备了一种负载MSC-exo和MC外泌体(MC-exo)的水凝胶。所得的MEMC-Gel表现出良好的机械性能、粘附性、可降解性、吸水性和生物相容性。在体外,MEMC-Gel显示出抵抗炎症、对抗氧化应激、促进成纤维细胞迁移、支持内皮细胞血管生成以及调节巨噬细胞极化的能力。在糖尿病小鼠伤口模型中,MEMC-Gel通过抑制炎症和氧化应激、调节微环境中的巨噬细胞免疫反应和高血糖、促进血管生成以及增强上皮化来加速伤口愈合。总之,MEMC-Gel是一种出色的水凝胶敷料,通过负载MSC-exo和MC-exo协同促进修复,通过多种机制显著加速糖尿病伤口愈合。这种基于两种不同来源外泌体的多功能水凝胶为糖尿病伤口修复提供了一种具有广泛临床应用潜力的创新治疗策略。