Niu Xinyu, Pan Xiaona, He Guifang, Xuan Chao, Tian Qingwu, Yuan Yuan, Chen Jingqiu, Song Yaqi, Tang Yujuan, Zhou Tingting
Department of Clinical Laboratory, The Affiliated Hospital of Qingdao University, Qingdao, Shandong, China.
Qingdao University, Qingdao, Shandong, China.
Front Immunol. 2025 May 5;16:1563442. doi: 10.3389/fimmu.2025.1563442. eCollection 2025.
TRIT1 is identified as a potential tumor suppressor gene that may be involved in tumor development. Existing research indicates that TRIT1 is significant in the development of certain cancers. However, its specific role in liver cancer remains elusive.
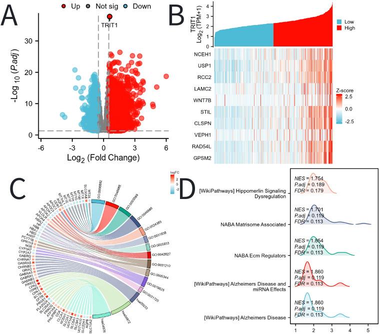
Expression profiles and clinical data of liver hepatocellular carcinoma (LIHC) patients were retrieved from The Cancer Genome Atlas (TCGA) database. The TRIT1 gene levels between LIHC tissues and normal tissues were compared using the Wilcoxon rank-sum test. Additionally, TRIT1 expression levels were further examined via reverse transcription quantitative polymerase chain reaction (RT-qPCR). Functional enrichment analysis was performed to elucidate the biological pathways associated with TRIT1. Immune cell infiltration patterns were evaluated using single-sample gene set enrichment analysis (ssGSEA). The methylation status of the TRIT1 gene were analyzed using the UALCAN and MethSurv databases. Cox regression analysis and Kaplan-Meier (KM) methods were employed to determine the prognostic value of TRIT1. To create a practical tool for predicting overall survival over time, a nomogram was constructed.
The analysis revealed that TRIT1 expression is significantly higher in LIHC tissues compared to normal tissues. Furthermore, elevated TRIT1 levels were found to be associated with specific subtypes of LIHC, including T3 and stage III. Importantly, TRIT1 overexpression was identified as a negative prognostic marker for overall survival in LIHC patients. Additionally, hypermethylation of the TRIT1 gene was associated with poor prognosis. Moreover, this study demonstrated that high TRIT1 levels were correlated with reduced levels of cytotoxic immune cells in the tumor microenvironment, including B cells, cytotoxic cells, and plasmacytoid dendritic cells (pDCs).
This study provides the first evidence that the presence of TRIT1 can serve as a reliable marker for diagnosis and prognostication of hepatocellular carcinoma. Moreover, TRIT1 emerges as a critical indicator of the potential for cancer infiltration and invasion of the immune system, holding significant implications for the development of targeted therapies for hepatocellular carcinoma.
TRIT1被鉴定为一个可能参与肿瘤发生发展的潜在抑癌基因。现有研究表明,TRIT1在某些癌症的发生发展中具有重要意义。然而,其在肝癌中的具体作用仍不清楚。
从癌症基因组图谱(TCGA)数据库中检索肝细胞癌(LIHC)患者的表达谱和临床数据。使用Wilcoxon秩和检验比较LIHC组织和正常组织之间的TRIT1基因水平。此外,通过逆转录定量聚合酶链反应(RT-qPCR)进一步检测TRIT1表达水平。进行功能富集分析以阐明与TRIT1相关的生物学途径。使用单样本基因集富集分析(ssGSEA)评估免疫细胞浸润模式。使用UALCAN和MethSurv数据库分析TRIT1基因的甲基化状态。采用Cox回归分析和Kaplan-Meier(KM)方法确定TRIT1的预后价值。为创建一个预测总体生存时间的实用工具,构建了列线图。
分析显示,与正常组织相比,LIHC组织中TRIT1表达显著更高。此外,发现TRIT1水平升高与LIHC的特定亚型相关,包括T3和III期。重要的是,TRIT1过表达被确定为LIHC患者总体生存的不良预后标志物。此外,TRIT1基因的高甲基化与预后不良相关。此外,本研究表明,TRIT1高水平与肿瘤微环境中细胞毒性免疫细胞水平降低相关,包括B细胞、细胞毒性细胞和浆细胞样树突状细胞(pDC)。
本研究首次提供证据表明,TRIT1的存在可作为肝细胞癌诊断和预后的可靠标志物。此外,TRIT1成为癌症浸润和免疫系统侵袭潜力的关键指标,对肝细胞癌靶向治疗的发展具有重要意义。