• 文献检索
  • 文档翻译
  • 深度研究
  • 学术资讯
  • Suppr Zotero 插件Zotero 插件
  • 邀请有礼
  • 套餐&价格
  • 历史记录
应用&插件
Suppr Zotero 插件Zotero 插件浏览器插件Mac 客户端Windows 客户端微信小程序
定价
高级版会员购买积分包购买API积分包
服务
文献检索文档翻译深度研究API 文档MCP 服务
关于我们
关于 Suppr公司介绍联系我们用户协议隐私条款
关注我们

Suppr 超能文献

核心技术专利:CN118964589B侵权必究
粤ICP备2023148730 号-1Suppr @ 2026

文献检索

告别复杂PubMed语法,用中文像聊天一样搜索,搜遍4000万医学文献。AI智能推荐,让科研检索更轻松。

立即免费搜索

文件翻译

保留排版,准确专业,支持PDF/Word/PPT等文件格式,支持 12+语言互译。

免费翻译文档

深度研究

AI帮你快速写综述,25分钟生成高质量综述,智能提取关键信息,辅助科研写作。

立即免费体验

SMYD2在顺铂肾毒性后促进肾小管细胞凋亡和慢性肾脏病

SMYD2 Promotes Renal Tubular Cell Apoptosis and Chronic Kidney Disease Following Cisplatin Nephrotoxicity.

作者信息

Zuo Siyang, Yuan Huixiong, Li Xia, Chen Ming, Peng Rui, Chen Siyu, Zou Xue, Yang Yuan, Long Hehua, Liu Zeying, Wang Teng, Guo Bing, Liu Lirong

机构信息

Center for Clinical Laboratories, The Affiliated Hospital of Guizhou Medical University, Guiyang, China.

Guizhou Institute of Precision Medicine, Affiliated Hospital of Guizhou Medical University, Guiyang, China.

出版信息

FASEB J. 2025 May 31;39(10):e70651. doi: 10.1096/fj.202402703R.

DOI:10.1096/fj.202402703R
PMID:40391402
原文链接:https://pmc.ncbi.nlm.nih.gov/articles/PMC12090038/
Abstract

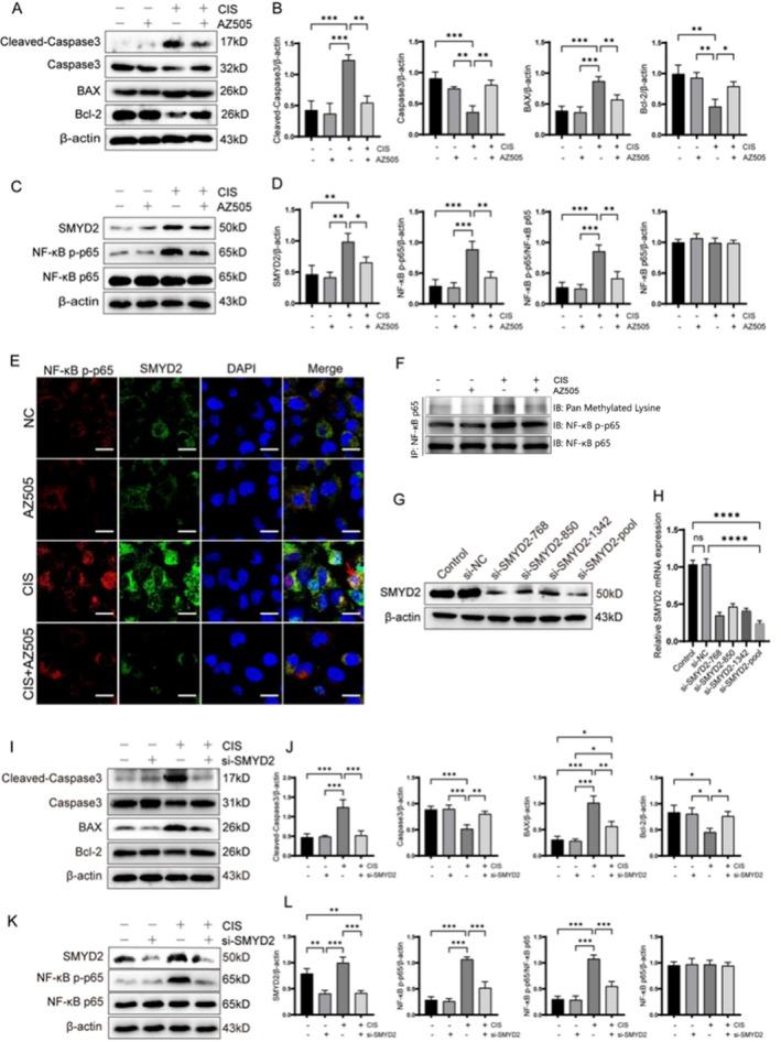
The protein lysine methyltransferase 2 (SMYD2) can affect cell proliferation, differentiation, and survival through methylation of its histone and non-histone substrates. SMYD2 has been shown to act as an oncogene to promote disease progression in a variety of cancer diseases, but its role in chronic kidney diseases (CKD) pathogenesis has not been fully elucidated. This study aims to investigate the effect of SMYD2 on cisplatin-induced CKD and its underlying mechanisms. In this study, we found that cisplatin caused severe renal injury in mice, which was accompanied by the up-regulation of SMYD2 expression. AZ505 treatment significantly down-regulated cisplatin-induced renal injury and fibrosis. It also alleviated renal apoptosis and inhibited the phosphorylation level of NF-κB p65. Conditional knockdown of Smyd2 achieved similar effects as AZ505. In renal tubular epithelial cells, inhibition or silencing of SMYD2 down-regulated cisplatin-induced apoptotic response, while overexpression of SMYD2 induced apoptotic response and activated NF-κB in response to the up-regulation of SMYD2 expression. Up-regulation of SMYD2 induced interaction and phosphorylation of SMYD2 and NF-κB p65, and inhibition of NF-κB activation further suppressed cisplatin-induced NF-κB activation and apoptosis. The present study suggests that up-regulation of SMYD2 expression in cisplatin-induced CKD may promote apoptosis of renal tubular epithelial cells and accelerate the process of renal injury through NF-κB activation. SMYD2 may serve as a potential target for effective CKD treatment.

摘要

蛋白质赖氨酸甲基转移酶2(SMYD2)可通过对其组蛋白和非组蛋白底物进行甲基化来影响细胞增殖、分化和存活。SMYD2已被证明在多种癌症疾病中作为癌基因促进疾病进展,但其在慢性肾脏病(CKD)发病机制中的作用尚未完全阐明。本研究旨在探讨SMYD2对顺铂诱导的CKD的影响及其潜在机制。在本研究中,我们发现顺铂可导致小鼠严重肾损伤,同时伴有SMYD2表达上调。AZ505处理可显著下调顺铂诱导的肾损伤和纤维化。它还减轻了肾细胞凋亡并抑制了NF-κB p65的磷酸化水平。条件性敲低Smyd2产生了与AZ505相似的效果。在肾小管上皮细胞中,抑制或沉默SMYD2可下调顺铂诱导的凋亡反应,而SMYD2的过表达则诱导凋亡反应并激活NF-κB以响应SMYD2表达的上调。SMYD2的上调诱导了SMYD2与NF-κB p65的相互作用和磷酸化,抑制NF-κB激活进一步抑制了顺铂诱导的NF-κB激活和凋亡。本研究表明,顺铂诱导的CKD中SMYD2表达上调可能通过NF-κB激活促进肾小管上皮细胞凋亡并加速肾损伤进程。SMYD2可能成为有效治疗CKD的潜在靶点。

https://cdn.ncbi.nlm.nih.gov/pmc/blobs/b989/12090038/8103d6da41ab/FSB2-39-e70651-g005.jpg
https://cdn.ncbi.nlm.nih.gov/pmc/blobs/b989/12090038/8164232be133/FSB2-39-e70651-g008.jpg
https://cdn.ncbi.nlm.nih.gov/pmc/blobs/b989/12090038/cef88bc873c2/FSB2-39-e70651-g001.jpg
https://cdn.ncbi.nlm.nih.gov/pmc/blobs/b989/12090038/d0189e7f5992/FSB2-39-e70651-g002.jpg
https://cdn.ncbi.nlm.nih.gov/pmc/blobs/b989/12090038/cc5c7832a38a/FSB2-39-e70651-g009.jpg
https://cdn.ncbi.nlm.nih.gov/pmc/blobs/b989/12090038/335891539654/FSB2-39-e70651-g006.jpg
https://cdn.ncbi.nlm.nih.gov/pmc/blobs/b989/12090038/ce6f880d4692/FSB2-39-e70651-g004.jpg
https://cdn.ncbi.nlm.nih.gov/pmc/blobs/b989/12090038/3402a76c088d/FSB2-39-e70651-g003.jpg
https://cdn.ncbi.nlm.nih.gov/pmc/blobs/b989/12090038/8103d6da41ab/FSB2-39-e70651-g005.jpg
https://cdn.ncbi.nlm.nih.gov/pmc/blobs/b989/12090038/8164232be133/FSB2-39-e70651-g008.jpg
https://cdn.ncbi.nlm.nih.gov/pmc/blobs/b989/12090038/cef88bc873c2/FSB2-39-e70651-g001.jpg
https://cdn.ncbi.nlm.nih.gov/pmc/blobs/b989/12090038/d0189e7f5992/FSB2-39-e70651-g002.jpg
https://cdn.ncbi.nlm.nih.gov/pmc/blobs/b989/12090038/cc5c7832a38a/FSB2-39-e70651-g009.jpg
https://cdn.ncbi.nlm.nih.gov/pmc/blobs/b989/12090038/335891539654/FSB2-39-e70651-g006.jpg
https://cdn.ncbi.nlm.nih.gov/pmc/blobs/b989/12090038/ce6f880d4692/FSB2-39-e70651-g004.jpg
https://cdn.ncbi.nlm.nih.gov/pmc/blobs/b989/12090038/3402a76c088d/FSB2-39-e70651-g003.jpg
https://cdn.ncbi.nlm.nih.gov/pmc/blobs/b989/12090038/8103d6da41ab/FSB2-39-e70651-g005.jpg

相似文献

1
SMYD2 Promotes Renal Tubular Cell Apoptosis and Chronic Kidney Disease Following Cisplatin Nephrotoxicity.SMYD2在顺铂肾毒性后促进肾小管细胞凋亡和慢性肾脏病
FASEB J. 2025 May 31;39(10):e70651. doi: 10.1096/fj.202402703R.
2
Critical roles of SMYD2 lysine methyltransferase in mediating renal fibroblast activation and kidney fibrosis.SMYD2 赖氨酸甲基转移酶在介导肾成纤维细胞活化和肾脏纤维化中的关键作用。
FASEB J. 2021 Jul;35(7):e21715. doi: 10.1096/fj.202000554RRR.
3
Pharmacological inhibition of SMYD2 protects against cisplatin-induced acute kidney injury in mice.对SMYD2的药理学抑制可保护小鼠免受顺铂诱导的急性肾损伤。
Front Pharmacol. 2022 Aug 15;13:829630. doi: 10.3389/fphar.2022.829630. eCollection 2022.
4
Lysine methyltransferase SMYD2 promotes triple negative breast cancer progression.赖氨酸甲基转移酶 SMYD2 促进三阴性乳腺癌的进展。
Cell Death Dis. 2018 Feb 27;9(3):326. doi: 10.1038/s41419-018-0347-x.
5
Lysine methyltransferase SMYD2 promotes cyst growth in autosomal dominant polycystic kidney disease.赖氨酸甲基转移酶SMYD2促进常染色体显性多囊肾病中的囊肿生长。
J Clin Invest. 2017 Jun 30;127(7):2751-2764. doi: 10.1172/JCI90921. Epub 2017 Jun 12.
6
Pharmacological inhibition of SMYD2 protects against cisplatin-induced renal fibrosis and inflammation.SMYD2的药理学抑制作用可预防顺铂诱导的肾纤维化和炎症。
J Pharmacol Sci. 2023 Sep;153(1):38-45. doi: 10.1016/j.jphs.2023.07.003. Epub 2023 Jul 7.
7
miR-132-3p promotes the cisplatin-induced apoptosis and inflammatory response of renal tubular epithelial cells by targeting SIRT1 via the NF-κB pathway.miR-132-3p 通过靶向 SIRT1 抑制 NF-κB 通路促进顺铂诱导的肾小管上皮细胞凋亡和炎症反应。
Int Immunopharmacol. 2021 Oct;99:108022. doi: 10.1016/j.intimp.2021.108022. Epub 2021 Jul 30.
8
The STAT1/HMGB1/NF-κB pathway in chronic inflammation and kidney injury after cisplatin exposure.顺铂暴露后慢性炎症及肾损伤中的 STAT1/HMGB1/NF-κB 通路。
Theranostics. 2023 May 8;13(9):2757-2773. doi: 10.7150/thno.81406. eCollection 2023.
9
TNF-α-mediated NF-κB survival signaling impairment by cisplatin enhances JNK activation allowing synergistic apoptosis of renal proximal tubular cells.顺铂通过 TNF-α 介导的 NF-κB 生存信号转导障碍增强 JNK 激活,从而促进肾近端小管细胞的协同凋亡。
Biochem Pharmacol. 2013 Jan 15;85(2):274-86. doi: 10.1016/j.bcp.2012.10.012. Epub 2012 Oct 24.
10
Inhibition of SMYD2 suppresses tumor progression by down-regulating microRNA-125b and attenuates multi-drug resistance in renal cell carcinoma.抑制SMYD2通过下调微小RNA-125b抑制肿瘤进展并减轻肾细胞癌的多药耐药性。
Theranostics. 2019 Oct 22;9(26):8377-8391. doi: 10.7150/thno.37628. eCollection 2019.

引用本文的文献

1
Lysine Methyltransferases SMYD2 and SMYD3: Emerging Targets in Kidney Diseases.赖氨酸甲基转移酶SMYD2和SMYD3:肾脏疾病中的新兴靶点
Kidney Dis (Basel). 2025 Jul 1;11(1):518-529. doi: 10.1159/000547202. eCollection 2025 Jan-Dec.

本文引用的文献

1
Pharmacological inhibition of SMYD2 protects against cisplatin-induced renal fibrosis and inflammation.SMYD2的药理学抑制作用可预防顺铂诱导的肾纤维化和炎症。
J Pharmacol Sci. 2023 Sep;153(1):38-45. doi: 10.1016/j.jphs.2023.07.003. Epub 2023 Jul 7.
2
Regulated cell death pathways in kidney disease.肾脏疾病中的调控细胞死亡途径。
Nat Rev Nephrol. 2023 May;19(5):281-299. doi: 10.1038/s41581-023-00694-0. Epub 2023 Mar 23.
3
Temporal trends in prevalence and mortality for chronic kidney disease in China from 1990 to 2019: an analysis of the Global Burden of Disease Study 2019.
1990年至2019年中国慢性肾脏病患病率和死亡率的时间趋势:全球疾病负担研究2019分析
Clin Kidney J. 2022 Oct 10;16(2):312-321. doi: 10.1093/ckj/sfac218. eCollection 2023 Feb.
4
Alpha-kinase1 promotes tubular injury and interstitial inflammation in diabetic nephropathy by canonical pyroptosis pathway.α-激酶 1 通过经典的焦亡途径促进糖尿病肾病的肾小管损伤和间质炎症。
Biol Res. 2023 Feb 2;56(1):5. doi: 10.1186/s40659-023-00416-7.
5
An herbal formulation "Shenshuaifu Granule" alleviates cisplatin-induced nephrotoxicity by suppressing inflammation and apoptosis through inhibition of the TLR4/MyD88/NF-κB pathway.一种草药配方“肾衰复颗粒”通过抑制 TLR4/MyD88/NF-κB 通路抑制炎症和细胞凋亡来缓解顺铂诱导的肾毒性。
J Ethnopharmacol. 2023 Apr 24;306:116168. doi: 10.1016/j.jep.2023.116168. Epub 2023 Jan 13.
6
LncRNA-Airn alleviates acute liver injury by inhibiting hepatocyte apoptosis via the NF-κB signaling pathway.长链非编码 RNA-Airn 通过抑制 NF-κB 信号通路减轻急性肝损伤诱导的肝细胞凋亡。
Acta Biochim Biophys Sin (Shanghai). 2022 Nov 25;54(11):1619-1629. doi: 10.3724/abbs.2022167.
7
Cisplatin for cancer therapy and overcoming chemoresistance.用于癌症治疗及克服化疗耐药性的顺铂。
Heliyon. 2022 Sep 14;8(9):e10608. doi: 10.1016/j.heliyon.2022.e10608. eCollection 2022 Sep.
8
Pharmacological inhibition of SMYD2 protects against cisplatin-induced acute kidney injury in mice.对SMYD2的药理学抑制可保护小鼠免受顺铂诱导的急性肾损伤。
Front Pharmacol. 2022 Aug 15;13:829630. doi: 10.3389/fphar.2022.829630. eCollection 2022.
9
Oxalate-induced apoptosis through ERS-ROS-NF-κB signalling pathway in renal tubular epithelial cell.草酸盐通过 ERS-ROS-NF-κB 信号通路诱导肾小管上皮细胞凋亡。
Mol Med. 2022 Aug 3;28(1):88. doi: 10.1186/s10020-022-00494-5.
10
Protein Lysine Methyltransferase SMYD2: A Promising Small Molecule Target for Cancer Therapy.蛋白赖氨酸甲基转移酶 SMYD2:癌症治疗有前景的小分子靶标。
J Med Chem. 2022 Aug 11;65(15):10119-10132. doi: 10.1021/acs.jmedchem.2c00325. Epub 2022 Aug 1.