Suppr超能文献

Trapα缺乏会损害胰岛素生物合成和葡萄糖稳态的早期事件。

Trapα deficiency impairs the early events of insulin biosynthesis and glucose homeostasis.

作者信息

Li Xin, Hu Jingxin, Huang Yumeng, Zhang Hai, Xu Ning, Liu Yang, Liu Xuan, Ye Yuanyuan, Zhang Xinxin, Xu Xiaoxi, Fan Yuxin, Zhang Ziyue, Zhang Weiping J, Wang Shusen, Feng Wenli, Arvan Peter, Liu Ming

机构信息

Department of Endocrinology and Metabolism, Tianjin Medical University General Hospital, Tianjin, China.

National Key Laboratory of Immunity and Inflammation, Department of Pathophysiology, Naval Medical University, Shanghai, China.

出版信息

J Clin Invest. 2025 May 20;135(14). doi: 10.1172/JCI179845. eCollection 2025 Jul 15.

Abstract

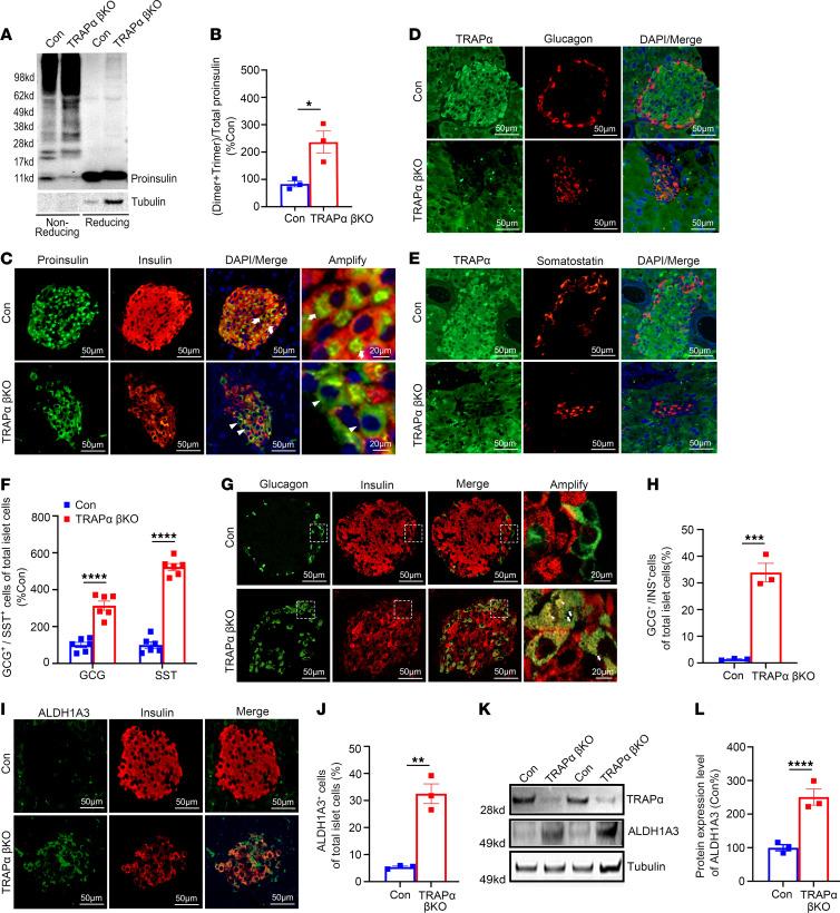
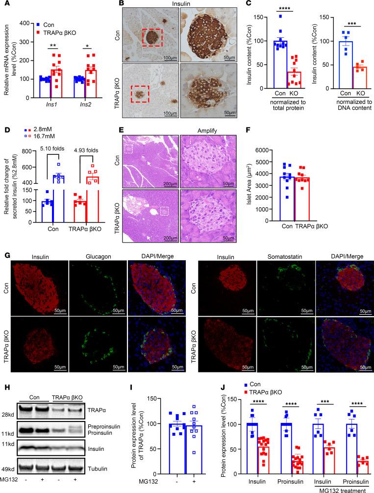
Defects in the early events of insulin biosynthesis, including inefficient preproinsulin (PPI) translocation across the membrane of the ER and proinsulin (PI) misfolding in the ER, can cause diabetes. Cellular machineries involved in these events remain poorly defined. Genes encoding translocon-associated protein α (TRAPα) show linkage to glycemic control in humans, though their pathophysiological role remains unknown. Here, we found that β cell-specific TRAPα-KO mice fed a chow diet or a high-fat diet (HFD) had decreased levels of circulating insulin, with age- and diet-related glucose intolerance. Multiple independent approaches revealed that TRAPα-KO not only causes inefficient PPI translocation but also leads to PI misfolding and ER stress, selectively limiting PI ER export and β cell compensatory potential. Importantly, decreased TRAPα expression was evident in islets of wild-type mice fed the HFD and in patients with type 2 diabetes (T2D). Furthermore, TRAPα expression was positively correlated with insulin content in human islet β cells, and decreased TRAPα was associated with PI maturation defects in T2D islets. Together, these data demonstrate that TRAPα deficiency in pancreatic β cells impairs PPI translocation, PI folding, insulin production, and glucose homeostasis, contributing to its genetic linkage to T2D.

摘要

胰岛素生物合成早期事件中的缺陷,包括前胰岛素原(PPI)跨内质网(ER)膜转运效率低下以及胰岛素原(PI)在内质网中错误折叠,可导致糖尿病。参与这些事件的细胞机制仍不清楚。编码转运体相关蛋白α(TRAPα)的基因在人类中显示与血糖控制有关联,但其病理生理作用仍不清楚。在此,我们发现,喂食普通饮食或高脂饮食(HFD)的β细胞特异性TRAPα基因敲除(KO)小鼠,循环胰岛素水平降低,并伴有与年龄和饮食相关的葡萄糖不耐受。多种独立方法显示,TRAPα基因敲除不仅导致PPI转运效率低下,还会导致PI错误折叠和内质网应激,选择性地限制PI从内质网输出以及β细胞的代偿潜能。重要的是,在喂食高脂饮食的野生型小鼠胰岛以及2型糖尿病(T2D)患者的胰岛中,TRAPα表达明显降低。此外,TRAPα表达与人类胰岛β细胞中的胰岛素含量呈正相关,而TRAPα降低与T2D胰岛中的PI成熟缺陷有关。总之,这些数据表明,胰腺β细胞中TRAPα缺乏会损害PPI转运、PI折叠、胰岛素产生和葡萄糖稳态,这有助于其与T2D的遗传关联。

https://cdn.ncbi.nlm.nih.gov/pmc/blobs/d5ee/12259251/c835a89d5516/jci-135-179845-g001.jpg

文献检索

告别复杂PubMed语法,用中文像聊天一样搜索,搜遍4000万医学文献。AI智能推荐,让科研检索更轻松。

立即免费搜索

文件翻译

保留排版,准确专业,支持PDF/Word/PPT等文件格式,支持 12+语言互译。

免费翻译文档

深度研究

AI帮你快速写综述,25分钟生成高质量综述,智能提取关键信息,辅助科研写作。

立即免费体验