• 文献检索
  • 文档翻译
  • 深度研究
  • 学术资讯
  • Suppr Zotero 插件Zotero 插件
  • 邀请有礼
  • 套餐&价格
  • 历史记录
应用&插件
Suppr Zotero 插件Zotero 插件浏览器插件Mac 客户端Windows 客户端微信小程序
定价
高级版会员购买积分包购买API积分包
服务
文献检索文档翻译深度研究API 文档MCP 服务
关于我们
关于 Suppr公司介绍联系我们用户协议隐私条款
关注我们

Suppr 超能文献

核心技术专利:CN118964589B侵权必究
粤ICP备2023148730 号-1Suppr @ 2026

文献检索

告别复杂PubMed语法,用中文像聊天一样搜索,搜遍4000万医学文献。AI智能推荐,让科研检索更轻松。

立即免费搜索

文件翻译

保留排版,准确专业,支持PDF/Word/PPT等文件格式,支持 12+语言互译。

免费翻译文档

深度研究

AI帮你快速写综述,25分钟生成高质量综述,智能提取关键信息,辅助科研写作。

立即免费体验

胰岛应激反应中的性别差异支持女性β细胞的弹性。

Sex differences in islet stress responses support female β cell resilience.

机构信息

Department of Cellular and Physiological Sciences, Life Sciences Institute, The University of British Columbia, 2350 Health Sciences Mall, Vancouver, BC, V6T 1Z3, Canada.

Department of Cellular and Physiological Sciences, Life Sciences Institute, The University of British Columbia, 2350 Health Sciences Mall, Vancouver, BC, V6T 1Z3, Canada.

出版信息

Mol Metab. 2023 Mar;69:101678. doi: 10.1016/j.molmet.2023.101678. Epub 2023 Jan 20.

DOI:10.1016/j.molmet.2023.101678
PMID:36690328
原文链接:https://pmc.ncbi.nlm.nih.gov/articles/PMC9971554/
Abstract

OBJECTIVE

Pancreatic β cells play a key role in maintaining glucose homeostasis; dysfunction of this critical cell type causes type 2 diabetes (T2D). Emerging evidence points to sex differences in β cells, but few studies have examined male-female differences in β cell stress responses and resilience across multiple contexts, including diabetes. Here, we address the need for high-quality information on sex differences in β cell and islet gene expression and function using both human and rodent samples.

METHODS

In humans, we compared β cell gene expression and insulin secretion in donors with T2D to non-diabetic donors in both males and females. In mice, we generated a well-powered islet RNAseq dataset from 20-week-old male and female siblings with similar insulin sensitivity. Our unbiased gene expression analysis pointed to a sex difference in the endoplasmic reticulum (ER) stress response. Based on this analysis, we hypothesized female islets would be more resilient to ER stress than male islets. To test this, we subjected islets isolated from age-matched male and female mice to thapsigargin treatment and monitored protein synthesis, cell death, and β cell insulin production and secretion. Transcriptomic and proteomic analyses were used to characterize sex differences in islet responses to ER stress.

RESULTS

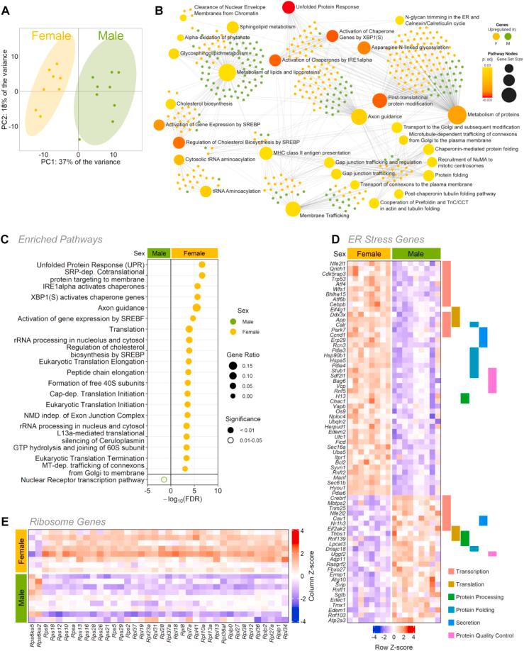
Our single-cell analysis of human β cells revealed sex-specific changes to gene expression and function in T2D, correlating with more robust insulin secretion in human islets isolated from female donors with T2D compared to male donors with T2D. In mice, RNA sequencing revealed differential enrichment of unfolded protein response pathway-associated genes, where female islets showed higher expression of genes linked with protein synthesis, folding, and processing. This differential expression was physiologically significant, as islets isolated from female mice were more resilient to ER stress induction with thapsigargin. Specifically, female islets showed a greater ability to maintain glucose-stimulated insulin production and secretion during ER stress compared with males.

CONCLUSIONS

Our data demonstrate sex differences in β cell gene expression in both humans and mice, and that female β cells show a greater ability to maintain glucose-stimulated insulin secretion across multiple physiological and pathological contexts.

摘要

目的

胰腺 β 细胞在维持血糖稳态中发挥着关键作用;这种关键细胞类型的功能障碍会导致 2 型糖尿病(T2D)。新出现的证据表明 β 细胞存在性别差异,但很少有研究在多个背景下(包括糖尿病)检查 β 细胞应激反应和恢复能力的男性与女性之间的差异。在这里,我们使用人类和啮齿动物样本来解决有关 β 细胞和胰岛基因表达和功能的性别差异的高质量信息需求。

方法

在人类中,我们比较了男性和女性中患有 T2D 的供体与非糖尿病供体的 β 细胞基因表达和胰岛素分泌。在小鼠中,我们从 20 周龄具有相似胰岛素敏感性的雄性和雌性同窝仔鼠中生成了一个功能强大的胰岛 RNAseq 数据集。我们的无偏基因表达分析表明,内质网(ER)应激反应存在性别差异。基于该分析,我们假设雌性胰岛对 ER 应激的恢复能力强于雄性胰岛。为了验证这一点,我们用他普西卡丁处理从年龄匹配的雄性和雌性小鼠中分离出的胰岛,并监测蛋白质合成、细胞死亡以及 β 细胞胰岛素的产生和分泌。转录组学和蛋白质组学分析用于描述胰岛对 ER 应激的反应中的性别差异。

结果

我们对人类 β 细胞的单细胞分析揭示了 T2D 中基因表达和功能的性别特异性变化,与从患有 T2D 的女性供体中分离出的人类胰岛相比,从患有 T2D 的男性供体中分离出的胰岛具有更强的胰岛素分泌能力有关。在小鼠中,RNA 测序揭示了未折叠蛋白反应途径相关基因的差异富集,其中雌性胰岛中与蛋白质合成、折叠和加工相关的基因表达更高。这种差异表达具有生理意义,因为用他普西卡丁诱导 ER 应激时,来自雌性小鼠的胰岛更具抗性。具体来说,与雄性相比,雌性胰岛在 ER 应激期间维持葡萄糖刺激的胰岛素产生和分泌的能力更强。

结论

我们的数据表明,人类和小鼠的 β 细胞基因表达存在性别差异,并且雌性 β 细胞在多种生理和病理背景下表现出更强的维持葡萄糖刺激的胰岛素分泌能力。

https://cdn.ncbi.nlm.nih.gov/pmc/blobs/4879/9971554/856c6028b4e8/gr5.jpg
https://cdn.ncbi.nlm.nih.gov/pmc/blobs/4879/9971554/8d2f9994bf93/gr1.jpg
https://cdn.ncbi.nlm.nih.gov/pmc/blobs/4879/9971554/870c64f8b814/gr2.jpg
https://cdn.ncbi.nlm.nih.gov/pmc/blobs/4879/9971554/2423c4e9e0bd/gr3.jpg
https://cdn.ncbi.nlm.nih.gov/pmc/blobs/4879/9971554/9a760c37aae7/gr4.jpg
https://cdn.ncbi.nlm.nih.gov/pmc/blobs/4879/9971554/856c6028b4e8/gr5.jpg
https://cdn.ncbi.nlm.nih.gov/pmc/blobs/4879/9971554/8d2f9994bf93/gr1.jpg
https://cdn.ncbi.nlm.nih.gov/pmc/blobs/4879/9971554/870c64f8b814/gr2.jpg
https://cdn.ncbi.nlm.nih.gov/pmc/blobs/4879/9971554/2423c4e9e0bd/gr3.jpg
https://cdn.ncbi.nlm.nih.gov/pmc/blobs/4879/9971554/9a760c37aae7/gr4.jpg
https://cdn.ncbi.nlm.nih.gov/pmc/blobs/4879/9971554/856c6028b4e8/gr5.jpg

相似文献

1
Sex differences in islet stress responses support female β cell resilience.胰岛应激反应中的性别差异支持女性β细胞的弹性。
Mol Metab. 2023 Mar;69:101678. doi: 10.1016/j.molmet.2023.101678. Epub 2023 Jan 20.
2
Cigarette smoke exposure impairs β-cell function through activation of oxidative stress and ceramide accumulation.香烟烟雾暴露通过激活氧化应激和神经酰胺积累损害β细胞功能。
Mol Metab. 2020 Jul;37:100975. doi: 10.1016/j.molmet.2020.100975. Epub 2020 Mar 13.
3
The endoplasmic reticulum in pancreatic beta cells of type 2 diabetes patients.2型糖尿病患者胰腺β细胞中的内质网
Diabetologia. 2007 Dec;50(12):2486-94. doi: 10.1007/s00125-007-0816-8. Epub 2007 Sep 30.
4
Zmiz1 is required for mature β-cell function and mass expansion upon high fat feeding.Zmiz1 对于成熟 β 细胞在高脂肪喂养时的功能和质量扩张是必需的。
Mol Metab. 2022 Dec;66:101621. doi: 10.1016/j.molmet.2022.101621. Epub 2022 Oct 26.
5
Metallothionein 1 negatively regulates glucose-stimulated insulin secretion and is differentially expressed in conditions of beta cell compensation and failure in mice and humans.金属硫蛋白 1 负调控葡萄糖刺激的胰岛素分泌,并在小鼠和人类的β细胞代偿和衰竭情况下有差异表达。
Diabetologia. 2019 Dec;62(12):2273-2286. doi: 10.1007/s00125-019-05008-3. Epub 2019 Oct 17.
6
Single-cell transcriptomic profiling of human pancreatic islets reveals genes responsive to glucose exposure over 24 h.对人类胰岛进行单细胞转录组分析揭示了在24小时内对葡萄糖暴露有反应的基因。
Diabetologia. 2024 Oct;67(10):2246-2259. doi: 10.1007/s00125-024-06214-4. Epub 2024 Jul 5.
7
PAM haploinsufficiency does not accelerate the development of diet- and human IAPP-induced diabetes in mice.PAM 单倍剂量不足不会加速饮食和人胰岛淀粉样多肽诱导的小鼠糖尿病的发展。
Diabetologia. 2020 Mar;63(3):561-576. doi: 10.1007/s00125-019-05060-z. Epub 2020 Jan 27.
8
Human islets contain a subpopulation of glucagon-like peptide-1 secreting α cells that is increased in type 2 diabetes.人类胰岛中存在一群胰高血糖素样肽-1 分泌的α细胞,在 2 型糖尿病中这群细胞的数量会增加。
Mol Metab. 2020 Sep;39:101014. doi: 10.1016/j.molmet.2020.101014. Epub 2020 May 12.
9
SERCA2 regulates proinsulin processing and processing enzyme maturation in pancreatic beta cells.肌浆网钙 ATP 酶 2 调节胰岛β细胞胰岛素原的加工和加工酶的成熟。
Diabetologia. 2023 Nov;66(11):2042-2061. doi: 10.1007/s00125-023-05979-4. Epub 2023 Aug 4.
10
Alpha1-antitrypsin ameliorates islet amyloid-induced glucose intolerance and β-cell dysfunction.α1-抗胰蛋白酶改善胰岛淀粉样变诱导的葡萄糖不耐受和β细胞功能障碍。
Mol Metab. 2020 Jul;37:100984. doi: 10.1016/j.molmet.2020.100984. Epub 2020 Mar 27.

引用本文的文献

1
The role of the beta cell in type 2 diabetes: new findings from the last 5 years.β细胞在2型糖尿病中的作用:过去5年的新发现。
Diabetologia. 2025 Aug 6. doi: 10.1007/s00125-025-06499-z.
2
The heterogeneity of type 1 diabetes: implications for pathogenesis, prevention, and treatment-2024 Diabetes, Diabetes Care, and Diabetologia Expert Forum.1型糖尿病的异质性:对发病机制、预防和治疗的影响——2024年糖尿病、糖尿病护理与糖尿病学专家论坛
Diabetologia. 2025 Jul 30. doi: 10.1007/s00125-025-06462-y.
3
Stressed β-cells contribute to loss of peri-islet extracellular matrix in type 1 diabetes.

本文引用的文献

1
Dynamic Ins2 Gene Activity Defines β-Cell Maturity States.动态 Ins2 基因活性定义β细胞成熟状态。
Diabetes. 2022 Dec 1;71(12):2612-2631. doi: 10.2337/db21-1065.
2
A low-sugar diet enhances Drosophila body size in males and females via sex-specific mechanisms.低糖饮食通过性别特异性机制增强雄性和雌性果蝇的体型。
Development. 2022 Mar 15;149(6). doi: 10.1242/dev.200491. Epub 2022 Mar 28.
3
Beta-cell specific Insr deletion promotes insulin hypersecretion and improves glucose tolerance prior to global insulin resistance.β细胞特异性Insr缺失促进胰岛素过度分泌,并在全身性胰岛素抵抗出现之前改善葡萄糖耐量。
应激的β细胞导致1型糖尿病中胰岛周围细胞外基质的丧失。
bioRxiv. 2025 Jun 27:2025.06.25.661601. doi: 10.1101/2025.06.25.661601.
4
ChemPerturb-seq screen identifies a small molecule cocktail enhancing human beta cell survival after subcutaneous transplantation.化学扰动测序筛选鉴定出一种小分子鸡尾酒,可提高皮下移植后人β细胞的存活率。
Cell Stem Cell. 2025 Aug 7;32(8):1299-1307.e8. doi: 10.1016/j.stem.2025.06.002. Epub 2025 Jun 24.
5
G Protein Coupled Estrogen Receptor Signaling Maintains β Cell Identity in Female Mice.G蛋白偶联雌激素受体信号维持雌性小鼠β细胞身份。
bioRxiv. 2025 May 15:2025.05.12.652914. doi: 10.1101/2025.05.12.652914.
6
Trapα deficiency impairs the early events of insulin biosynthesis and glucose homeostasis.Trapα缺乏会损害胰岛素生物合成和葡萄糖稳态的早期事件。
J Clin Invest. 2025 May 20;135(14). doi: 10.1172/JCI179845. eCollection 2025 Jul 15.
7
Circulating Immune and Endocrine Markers in Currently Drinking and Abstinent Individuals With Alcohol Use Disorder and Controls.患有酒精使用障碍的当前饮酒者和戒酒者以及对照组中的循环免疫和内分泌标志物。
Addict Biol. 2025 May;30(5):e70039. doi: 10.1111/adb.70039.
8
Signal transduction pathways controlling gene activity and beta cell state transitions.控制基因活性和β细胞状态转变的信号转导通路。
iScience. 2025 Feb 17;28(3):112015. doi: 10.1016/j.isci.2025.112015. eCollection 2025 Mar 21.
9
Renalase inhibition defends against acute and chronic β cell stress by regulating cell metabolism.肾酶抑制通过调节细胞代谢来抵御急性和慢性β细胞应激。
Mol Metab. 2025 May;95:102115. doi: 10.1016/j.molmet.2025.102115. Epub 2025 Feb 21.
10
Dysfunctional β-cell autophagy induces β-cell stress and enhances islet immunogenicity.功能失调的β细胞自噬会引发β细胞应激并增强胰岛免疫原性。
Front Immunol. 2025 Jan 29;16:1504583. doi: 10.3389/fimmu.2025.1504583. eCollection 2025.
Nat Commun. 2022 Feb 8;13(1):735. doi: 10.1038/s41467-022-28039-8.
4
Increased glycolysis affects β-cell function and identity in aging and diabetes.糖酵解增加会影响衰老和糖尿病中β细胞的功能和特性。
Mol Metab. 2022 Jan;55:101414. doi: 10.1016/j.molmet.2021.101414. Epub 2021 Dec 3.
5
The reactome pathway knowledgebase 2022.反应体通路知识库2022版。
Nucleic Acids Res. 2022 Jan 7;50(D1):D687-D692. doi: 10.1093/nar/gkab1028.
6
Single-cell analysis of the human pancreas in type 2 diabetes using multi-spectral imaging mass cytometry.使用多光谱成像质谱流式细胞术分析 2 型糖尿病患者的人胰腺单细胞。
Cell Rep. 2021 Nov 2;37(5):109919. doi: 10.1016/j.celrep.2021.109919.
7
Living Dangerously: Protective and Harmful ER Stress Responses in Pancreatic β-Cells.险象环生:胰腺β细胞中应激反应的保护与危害
Diabetes. 2021 Nov;70(11):2431-2443. doi: 10.2337/dbi20-0033.
8
Developmental mechanisms of sex differences: from cells to organisms.性别的发育机制:从细胞到生物体。
Development. 2021 Oct 1;148(19). doi: 10.1242/dev.199750. Epub 2021 Oct 14.
9
Sex-biased islet β cell dysfunction is caused by the MODY MAFA S64F variant by inducing premature aging and senescence in males.性别偏向的胰岛β细胞功能障碍是由 MODY MAFA S64F 变异引起的,该变异通过诱导男性过早衰老和衰老。
Cell Rep. 2021 Oct 12;37(2):109813. doi: 10.1016/j.celrep.2021.109813.
10
Single-cell RNA Sequencing Reveals Sexually Dimorphic Transcriptome and Type 2 Diabetes Genes in Mouse Islet β Cells.单细胞 RNA 测序揭示了小鼠胰岛 β 细胞中性别二态性转录组和 2 型糖尿病基因。
Genomics Proteomics Bioinformatics. 2021 Jun;19(3):408-422. doi: 10.1016/j.gpb.2021.07.004. Epub 2021 Sep 24.