Suppr超能文献

Erk1/2 调控 SSPH I 诱导的肝细胞癌氧化应激、线粒体功能障碍和铁死亡。

Erk1/2 Orchestrates SSPH I-Induced Oxidative Stress, Mitochondrial Dysfunction and Ferroptosis in Hepatocellular Carcinoma.

作者信息

Sun Yuewen, Zhou Ying, Huang Dan, Zhao Zhiguang, Shao Qingrui, Li Jianzhe, Zhao Xiaofang, Liu Xudong

机构信息

Guangxi University of Chinese Medicine, Nanning, China.

Guangxi Vocational University of Agriculture, Nanning, China.

出版信息

J Cell Mol Med. 2025 May;29(10):e70609. doi: 10.1111/jcmm.70609.

Abstract

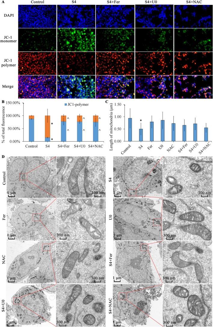
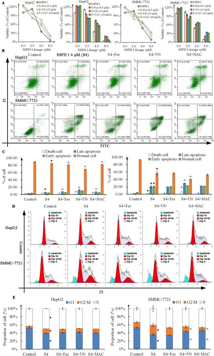
Although Erk1/2 has been linked to oxidative stress regulation in hepatocellular carcinoma (HCC), the interplay among Erk1/2, reactive oxygen species (ROS), and iron metabolism remains poorly characterised. The steroidal saponin SSPH I, a recognised ferroptosis inducer, exerts dual pharmacological effects via Erk1/2 and ROS-dependent pathways. This study aimed to investigate the regulatory mechanisms of Erk1/2 in ferroptosis and oxidative stress and analyse their feedback regulatory effects on Erk1/2 in HCC using SSPH I as a pharmacological probe, and further elucidate the anti-HCC effects and mechanisms of SSPH I in vitro and in vivo. Mechanistic studies utilised three inhibitors: U0126 (Erk1/2 phosphorylation inhibitor), Ferrostatin-1 (ferroptosis inhibitor), and N-acetyl cysteine (ROS scavenger), combined with SSPH I to delineate its effects on cell viability, mitochondrial dynamics, ferroptosis induction and oxidative stress. Mechanistically, SSPH I disrupted mitochondrial function and suppressed HCC cell survival through iron accumulation and ROS generation, while concurrently activating Erk1/2 signalling. Pharmacological inhibition of ROS or iron pathways partially attenuated SSPH I-induced ferroptosis and ROS generation, but failed to abrogate these effects. Erk1/2 inhibition completely abolished SSPH I-mediated regulation of the Nrf1/2-HO-1 axis and ferroptosis-related protein expression in cellular and animal models, identifying Erk1/2 as the upstream regulatory node. Notably, while both SSPH I and U0126 monotherapies inhibited xenograft growth, their combined use resulted in antagonistic effects. These findings establish Erk1/2 activation as the central molecular mechanism orchestrating SSPH I-driven oxidative stress amplification, mitochondrial dysfunction and ferroptosis execution in HCC.

摘要

尽管细胞外信号调节激酶1/2(Erk1/2)已被证明与肝细胞癌(HCC)中的氧化应激调节有关,但Erk1/2、活性氧(ROS)和铁代谢之间的相互作用仍未得到充分表征。甾体皂苷SSPH I是一种公认的铁死亡诱导剂,通过依赖Erk1/2和ROS的途径发挥双重药理作用。本研究旨在以SSPH I作为药理探针,研究Erk1/2在铁死亡和氧化应激中的调控机制,并分析其对HCC中Erk1/2的反馈调节作用,进而阐明SSPH I在体外和体内的抗HCC作用及机制。机制研究使用了三种抑制剂:U0126(Erk1/2磷酸化抑制剂)、铁抑素-1(铁死亡抑制剂)和N-乙酰半胱氨酸(ROS清除剂),并与SSPH I联合使用,以描绘其对细胞活力、线粒体动力学、铁死亡诱导和氧化应激的影响。机制上,SSPH I通过铁积累和ROS生成破坏线粒体功能并抑制HCC细胞存活,同时激活Erk1/2信号通路。对ROS或铁途径的药理抑制部分减弱了SSPH I诱导的铁死亡和ROS生成,但未能消除这些作用。在细胞和动物模型中,抑制Erk1/2完全消除了SSPH I介导的对核因子E2相关因子1/2-血红素加氧酶-1(Nrf1/2-HO-1)轴和铁死亡相关蛋白表达的调节,确定Erk1/2为上游调节节点。值得注意的是,虽然SSPH I和U0126单药治疗均抑制异种移植瘤生长,但联合使用却产生了拮抗作用。这些发现确立了Erk1/2激活是协调SSPH I驱动的HCC氧化应激放大、线粒体功能障碍和铁死亡执行的核心分子机制。

https://cdn.ncbi.nlm.nih.gov/pmc/blobs/ef26/12092237/c8b5cffcee58/JCMM-29-e70609-g003.jpg

文献检索

告别复杂PubMed语法,用中文像聊天一样搜索,搜遍4000万医学文献。AI智能推荐,让科研检索更轻松。

立即免费搜索

文件翻译

保留排版,准确专业,支持PDF/Word/PPT等文件格式,支持 12+语言互译。

免费翻译文档

深度研究

AI帮你快速写综述,25分钟生成高质量综述,智能提取关键信息,辅助科研写作。

立即免费体验