• 文献检索
  • 文档翻译
  • 深度研究
  • 学术资讯
  • Suppr Zotero 插件Zotero 插件
  • 邀请有礼
  • 套餐&价格
  • 历史记录
应用&插件
Suppr Zotero 插件Zotero 插件浏览器插件Mac 客户端Windows 客户端微信小程序
定价
高级版会员购买积分包购买API积分包
服务
文献检索文档翻译深度研究API 文档MCP 服务
关于我们
关于 Suppr公司介绍联系我们用户协议隐私条款
关注我们

Suppr 超能文献

核心技术专利:CN118964589B侵权必究
粤ICP备2023148730 号-1Suppr @ 2026

文献检索

告别复杂PubMed语法,用中文像聊天一样搜索,搜遍4000万医学文献。AI智能推荐,让科研检索更轻松。

立即免费搜索

文件翻译

保留排版,准确专业,支持PDF/Word/PPT等文件格式,支持 12+语言互译。

免费翻译文档

深度研究

AI帮你快速写综述,25分钟生成高质量综述,智能提取关键信息,辅助科研写作。

立即免费体验

番泻叶的水提取物通过调节肠神经系统和肠道微生态系统来缓解功能性便秘。

Aqueous extract of Mill. relieves functional constipation by modulating the enteric nervous system and gut micro-ecosystems.

作者信息

Gao Xiaoyu, Li Yanan, Hu Yifan, Yang Weixing, Peng Lei, Sheng Jun, Tian Yang, Yao Lu, Zhao Yan

机构信息

Yunnan Key Laboratory of Precision Nutrition and Personalized Food Manufacturing, Yunnan Agricultural University, Kunming, China.

College of Food Science and Technology, Yunnan Agricultural University, Kunming, China.

出版信息

Front Nutr. 2025 May 7;12:1573516. doi: 10.3389/fnut.2025.1573516. eCollection 2025.

DOI:10.3389/fnut.2025.1573516
PMID:40400706
原文链接:https://pmc.ncbi.nlm.nih.gov/articles/PMC12092230/
Abstract

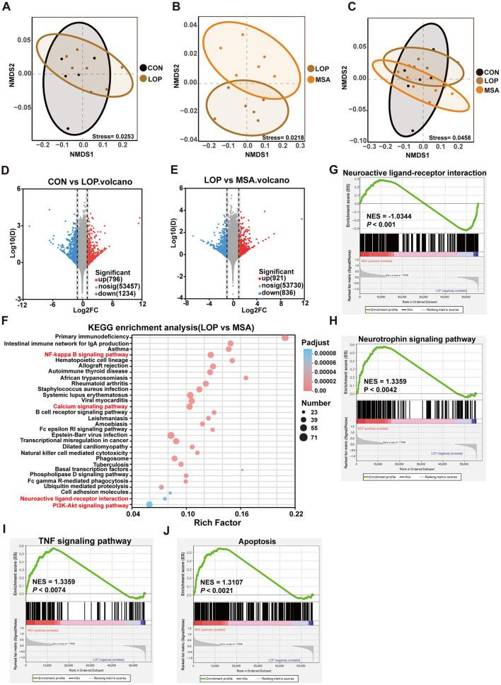
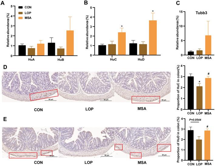
Mill. (SA) is a food and medicine homology resource of the Li nationality. In Yunnan folk, people often eat SA "for gut." However, no studies have been reported on its treatment in constipation. The present study evaluated the laxative activity of Mill. aqueous extract (SAAE) using loperamide-induced functional constipation (FC) mouse model. The results demonstrated that SAAE is abundant in nucleotides and polysaccharides. The gavage of 300, 600, and 900 mg/kg·bw of SAAE was efficacious in enhancing defecation behavior and the gastrointestinal transit rate of FC mice. Among these doses, 600 mg/kg·bw of SAAE exhibited the best laxative effect. Furthermore, SAAE exerted a significant effect on the colon transcriptome profiles of FC mice, most notably on the neuroactive ligand-receptor interaction and the TNF receptor type 1 (TNFR1) signaling pathway. Among neuroactive ligand-receptor interaction pathway, SAAE significantly affected the levels of 5-hydroxytryptamine, neuropeptide Y, and epinephrine in the serum and colon of FC mice. In addition, SAAE significantly up-regulated the expression of Bcl-XL, an anti-apoptotic protein in the colon. Intriguingly, SAAE also significantly increased the expression of the neuronal markers HuC/D in the colon. This finding suggests that SAAE may alleviate FC by modulating the enteric nervous system. Notably, SAAE alleviated loperamide-induced gut inflammation, damaged gut barrier, and gut microbiota disruption. A significant increase in the relative abundance of Actinobacteriota, Christensenellaceae, Eggerthellaceae, , and were observed in the gut of FC mice treated with SAAE. These microbial taxa are closely associated with phenotypic indicators of FC, and it is hypothesized that they may be key taxa in SAAE regulation of the gut micro-ecosystems and enteric nervous system to alleviate FC. These findings may contribute to the enhancement of the value and the efficient utilization of SA resources, laying a theoretical foundation for the development of laxative-related products.

摘要

糯米藤(SA)是黎族的一种药食同源资源。在云南民间,人们常食用糯米藤来“调理肠胃”。然而,尚未有关于其治疗便秘的研究报道。本研究使用洛哌丁胺诱导的功能性便秘(FC)小鼠模型评估了糯米藤水提取物(SAAE)的通便活性。结果表明,SAAE富含核苷酸和多糖。以300、600和900mg/kg·bw的剂量灌胃SAAE可有效增强FC小鼠的排便行为和胃肠转运率。在这些剂量中,600mg/kg·bw的SAAE表现出最佳的通便效果。此外,SAAE对FC小鼠的结肠转录组图谱有显著影响,最显著的是对神经活性配体-受体相互作用和肿瘤坏死因子受体1(TNFR1)信号通路的影响。在神经活性配体-受体相互作用通路中,SAAE显著影响FC小鼠血清和结肠中5-羟色胺、神经肽Y和肾上腺素的水平。此外,SAAE显著上调结肠中抗凋亡蛋白Bcl-XL的表达。有趣的是,SAAE还显著增加了结肠中神经元标志物HuC/D的表达。这一发现表明,SAAE可能通过调节肠道神经系统来缓解FC。值得注意的是,SAAE减轻了洛哌丁胺诱导的肠道炎症、肠道屏障损伤和肠道微生物群紊乱。在用SAAE处理的FC小鼠肠道中,放线菌门、克里斯滕森菌科、埃格特菌科等的相对丰度显著增加。这些微生物分类群与FC的表型指标密切相关,据推测它们可能是SAAE调节肠道微生态系统和肠道神经系统以缓解FC的关键分类群。这些发现可能有助于提高糯米藤资源的价值和有效利用,为泻药相关产品的开发奠定理论基础。

https://cdn.ncbi.nlm.nih.gov/pmc/blobs/954e/12092230/18181feb6f09/fnut-12-1573516-g0009.jpg
https://cdn.ncbi.nlm.nih.gov/pmc/blobs/954e/12092230/146e64f11958/fnut-12-1573516-g0001.jpg
https://cdn.ncbi.nlm.nih.gov/pmc/blobs/954e/12092230/65e4ee40e120/fnut-12-1573516-g0002.jpg
https://cdn.ncbi.nlm.nih.gov/pmc/blobs/954e/12092230/de34027da042/fnut-12-1573516-g0003.jpg
https://cdn.ncbi.nlm.nih.gov/pmc/blobs/954e/12092230/ef09c956e2e2/fnut-12-1573516-g0004.jpg
https://cdn.ncbi.nlm.nih.gov/pmc/blobs/954e/12092230/2aba45c3d965/fnut-12-1573516-g0005.jpg
https://cdn.ncbi.nlm.nih.gov/pmc/blobs/954e/12092230/6e131f6f83d7/fnut-12-1573516-g0006.jpg
https://cdn.ncbi.nlm.nih.gov/pmc/blobs/954e/12092230/4bcbfa74c49e/fnut-12-1573516-g0007.jpg
https://cdn.ncbi.nlm.nih.gov/pmc/blobs/954e/12092230/a1d4c88f567a/fnut-12-1573516-g0008.jpg
https://cdn.ncbi.nlm.nih.gov/pmc/blobs/954e/12092230/18181feb6f09/fnut-12-1573516-g0009.jpg
https://cdn.ncbi.nlm.nih.gov/pmc/blobs/954e/12092230/146e64f11958/fnut-12-1573516-g0001.jpg
https://cdn.ncbi.nlm.nih.gov/pmc/blobs/954e/12092230/65e4ee40e120/fnut-12-1573516-g0002.jpg
https://cdn.ncbi.nlm.nih.gov/pmc/blobs/954e/12092230/de34027da042/fnut-12-1573516-g0003.jpg
https://cdn.ncbi.nlm.nih.gov/pmc/blobs/954e/12092230/ef09c956e2e2/fnut-12-1573516-g0004.jpg
https://cdn.ncbi.nlm.nih.gov/pmc/blobs/954e/12092230/2aba45c3d965/fnut-12-1573516-g0005.jpg
https://cdn.ncbi.nlm.nih.gov/pmc/blobs/954e/12092230/6e131f6f83d7/fnut-12-1573516-g0006.jpg
https://cdn.ncbi.nlm.nih.gov/pmc/blobs/954e/12092230/4bcbfa74c49e/fnut-12-1573516-g0007.jpg
https://cdn.ncbi.nlm.nih.gov/pmc/blobs/954e/12092230/a1d4c88f567a/fnut-12-1573516-g0008.jpg
https://cdn.ncbi.nlm.nih.gov/pmc/blobs/954e/12092230/18181feb6f09/fnut-12-1573516-g0009.jpg

相似文献

1
Aqueous extract of Mill. relieves functional constipation by modulating the enteric nervous system and gut micro-ecosystems.番泻叶的水提取物通过调节肠神经系统和肠道微生态系统来缓解功能性便秘。
Front Nutr. 2025 May 7;12:1573516. doi: 10.3389/fnut.2025.1573516. eCollection 2025.
2
(DC.) Stapf aqueous extract ameliorates loperamide-induced constipation in mice by promoting gastrointestinal motility and regulating the gut microbiota.(DC.)施塔普夫水提取物通过促进胃肠蠕动和调节肠道微生物群来改善洛哌丁胺诱导的小鼠便秘。
Front Microbiol. 2022 Oct 4;13:1017804. doi: 10.3389/fmicb.2022.1017804. eCollection 2022.
3
leaf alleviates functional constipation via regulating the gut microbiota and the enteric nervous system in mice.叶通过调节小鼠肠道微生物群和肠神经系统来缓解功能性便秘。
Front Microbiol. 2023 Dec 20;14:1315402. doi: 10.3389/fmicb.2023.1315402. eCollection 2023.
4
Protective effect of L-pipecolic acid on constipation in C57BL/6 mice based on gut microbiome and serum metabolomic.基于肠道微生物组和血清代谢组学的 L-哌啶酸对 C57BL/6 小鼠便秘的保护作用。
BMC Microbiol. 2023 May 20;23(1):144. doi: 10.1186/s12866-023-02880-3.
5
Water-insoluble dietary fiber from walnut relieves constipation through Limosilactobacillus reuteri-mediated serotonergic synapse and neuroactive ligand-receptor pathways.核桃中的水不溶性膳食纤维通过罗伊氏乳杆菌介导的血清素能突触和神经活性配体-受体途径缓解便秘。
Int J Biol Macromol. 2024 Dec;283(Pt 4):137931. doi: 10.1016/j.ijbiomac.2024.137931. Epub 2024 Nov 22.
6
Electro-acupuncture promotes gut motility and alleviates functional constipation by regulating gut microbiota and increasing butyric acid generation in mice.电针通过调节肠道微生物群和增加丁酸生成来促进肠道蠕动,缓解功能性便秘。
J Integr Med. 2023 Jul;21(4):397-406. doi: 10.1016/j.joim.2023.05.003. Epub 2023 Jun 1.
7
Luteolin ameliorates loperamide-induced functional constipation in mice.木樨草素可改善洛哌丁胺诱导的小鼠功能性便秘。
Braz J Med Biol Res. 2023 Jan 27;56:e12466. doi: 10.1590/1414-431X2023e12466. eCollection 2023.
8
A Potential Use of Vidarabine: Alleviation of Functional Constipation Through Modulation of the Adenosine A2A Receptor-MLC Signaling Pathway and the Gut Microbiota.阿糖腺苷的一种潜在用途:通过调节腺苷A2A受体-MLC信号通路和肠道微生物群来缓解功能性便秘
Int J Mol Sci. 2024 Nov 28;25(23):12810. doi: 10.3390/ijms252312810.
9
[Mechanism of Picrorhizae Rhizoma against functional constipation in mice: an exploration based on 16S rDNA and GC-MS].[胡黄连抗小鼠功能性便秘的机制:基于16S rDNA和GC-MS的探索]
Zhongguo Zhong Yao Za Zhi. 2022 Jul;47(13):3569-3580. doi: 10.19540/j.cnki.cjcmm.20211210.401.
10
TWK10 relieves loperamide-induced constipation in rats fed a high-fat diet modulating enteric neurotransmitters, short-chain fatty acids and gut microbiota.TWK10通过调节肠道神经递质、短链脂肪酸和肠道微生物群缓解高脂饮食喂养大鼠的洛哌丁胺诱导的便秘。
Food Funct. 2025 Jan 2;16(1):181-194. doi: 10.1039/d4fo02270j.

本文引用的文献

1
Water-insoluble dietary fiber from walnut relieves constipation through Limosilactobacillus reuteri-mediated serotonergic synapse and neuroactive ligand-receptor pathways.核桃中的水不溶性膳食纤维通过罗伊氏乳杆菌介导的血清素能突触和神经活性配体-受体途径缓解便秘。
Int J Biol Macromol. 2024 Dec;283(Pt 4):137931. doi: 10.1016/j.ijbiomac.2024.137931. Epub 2024 Nov 22.
2
Assessing the causal effects of and on constipation: a Mendelian randomized study.评估[具体因素1]和[具体因素2]对便秘的因果效应:一项孟德尔随机化研究。
Front Microbiol. 2024 Jul 31;15:1376232. doi: 10.3389/fmicb.2024.1376232. eCollection 2024.
3
Probiotics combination effectively improves constipation in pregnancy by modifying the gut microbiota composition.
益生菌组合通过改变肠道微生物群落组成,有效改善妊娠便秘。
Benef Microbes. 2024 Jul 2;15(4):357-371. doi: 10.1163/18762891-bja00020.
4
The oral cavity and intestinal microbiome in children with functional constipation.儿童功能性便秘的口腔和肠道微生物组。
Sci Rep. 2024 Apr 9;14(1):8283. doi: 10.1038/s41598-024-58642-2.
5
Structure characterization of polysaccharides from Cistanche deserticola and their neuroprotective effects against oxidative stress in slow transit constipation mice.肉苁蓉多糖的结构特征及其对慢传输型便秘小鼠氧化应激的神经保护作用。
Int J Biol Macromol. 2024 Mar;260(Pt 2):129527. doi: 10.1016/j.ijbiomac.2024.129527. Epub 2024 Jan 19.
6
Multi-omics analyses demonstrate the modulating role of gut microbiota on the associations of unbalanced dietary intake with gastrointestinal symptoms in children with autism spectrum disorder.多组学分析表明,肠道微生物群在调节饮食摄入不平衡与自闭症谱系障碍儿童胃肠道症状之间的关联方面发挥着重要作用。
Gut Microbes. 2023 Dec;15(2):2281350. doi: 10.1080/19490976.2023.2281350. Epub 2023 Nov 27.
7
Modulation of gut microbiota ecosystem by a glucan-rich snail mucin heteropolysaccharide attenuates loperamide-induced constipation.富葡聚糖的蜗牛黏蛋白杂多糖通过调节肠道微生物群落生态缓解洛哌丁胺诱导的便秘。
Int J Biol Macromol. 2023 Dec 31;253(Pt 1):126560. doi: 10.1016/j.ijbiomac.2023.126560. Epub 2023 Aug 26.
8
Dietary nucleotides influences intestinal barrier function, immune responses and microbiota in 3-day-old weaned piglets.日粮核苷酸对3日龄断奶仔猪的肠道屏障功能、免疫反应和微生物群有影响。
Int Immunopharmacol. 2023 Apr;117:109888. doi: 10.1016/j.intimp.2023.109888. Epub 2023 Feb 22.
9
Osmotic pressure induces translocation of aquaporin-8 by P38 and JNK MAPK signaling pathways in patients with functional constipation.渗透压力通过 P38 和 JNK MAPK 信号通路诱导功能性便秘患者水通道蛋白-8的易位。
Dig Liver Dis. 2023 Aug;55(8):1049-1059. doi: 10.1016/j.dld.2023.01.162. Epub 2023 Feb 13.
10
Engineered 5-HT producing gut probiotic improves gastrointestinal motility and behavior disorder.工程化产生 5-HT 的肠道益生菌可改善胃肠道动力和行为障碍。
Front Cell Infect Microbiol. 2022 Oct 20;12:1013952. doi: 10.3389/fcimb.2022.1013952. eCollection 2022.