• 文献检索
  • 文档翻译
  • 深度研究
  • 学术资讯
  • Suppr Zotero 插件Zotero 插件
  • 邀请有礼
  • 套餐&价格
  • 历史记录
应用&插件
Suppr Zotero 插件Zotero 插件浏览器插件Mac 客户端Windows 客户端微信小程序
定价
高级版会员购买积分包购买API积分包
服务
文献检索文档翻译深度研究API 文档MCP 服务
关于我们
关于 Suppr公司介绍联系我们用户协议隐私条款
关注我们

Suppr 超能文献

核心技术专利:CN118964589B侵权必究
粤ICP备2023148730 号-1Suppr @ 2026

文献检索

告别复杂PubMed语法,用中文像聊天一样搜索,搜遍4000万医学文献。AI智能推荐,让科研检索更轻松。

立即免费搜索

文件翻译

保留排版,准确专业,支持PDF/Word/PPT等文件格式,支持 12+语言互译。

免费翻译文档

深度研究

AI帮你快速写综述,25分钟生成高质量综述,智能提取关键信息,辅助科研写作。

立即免费体验

一种被提议用于靶向小胶质细胞的腺相关病毒衣壳在前脑兴奋性神经元中指导基因表达。

An AAV capsid proposed as microglia-targeting directs genetic expression in forebrain excitatory neurons.

作者信息

Cao Wenhao, Tan Zhiqun, Berackey Bereket T, Nguyen Jason K, Brown Sara R, Du Shiyang, Lin Bin, Ye Qiao, Seiler Magdalene, Holmes Todd C, Xu Xiangmin

机构信息

Department of Anatomy and Neurobiology, School of Medicine, University of California, Irvine, Irvine, CA 92697, USA.

Department of Anatomy and Neurobiology, School of Medicine, University of California, Irvine, Irvine, CA 92697, USA; Center for Neural Circuit Mapping, University of California, Irvine, Irvine, CA 92697, USA.

出版信息

Cell Rep Methods. 2025 Jun 16;5(6):101054. doi: 10.1016/j.crmeth.2025.101054. Epub 2025 May 21.

DOI:10.1016/j.crmeth.2025.101054
PMID:40403726
原文链接:https://pmc.ncbi.nlm.nih.gov/articles/PMC12272241/
Abstract

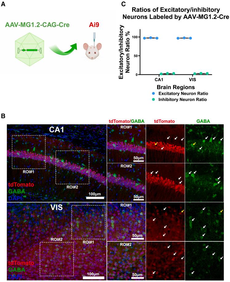
A newly developed capsid AAV-MG1.2 was reported to mediate specific microglial transduction. However, we find that AAV-MG1.2 actually enables specific genetic access to excitatory neurons in forebrain regions including hippocampal formation and visual cortex but does not confer expression in microglia or astrocytes in vivo. Furthermore, we find that AAV-MG1.2 specifically labels the deep layer of the CA1 pyramidal layer in a titer-dependent manner. We show that AAV-MG1.2-Cre can be used to genetically target excitatory neurons for cell-type-specific neural circuit mapping studies. We also find that AAV-MG1.2 conserves specificity for excitatory neurons in rat hippocampus. Thus, the AAV-MG1.2 presents a useful viral-genetic tool for targeting excitatory neurons in the forebrain across different species.

摘要

据报道,新开发的衣壳AAV-MG1.2可介导特定的小胶质细胞转导。然而,我们发现AAV-MG1.2实际上能够特异性地对包括海马结构和视觉皮层在内的前脑区域的兴奋性神经元进行基因导入,但在体内小胶质细胞或星形胶质细胞中不表达。此外,我们发现AAV-MG1.2以滴度依赖的方式特异性标记CA1锥体层的深层。我们表明,AAV-MG1.2-Cre可用于对兴奋性神经元进行基因靶向,以进行细胞类型特异性神经回路映射研究。我们还发现AAV-MG1.2在大鼠海马中对兴奋性神经元保持特异性。因此,AAV-MG1.2是一种用于跨不同物种靶向前脑兴奋性神经元的有用病毒遗传工具。

https://cdn.ncbi.nlm.nih.gov/pmc/blobs/5745/12272241/4ab4c9b207ae/gr7.jpg
https://cdn.ncbi.nlm.nih.gov/pmc/blobs/5745/12272241/dbcc79ff5fe4/fx1.jpg
https://cdn.ncbi.nlm.nih.gov/pmc/blobs/5745/12272241/b3eacdd9ba12/gr1.jpg
https://cdn.ncbi.nlm.nih.gov/pmc/blobs/5745/12272241/0ba23e1baac8/gr2.jpg
https://cdn.ncbi.nlm.nih.gov/pmc/blobs/5745/12272241/8c837e2a3d69/gr3.jpg
https://cdn.ncbi.nlm.nih.gov/pmc/blobs/5745/12272241/2672bb2a1d6e/gr4.jpg
https://cdn.ncbi.nlm.nih.gov/pmc/blobs/5745/12272241/86b6544e837a/gr5.jpg
https://cdn.ncbi.nlm.nih.gov/pmc/blobs/5745/12272241/5824a3be5180/gr6.jpg
https://cdn.ncbi.nlm.nih.gov/pmc/blobs/5745/12272241/4ab4c9b207ae/gr7.jpg
https://cdn.ncbi.nlm.nih.gov/pmc/blobs/5745/12272241/dbcc79ff5fe4/fx1.jpg
https://cdn.ncbi.nlm.nih.gov/pmc/blobs/5745/12272241/b3eacdd9ba12/gr1.jpg
https://cdn.ncbi.nlm.nih.gov/pmc/blobs/5745/12272241/0ba23e1baac8/gr2.jpg
https://cdn.ncbi.nlm.nih.gov/pmc/blobs/5745/12272241/8c837e2a3d69/gr3.jpg
https://cdn.ncbi.nlm.nih.gov/pmc/blobs/5745/12272241/2672bb2a1d6e/gr4.jpg
https://cdn.ncbi.nlm.nih.gov/pmc/blobs/5745/12272241/86b6544e837a/gr5.jpg
https://cdn.ncbi.nlm.nih.gov/pmc/blobs/5745/12272241/5824a3be5180/gr6.jpg
https://cdn.ncbi.nlm.nih.gov/pmc/blobs/5745/12272241/4ab4c9b207ae/gr7.jpg

相似文献

1
An AAV capsid proposed as microglia-targeting directs genetic expression in forebrain excitatory neurons.一种被提议用于靶向小胶质细胞的腺相关病毒衣壳在前脑兴奋性神经元中指导基因表达。
Cell Rep Methods. 2025 Jun 16;5(6):101054. doi: 10.1016/j.crmeth.2025.101054. Epub 2025 May 21.
2
An Engineered Adeno-Associated Virus Capsid Mediates Efficient Transduction of Pericytes and Smooth Muscle Cells of the Brain Vasculature.工程化腺相关病毒衣壳介导脑血管周细胞和平滑肌细胞的高效转导。
Hum Gene Ther. 2023 Aug;34(15-16):682-696. doi: 10.1089/hum.2022.211.
3
Expression-based selection identifies a microglia-tropic AAV capsid for direct and CSF routes of administration in mice.基于表达的筛选鉴定出一种对小胶质细胞具有嗜性的腺相关病毒衣壳,适用于小鼠的直接给药和脑脊液给药途径。
bioRxiv. 2024 Sep 27:2024.09.25.614546. doi: 10.1101/2024.09.25.614546.
4
Engineered AAV capsids mediate transduction of murine neurofibroma and sciatic nerve.工程化腺相关病毒衣壳介导小鼠神经纤维瘤和坐骨神经的转导。
Gene Ther. 2025 Jun 10. doi: 10.1038/s41434-025-00542-9.
5
Short-Term Memory Impairment短期记忆障碍
6
Opposing effects of the purinergic P2X7 receptor on seizures in neurons and microglia in male mice.嘌呤能 P2X7 受体对雄性小鼠神经元和小胶质细胞癫痫发作的相反作用。
Brain Behav Immun. 2024 Aug;120:121-140. doi: 10.1016/j.bbi.2024.05.023. Epub 2024 May 20.
7
Role of the membrane-associated accessory protein (MAAP) in adeno-associated virus (AAV) infection.膜相关辅助蛋白(MAAP)在腺相关病毒(AAV)感染中的作用。
J Virol. 2024 Jun 13;98(6):e0063324. doi: 10.1128/jvi.00633-24. Epub 2024 May 22.
8
Innate Immune Sensing of Adeno-Associated Virus Vectors.腺相关病毒载体的先天免疫感应。
Hum Gene Ther. 2024 Jul;35(13-14):451-463. doi: 10.1089/hum.2024.040. Epub 2024 Jul 5.
9
Structural basis for nuclear import of adeno-associated virus serotype 6 capsid protein.腺相关病毒6型衣壳蛋白核输入的结构基础
J Virol. 2025 Jan 31;99(1):e0134524. doi: 10.1128/jvi.01345-24. Epub 2024 Dec 18.
10
Laminar specificity and coverage of viral-mediated gene expression restricted to GABAergic interneurons and their parvalbumin subclass in marmoset primary visual cortex.病毒介导的基因表达在狨猴初级视皮层中的局限于 GABA 能中间神经元及其副皮质素亚类的层特异性和覆盖范围。
Elife. 2024 Sep 19;13:RP97673. doi: 10.7554/eLife.97673.

本文引用的文献

1
Spatial profiling of the interplay between cell type- and vision-dependent transcriptomic programs in the visual cortex.视觉皮层中细胞类型和视觉依赖转录组程序之间相互作用的空间分析。
Proc Natl Acad Sci U S A. 2025 Feb 18;122(7):e2421022122. doi: 10.1073/pnas.2421022122. Epub 2025 Feb 13.
2
Single-cell spatial transcriptomics reveals distinct patterns of dysregulation in non-neuronal and neuronal cells induced by the Trem2 Alzheimer's risk gene mutation.单细胞空间转录组学揭示了由Trem2阿尔茨海默病风险基因突变诱导的非神经元细胞和神经元细胞中不同的失调模式。
Mol Psychiatry. 2025 Feb;30(2):461-477. doi: 10.1038/s41380-024-02651-0. Epub 2024 Aug 5.
3
Making Ramón y Cajal proud: Development of cell identity and diversity in the cerebral cortex.
让拉蒙·卡哈尔(Ramón y Cajal)感到骄傲:大脑皮层中的细胞身份和多样性的发展。
Neuron. 2024 Jul 3;112(13):2091-2111. doi: 10.1016/j.neuron.2024.04.021. Epub 2024 May 15.
4
Hippocampo-cortical circuits for selective memory encoding, routing, and replay.海马-皮质电路用于选择性记忆编码、路由和重放。
Neuron. 2023 Jul 5;111(13):2076-2090.e9. doi: 10.1016/j.neuron.2023.04.015. Epub 2023 May 16.
5
Spatial transcriptomics for profiling the tropism of viral vectors in tissues.空间转录组学用于分析病毒载体在组织中的趋向性。
Nat Biotechnol. 2023 Sep;41(9):1272-1286. doi: 10.1038/s41587-022-01648-w. Epub 2023 Jan 26.
6
A whole-brain monosynaptic input connectome to neuron classes in mouse visual cortex.全脑单突触输入连接组图谱揭示小鼠视觉皮层神经元类别。
Nat Neurosci. 2023 Feb;26(2):350-364. doi: 10.1038/s41593-022-01219-x. Epub 2022 Dec 22.
7
Directed evolution of adeno-associated virus for efficient gene delivery to microglia.靶向进化腺相关病毒以实现高效递送至小神经胶质细胞的基因。
Nat Methods. 2022 Aug;19(8):976-985. doi: 10.1038/s41592-022-01547-7. Epub 2022 Jul 25.
8
Hippocampal neural circuit connectivity alterations in an Alzheimer's disease mouse model revealed by monosynaptic rabies virus tracing.通过单突触狂犬病毒追踪揭示阿尔茨海默病小鼠模型中海马神经回路连接的改变。
Neurobiol Dis. 2022 Oct 1;172:105820. doi: 10.1016/j.nbd.2022.105820. Epub 2022 Jul 14.
9
Altered excitatory and inhibitory neuronal subpopulation parameters are distinctly associated with tau and amyloid in Alzheimer's disease.阿尔茨海默病中,兴奋性和抑制性神经元亚群参数的改变与tau 和淀粉样蛋白明显相关。
Elife. 2022 May 26;11:e77850. doi: 10.7554/eLife.77850.
10
Adeno-Associated Virus Toolkit to Target Diverse Brain Cells.腺相关病毒工具包可用于靶向多种脑内细胞。
Annu Rev Neurosci. 2022 Jul 8;45:447-469. doi: 10.1146/annurev-neuro-111020-100834. Epub 2022 Apr 19.