• 文献检索
  • 文档翻译
  • 深度研究
  • 学术资讯
  • Suppr Zotero 插件Zotero 插件
  • 邀请有礼
  • 套餐&价格
  • 历史记录
应用&插件
Suppr Zotero 插件Zotero 插件浏览器插件Mac 客户端Windows 客户端微信小程序
定价
高级版会员购买积分包购买API积分包
服务
文献检索文档翻译深度研究API 文档MCP 服务
关于我们
关于 Suppr公司介绍联系我们用户协议隐私条款
关注我们

Suppr 超能文献

核心技术专利:CN118964589B侵权必究
粤ICP备2023148730 号-1Suppr @ 2026

文献检索

告别复杂PubMed语法,用中文像聊天一样搜索,搜遍4000万医学文献。AI智能推荐,让科研检索更轻松。

立即免费搜索

文件翻译

保留排版,准确专业,支持PDF/Word/PPT等文件格式,支持 12+语言互译。

免费翻译文档

深度研究

AI帮你快速写综述,25分钟生成高质量综述,智能提取关键信息,辅助科研写作。

立即免费体验

纳米颗粒介导的PGC-1α靶向揭示了膀胱癌转移中的关键代谢途径。

Nanoparticle-mediated targeting of PGC-1α reveals critical metabolic pathways in bladder cancer metastasis.

作者信息

Liu Zhenghua, Xin Peng, Wu Weiwei, Jin Mingyue, Du Yang, Jiang Yuanjun, Liu Tao, Zhang Hao

机构信息

Department of Thoracic Surgery, The First Hospital of China Medical University, Shenyang, Liaoning, 110001, P.R. China.

Department of Urology, The First Hospital of China Medical University, Shenyang, Liaoning, 110001, P.R. China.

出版信息

Commun Biol. 2025 May 23;8(1):788. doi: 10.1038/s42003-025-08174-w.

DOI:10.1038/s42003-025-08174-w
PMID:40404885
原文链接:https://pmc.ncbi.nlm.nih.gov/articles/PMC12098778/
Abstract

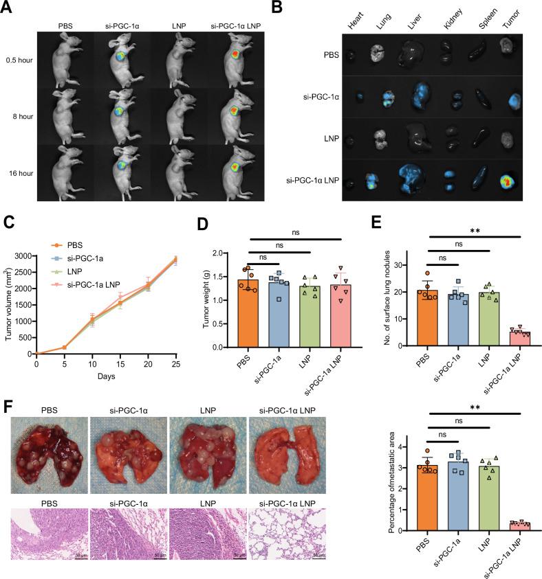
Metastatic bladder cancer is characterized by its aggressive behavior and complex molecular mechanisms that remain largely undefined. This study explores the therapeutic potential of targeting peroxisome proliferator-activated receptor gamma coactivator 1-alpha (PGC-1α) using liposomal nanoparticles to deliver PGC-1α siRNA to bladder cancer cells. We employed comprehensive transcriptomic, proteomic, and metabolomic analyses to investigate the impact of PGC-1α silencing. Our in vitro results demonstrate that targeting PGC-1α significantly impairs mitochondrial function and disrupts energy metabolism, affecting critical pathways such as glycolysis and the citric acid cycle, as well as altering mRNA nuclear export. In vivo experiments in animal models show that nanoparticles loaded with si-PGC-1α effectively reduce lung metastasis, indicating a significant impact on metastatic progression. These findings highlight PGC-1α as a key regulator of metabolic reprogramming in metastatic bladder cancer and suggest that its inhibition could serve as a promising therapeutic strategy. By elucidating the role of PGC-1α in cancer metabolism, this study provides new insights into the molecular underpinnings of bladder cancer metastasis and offers potential avenues for developing targeted therapies aimed at the metabolic vulnerabilities of this malignancy.

摘要

转移性膀胱癌具有侵袭性的行为和复杂的分子机制,而这些机制在很大程度上仍不明确。本研究探讨了使用脂质体纳米颗粒将过氧化物酶体增殖物激活受体γ共激活因子1α(PGC-1α)小干扰RNA(siRNA)递送至膀胱癌细胞,以靶向PGC-1α的治疗潜力。我们采用了全面的转录组学、蛋白质组学和代谢组学分析来研究PGC-1α沉默的影响。我们的体外研究结果表明,靶向PGC-1α会显著损害线粒体功能并扰乱能量代谢,影响糖酵解和柠檬酸循环等关键途径,还会改变mRNA的核输出。在动物模型中的体内实验表明,装载si-PGC-1α的纳米颗粒能有效减少肺转移,表明对转移进展有显著影响。这些发现突出了PGC-1α作为转移性膀胱癌代谢重编程的关键调节因子,并表明抑制它可能是一种有前景的治疗策略。通过阐明PGC-1α在癌症代谢中的作用,本研究为膀胱癌转移的分子基础提供了新的见解,并为开发针对这种恶性肿瘤代谢脆弱性的靶向治疗提供了潜在途径。

https://cdn.ncbi.nlm.nih.gov/pmc/blobs/c4ac/12098778/4ed127d5ccda/42003_2025_8174_Fig8_HTML.jpg
https://cdn.ncbi.nlm.nih.gov/pmc/blobs/c4ac/12098778/d53aedbc482c/42003_2025_8174_Fig1_HTML.jpg
https://cdn.ncbi.nlm.nih.gov/pmc/blobs/c4ac/12098778/a0d722417d2b/42003_2025_8174_Fig2_HTML.jpg
https://cdn.ncbi.nlm.nih.gov/pmc/blobs/c4ac/12098778/85a68f658802/42003_2025_8174_Fig3_HTML.jpg
https://cdn.ncbi.nlm.nih.gov/pmc/blobs/c4ac/12098778/e03964d3f428/42003_2025_8174_Fig4_HTML.jpg
https://cdn.ncbi.nlm.nih.gov/pmc/blobs/c4ac/12098778/80adc85c3558/42003_2025_8174_Fig5_HTML.jpg
https://cdn.ncbi.nlm.nih.gov/pmc/blobs/c4ac/12098778/0ba9b23ed9e0/42003_2025_8174_Fig6_HTML.jpg
https://cdn.ncbi.nlm.nih.gov/pmc/blobs/c4ac/12098778/ce822c43d142/42003_2025_8174_Fig7_HTML.jpg
https://cdn.ncbi.nlm.nih.gov/pmc/blobs/c4ac/12098778/4ed127d5ccda/42003_2025_8174_Fig8_HTML.jpg
https://cdn.ncbi.nlm.nih.gov/pmc/blobs/c4ac/12098778/d53aedbc482c/42003_2025_8174_Fig1_HTML.jpg
https://cdn.ncbi.nlm.nih.gov/pmc/blobs/c4ac/12098778/a0d722417d2b/42003_2025_8174_Fig2_HTML.jpg
https://cdn.ncbi.nlm.nih.gov/pmc/blobs/c4ac/12098778/85a68f658802/42003_2025_8174_Fig3_HTML.jpg
https://cdn.ncbi.nlm.nih.gov/pmc/blobs/c4ac/12098778/e03964d3f428/42003_2025_8174_Fig4_HTML.jpg
https://cdn.ncbi.nlm.nih.gov/pmc/blobs/c4ac/12098778/80adc85c3558/42003_2025_8174_Fig5_HTML.jpg
https://cdn.ncbi.nlm.nih.gov/pmc/blobs/c4ac/12098778/0ba9b23ed9e0/42003_2025_8174_Fig6_HTML.jpg
https://cdn.ncbi.nlm.nih.gov/pmc/blobs/c4ac/12098778/ce822c43d142/42003_2025_8174_Fig7_HTML.jpg
https://cdn.ncbi.nlm.nih.gov/pmc/blobs/c4ac/12098778/4ed127d5ccda/42003_2025_8174_Fig8_HTML.jpg

相似文献

1
Nanoparticle-mediated targeting of PGC-1α reveals critical metabolic pathways in bladder cancer metastasis.纳米颗粒介导的PGC-1α靶向揭示了膀胱癌转移中的关键代谢途径。
Commun Biol. 2025 May 23;8(1):788. doi: 10.1038/s42003-025-08174-w.
2
Shikonin blocks CAF-induced TNBC metastasis by suppressing mitochondrial biogenesis through GSK-3β/NEDD4-1 mediated phosphorylation-dependent degradation of PGC-1α.紫草素通过 GSK-3β/NEDD4-1 介导的 PGC-1α 磷酸化依赖性降解抑制线粒体生物发生来阻断 CAF 诱导的三阴性乳腺癌转移。
J Exp Clin Cancer Res. 2024 Jun 27;43(1):180. doi: 10.1186/s13046-024-03101-z.
3
Mitochondrial oxidative metabolism contributes to a cancer stem cell phenotype in cholangiocarcinoma.线粒体氧化代谢促成胆管癌中的癌症干细胞表型。
J Hepatol. 2021 Jun;74(6):1373-1385. doi: 10.1016/j.jhep.2020.12.031. Epub 2021 Jan 21.
4
PGC-1α Promotes Breast Cancer Metastasis and Confers Bioenergetic Flexibility against Metabolic Drugs.PGC-1α 促进乳腺癌转移并赋予代谢药物的生物能量灵活性。
Cell Metab. 2017 Nov 7;26(5):778-787.e5. doi: 10.1016/j.cmet.2017.09.006. Epub 2017 Oct 5.
5
Dihydromyricetin Attenuates Dexamethasone-Induced Muscle Atrophy by Improving Mitochondrial Function via the PGC-1α Pathway.二氢杨梅素通过PGC-1α途径改善线粒体功能减轻地塞米松诱导的肌肉萎缩。
Cell Physiol Biochem. 2018;49(2):758-779. doi: 10.1159/000493040. Epub 2018 Aug 30.
6
Disruption of peroxisome proliferator-activated receptor γ coactivator (PGC)-1α reverts key features of the neoplastic phenotype of glioma cells.破坏过氧化物酶体增殖物激活受体γ共激活因子(PGC)-1α可逆转神经胶质瘤细胞恶性表型的关键特征。
J Biol Chem. 2019 Mar 1;294(9):3037-3050. doi: 10.1074/jbc.RA118.006993. Epub 2018 Dec 21.
7
Interplay between ShcA Signaling and PGC-1α Triggers Targetable Metabolic Vulnerabilities in Breast Cancer.ShcA 信号与 PGC-1α 相互作用触发乳腺癌可靶向代谢脆弱性。
Cancer Res. 2018 Sep 1;78(17):4826-4838. doi: 10.1158/0008-5472.CAN-17-3696. Epub 2018 Jun 21.
8
Salicylates promote mitochondrial biogenesis by regulating the expression of PGC-1α in murine 3T3-L1 pre-adipocytes.水杨酸盐通过调节小鼠3T3-L1前脂肪细胞中PGC-1α的表达来促进线粒体生物合成。
Biochem Biophys Res Commun. 2017 Sep 16;491(2):436-441. doi: 10.1016/j.bbrc.2017.07.074. Epub 2017 Jul 13.
9
The diabetes medication canagliflozin promotes mitochondrial remodelling of adipocyte via the AMPK-Sirt1-Pgc-1α signalling pathway.坎格列净这种糖尿病药物通过 AMPK-Sirt1-Pgc-1α 信号通路促进脂肪细胞的线粒体重塑。
Adipocyte. 2020 Dec;9(1):484-494. doi: 10.1080/21623945.2020.1807850.
10
Pleiotropic Regulation of PGC-1α in Tumor Initiation and Progression.PGC-1α 在肿瘤起始和进展中的多效性调节。
Antioxid Redox Signal. 2024 Sep;41(7-9):557-572. doi: 10.1089/ars.2023.0506. Epub 2024 Jul 10.

本文引用的文献

1
OncoTherad (MRB-CFI-1) Nanoimmunotherapy: A Promising Strategy to Treat Bacillus Calmette-Guérin-Unresponsive Non-Muscle-Invasive Bladder Cancer: Crosstalk among T-Cell CX3CR1, Immune Checkpoints, and the Toll-Like Receptor 4 Signaling Pathway.OncoTherad (MRB-CFI-1) 纳米免疫疗法:治疗卡介苗无反应性非肌肉浸润性膀胱癌的有前途策略:T 细胞 CX3CR1、免疫检查点和 Toll 样受体 4 信号通路之间的串扰。
Int J Mol Sci. 2023 Dec 15;24(24):17535. doi: 10.3390/ijms242417535.
2
Comparative transcriptomic data confirm the findings of dehydration stress-induced redox biology of indigenous aromatic rice cultivars.比较转录组数据证实了本土香稻品种脱水胁迫诱导的氧化还原生物学研究结果。
3 Biotech. 2023 Dec;13(12):392. doi: 10.1007/s13205-023-03829-z. Epub 2023 Nov 9.
3
T cell receptor therapeutics: immunological targeting of the intracellular cancer proteome.T 细胞受体疗法:细胞内癌症蛋白质组的免疫靶向治疗。
Nat Rev Drug Discov. 2023 Dec;22(12):996-1017. doi: 10.1038/s41573-023-00809-z. Epub 2023 Oct 27.
4
CircXRN2 suppresses tumor progression driven by histone lactylation through activating the Hippo pathway in human bladder cancer.环状 RNA XRN2 通过激活 Hippo 通路抑制组蛋白乳酰化驱动的人膀胱癌肿瘤进展。
Mol Cancer. 2023 Sep 8;22(1):151. doi: 10.1186/s12943-023-01856-1.
5
The master energy homeostasis regulator PGC-1α exhibits an mRNA nuclear export function.主能量稳态调节剂 PGC-1α 具有 mRNA 核输出功能。
Nat Commun. 2023 Sep 7;14(1):5496. doi: 10.1038/s41467-023-41304-8.
6
An HGF-dependent positive feedback loop between bladder cancer cells and fibroblasts mediates lymphangiogenesis and lymphatic metastasis.膀胱癌细胞和成纤维细胞之间的 HGF 依赖性正反馈环介导淋巴管生成和淋巴转移。
Cancer Commun (Lond). 2023 Dec;43(12):1289-1311. doi: 10.1002/cac2.12470. Epub 2023 Jul 22.
7
Molecular Beacon Imaging System to Discriminate the Differentiation State of Cells from Energy Metabolic Pathways.分子信标成像系统从能量代谢途径鉴别细胞的分化状态。
ACS Sens. 2023 Jun 23;8(6):2207-2218. doi: 10.1021/acssensors.3c00106. Epub 2023 May 30.
8
Colon cancer transcriptome.结肠癌转录组。
Prog Biophys Mol Biol. 2023 Jul-Aug;180-181:49-82. doi: 10.1016/j.pbiomolbio.2023.04.002. Epub 2023 Apr 13.
9
Cancer-associated fibroblast-derived secreted phosphoprotein 1 contributes to resistance of hepatocellular carcinoma to sorafenib and lenvatinib.癌相关成纤维细胞衍生的分泌磷蛋白 1 有助于肝癌对索拉非尼和仑伐替尼的耐药性。
Cancer Commun (Lond). 2023 Apr;43(4):455-479. doi: 10.1002/cac2.12414. Epub 2023 Mar 14.
10
The ethics of animal research and testing: A US perspective.动物研究与试验的伦理:美国视角
Drug Discov Today. 2023 Jun;28(6):103545. doi: 10.1016/j.drudis.2023.103545. Epub 2023 Mar 1.