Suppr超能文献

烟雾病患者脑脊液的脂质组学分析

Lipidomic profiling of the cerebrospinal fluid in moyamoya angiopathy patients.

作者信息

Potenza Antonella, Gorla Gemma, Carrozzini Tatiana, Pollaci Giuliana, Dei Cas Michele, Acerbi Francesco, Vetrano Ignazio G, Ferroli Paolo, Canavero Isabella, Paroni Rita, Rifino Nicola, Bersano Anna, Gatti Laura

机构信息

Laboratory of Neurobiology and UCV, Neurology IX Unit, Fondazione IRCCS Istituto Neurologico Carlo Besta, 20133, Milan, Italy.

Department of Pharmacological and Biomolecular Sciences, Università degli Studi di Milano, 20122, Milan, Italy.

出版信息

Orphanet J Rare Dis. 2025 May 23;20(1):243. doi: 10.1186/s13023-025-03782-5.

Abstract

BACKGROUND

Moyamoya angiopathy (MA) is a rare cerebrovascular disorder which can occur in both children and young adults, characterized by progressive occlusion of the intracranial carotid arteries, leading patients to ischemic and haemorrhagic strokes. Despite decades of research, the mechanisms underlying MA remain poorly clarified and current gaps in the understanding of pathogenesis have hampered the development of suitable preventive strategies and therapeutic options. Moreover, clinically approved biomarkers for MA patients' stratification are missing. The unknown pathophysiology and the lack of reliable biomarkers prompted us to investigate cerebrospinal fluid (CSF) lipidome through state-of-the-art lipidomics.

METHODS

Intraoperative CSF from a subgroup of MA patients in comparison to age/sex matched controls (CTRL) was analysed through LC-MS/MS, by an untargeted lipidomic approach. Receiver operating characteristic (ROC) curve and simple linear regression analyses were performed for diagnostic use. We searched for simultaneously altered lipids in plasma and CSF of MA patients.

RESULTS

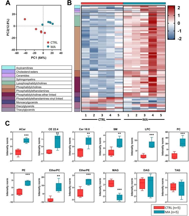
Overall, we observed a significant increase of sphingolipids (p < 0.05) and phospholipids (p < 0.05) in MA CSF. A partial least squares discriminant analysis clearly separated MA and CTRL by 64% on Principal Component 1. We identified lipid classes (n = 12) with a Variance Importance in Projection score ≥ 1.5, within those lipids highly correlated with MA (n = 70). A significant increase in acylcarnitines, sphingolipids (sphingomyelins and ceramides), phospholipids (lysophosphatidylcholines; phosphatidylcholines; phosphatidylethanolamines; ether-phosphatidylethanolamines; ether-phosphatidylcholines) and cholesterol esters was found by multivariate and univariate analyses. Monoacylglycerols were the only lipid class displaying a markedly significant (p < 0.001) decrease in CSF of MA patients as compared to CTRL subjects. The ROC curve and simple linear regression analysis identified 10 out of 12 lipid classes as reliable MA biomarkers, mainly dealing with phospholipids. We then compared current and previous data on plasma lipidomic profile. The discriminant analysis returned n = 175 (in plasma) and n = 70 (in CSF) simultaneously altered lipids respectively, and phosphatidylcholines (n = 10) resulted as commonly decreased in plasma and increased in CSF.

CONCLUSIONS

Our findings highlighted a strong pro-inflammatory environment in MA CSF. These preliminary hallmarks could be helpful to decipher the complex MA pathogenesis, by supplying candidate biomarkers for patient stratification.

摘要

背景

烟雾病(MA)是一种罕见的脑血管疾病,可发生于儿童和年轻人,其特征是颅内颈动脉进行性闭塞,导致患者发生缺血性和出血性中风。尽管经过数十年的研究,MA的潜在机制仍未完全阐明,目前在发病机制理解上的差距阻碍了合适预防策略和治疗方案的开发。此外,缺少用于MA患者分层的临床认可生物标志物。未知的病理生理学和缺乏可靠的生物标志物促使我们通过先进的脂质组学技术研究脑脊液(CSF)脂质组。

方法

采用非靶向脂质组学方法,通过液相色谱-串联质谱(LC-MS/MS)分析MA患者亚组术中脑脊液,并与年龄/性别匹配的对照组(CTRL)进行比较。进行受试者工作特征(ROC)曲线和简单线性回归分析以用于诊断。我们搜索了MA患者血浆和脑脊液中同时发生变化的脂质。

结果

总体而言,我们观察到MA脑脊液中鞘脂(p<0.05)和磷脂(p<0.05)显著增加。偏最小二乘判别分析在主成分1上以64%的准确率清晰区分了MA组和CTRL组。我们确定了投影重要性得分≥1.5的脂质类别(n = 12),其中有70种脂质与MA高度相关。多变量和单变量分析发现酰基肉碱、鞘脂(鞘磷脂和神经酰胺)、磷脂(溶血磷脂酰胆碱;磷脂酰胆碱;磷脂酰乙醇胺;醚磷脂酰乙醇胺;醚磷脂酰胆碱)和胆固醇酯显著增加。与CTRL组相比,单酰甘油是MA患者脑脊液中唯一显著减少(p<0.001)的脂质类别。ROC曲线和简单线性回归分析确定12种脂质类别中有10种是可靠的MA生物标志物,主要涉及磷脂。然后我们比较了当前和以前关于血浆脂质组学谱的数据。判别分析分别得出血浆中有175种(n = 175)和脑脊液中有70种(n = 70)同时发生变化的脂质,磷脂酰胆碱(n = 10)在血浆中普遍减少而在脑脊液中增加。

结论

我们的研究结果突出了MA脑脊液中强烈的促炎环境。这些初步特征可能有助于通过提供用于患者分层的候选生物标志物来解读复杂的MA发病机制。

https://cdn.ncbi.nlm.nih.gov/pmc/blobs/cdaf/12101001/5b8c97bd9da2/13023_2025_3782_Fig1_HTML.jpg

文献AI研究员

20分钟写一篇综述,助力文献阅读效率提升50倍。

立即体验

用中文搜PubMed

大模型驱动的PubMed中文搜索引擎

马上搜索

文档翻译

学术文献翻译模型,支持多种主流文档格式。

立即体验